电脑桌面
添加小米粒文库到电脑桌面
安装后可以在桌面快捷访问

辽宁省协作校高一化学上学期第一次联考试题-人教版高一全册化学试题VIP免费

辽宁省协作校高一化学上学期第一次联考试题-人教版高一全册化学试题_第1页
1/5
辽宁省协作校高一化学上学期第一次联考试题-人教版高一全册化学试题_第2页
2/5
辽宁省协作校高一化学上学期第一次联考试题-人教版高一全册化学试题_第3页
3/5
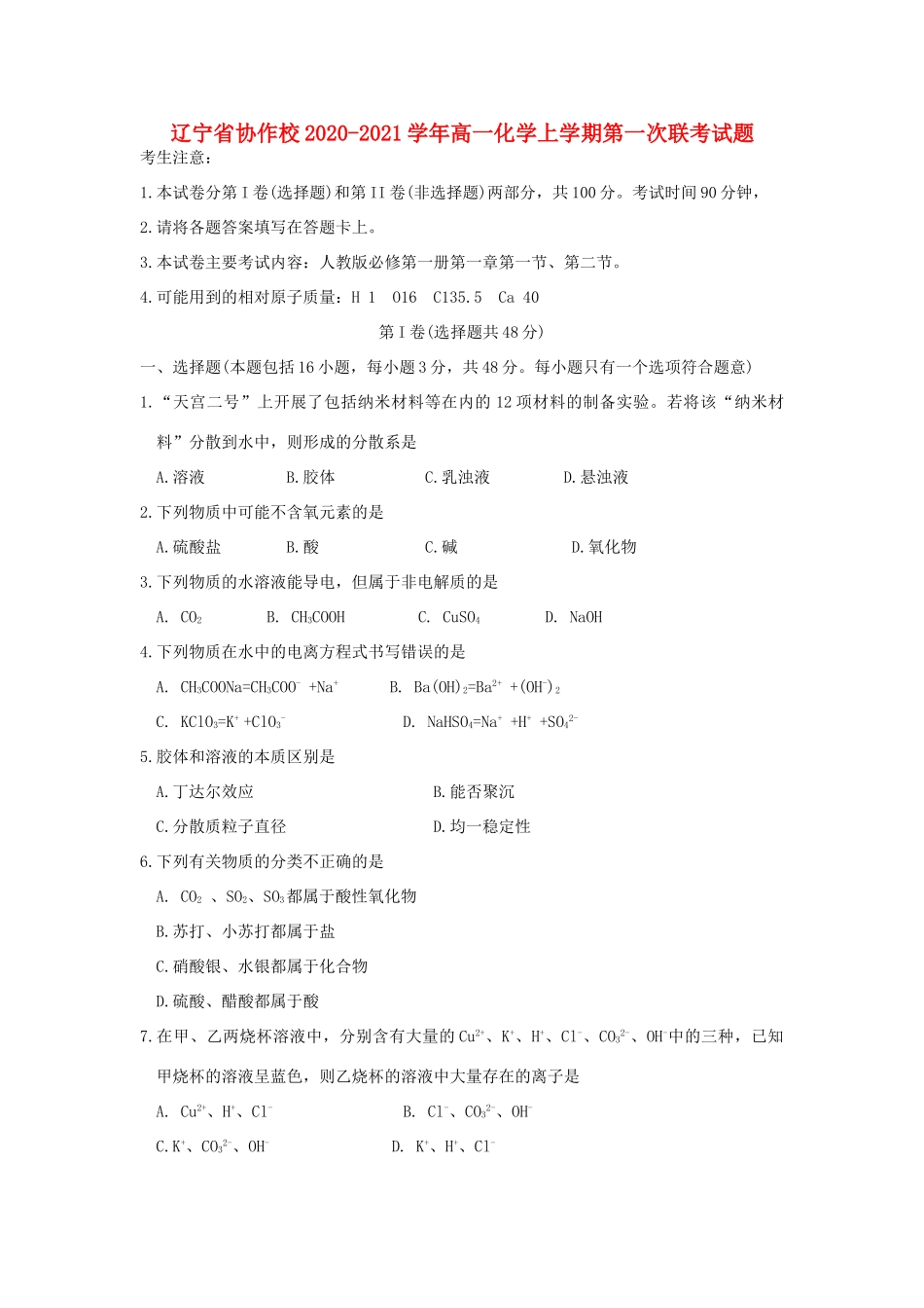
辽宁省协作校2020-2021学年高一化学上学期第一次联考试题考生注意:1.本试卷分第I卷(选择题)和第II卷(非选择题)两部分,共100分。考试时间90分钟,2.请将各题答案填写在答题卡上。3.本试卷主要考试内容:人教版必修第一册第一章第一节、第二节。4.可能用到的相对原子质量:H1O16C135.5Ca40第I卷(选择题共48分)一、选择题(本题包括16小题,每小题3分,共48分。每小题只有一个选项符合题意)1.“天宫二号”上开展了包括纳米材料等在内的12项材料的制备实验。若将该“纳米材料”分散到水中,则形成的分散系是A.溶液B.胶体C.乳浊液D.悬浊液2.下列物质中可能不含氧元素的是A.硫酸盐B.酸C.碱D.氧化物3.下列物质的水溶液能导电,但属于非电解质的是A.CO2B.CH3COOHC.CuSO4D.NaOH4.下列物质在水中的电离方程式书写错误的是A.CH3COONa=CH3COO-+Na+B.Ba(OH)2=Ba2++(OH-)2C.KClO3=K++ClO3-D.NaHSO4=Na++H++SO42-5.胶体和溶液的本质区别是A.丁达尔效应B.能否聚沉C.分散质粒子直径D.均一稳定性6.下列有关物质的分类不正确的是A.CO2、SO2、SO3都属于酸性氧化物B.苏打、小苏打都属于盐C.硝酸银、水银都属于化合物D.硫酸、醋酸都属于酸7.在甲、乙两烧杯溶液中,分别含有大量的Cu2+、K+、H+、Cl-、CO32-、OH-中的三种,已知甲烧杯的溶液呈蓝色,则乙烧杯的溶液中大量存在的离子是A.Cu2+、H+、Cl-B.Cl-、CO32-、OH-C.K+、CO32-、OH-D.K+、H+、Cl-8.下列四种物质的溶液中,其中一种与其他三种均能发生离子反应,该物质是A.H2SO4B.NaOHC.Ba(NO3)2D.K2CO39.下列选项中两组溶液间的反应,均可用同一离子方程式表示的是A.HCl+Na2CO3与HCl+NaHCO3BKOH+CuCl2与Ba(OH)2+CuCl2C.AgNO3+HCl与AgNO3+H2SO4D.BaCl2+Na2SO4与Ba(OH)2+CuSO410.下列关于氧化物的叙述正确的是A.金属氧化物都能与水反应B.非金属氧化物都可溶于水C.大多数非金属氧化物属于酸性氧化物D.不能跟碱反应的氧化物一定是金属氧化物11.下列物质由分子构成且属于电解质的是A.HClB.NaOHC.CO2D.C12.在无色透明的溶液中,下列各组离子能大量共存的是A.Cu2+、NO3-、SO42-、Na+B.Na+、NO3-、Ag+、Cl-C.K+、Cl-、HCO3-、Na+D.Ba2+、NO3-、CO32-、K+13.下图表示一些物质或概念间的从属关系,下列选项中不符合的是XYZA烧碱碱纯净物BFeSO4·7HO电解质混合物C淀粉溶液胶体分散系D氯化银电解质化合物14.下列解释事实或实验现象的离子方程式不正确的是A.用醋酸除去锅炉中的水垢(主要成分为CaCO3):CO32-+2H+=H2O+CO2↑B.服用胃药(主要成分为氢氧化铝)治疗胃酸过多:Al(OH)3+3H+=Al3++3H2OC.用澄清石灰水调节由硝酸引起的酸性废水至中性:H++OH-=H2OD.用稀盐酸除铁锈,得到黄色溶液:Fe2O3+6H+=2Fe3++3H2O15.为除去某物质中所含的杂质,下列所选用的试剂或操作方法不正确的是选项物质杂质除杂试剂或操作方法ANeCl溶液Na2CO3加入盐酸,蒸发BFeSO4溶液CuSO4加入过量铁粉并过滤CH2CO2依次通过盛有NaOH溶液和浓硫酸的洗气瓶DNaNO3CaCO3加稀盐酸溶解、过滤、蒸发、结晶16.某溶液中只含有Al3+、Na+、Cl-、SO42-四种离子,已知前三种离于的个数比为2:3:1,则溶液中Na+和SO42-的个数比为A.2:1B.3:4C.3:5D.2:5第II卷(非选择题共52分)二、非选择题(本题包括4小题,共52分)17.(11分)现有以下几种物质:①盐酸②纯碱③AgCl④石墨⑤CH3CH2OH⑥Al2O3(1)以上物质中能导电的是_(填序号,下同)。(2)以上物质中属于电解质的是。(3)以上物质中属于非电解质的是。(4)以上物质中属于盐的是。(5)以上物质中属于混合物的是。18.(11分)某溶液,只含以下离子中的若干种:K+、Cu2+、Ba2+、Cl-、NO3-、SO42-,现取三份100mL溶液分别进行如下实验:①第一份加入硝酸钡溶液无明显现象,再加入AgNO3溶液有沉淀产生②第二份加足量NaOH溶液后,有蓝色沉淀产生③第三份加足量Na2SO4溶液后,有白色沉淀产生,加盐酸,沉淀质量不变根据以上实验,回答下列问题:(1)溶液中不能确定是否存在的离子是_,一定存在的离子是。(2)溶液中不存在的离子是,实验②发生反应的离子方程式为。(3)写出第三份溶液中生成白色沉淀的离子方程式:。19.(14分)有一包白色粉末A,由CuSO4、CaCO3、BaCl2、Na2SO4、NaOH中...

1、当您付费下载文档后,您只拥有了使用权限,并不意味着购买了版权,文档只能用于自身使用,不得用于其他商业用途(如 [转卖]进行直接盈利或[编辑后售卖]进行间接盈利)。
2、本站所有内容均由合作方或网友上传,本站不对文档的完整性、权威性及其观点立场正确性做任何保证或承诺!文档内容仅供研究参考,付费前请自行鉴别。
3、如文档内容存在违规,或者侵犯商业秘密、侵犯著作权等,请点击“违规举报”。

碎片内容

辽宁省协作校高一化学上学期第一次联考试题-人教版高一全册化学试题

您可能关注的文档

海博书城+ 关注
实名认证
内容提供者

从事历史教学,热爱教育,高度负责。

确认删除?
VIP
微信客服
  • 扫码咨询
会员Q群
  • 会员专属群点击这里加入QQ群
客服邮箱
回到顶部