电脑桌面
添加小米粒文库到电脑桌面
安装后可以在桌面快捷访问

八年级物理光的传播、光的反射导学案OKVIP免费

八年级物理光的传播、光的反射导学案OK_第1页
1/8
八年级物理光的传播、光的反射导学案OK_第2页
2/8
八年级物理光的传播、光的反射导学案OK_第3页
3/8
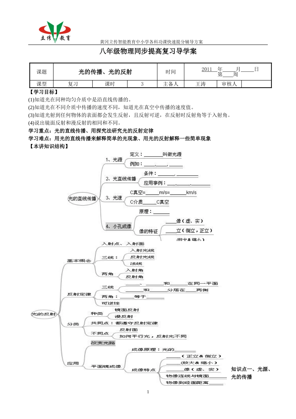
黄冈立传智能教育中小学各科功课快速提分辅导方案八年级物理同步提高复习导学案课题光的传播、光的反射时间2011年月日第周课型复习课时3主备人王涛审核人【学习目标】(1)知道光在同种均匀介质中是沿直线传播的。(2)知道光在不同介质中传播的速度不同,知道光在真空中传播的速度值。(3)知道光射到任何物体的表面都会发生反射,且反射可逆,在反射时反射角等于入射角。(4)说出镜面反射和漫反射的相同和不同。学习重点:光的直线传播、用探究法研究光的反射定律学习难点:用光的直线传播来解释简单的光现象、用光的反射解释一些简单现象【本讲知识结构】知识点一、光源、光的传播1黄冈立传智能教育中小学各科功课快速提分辅导方案:研究表明,光是一种电磁波,平常见到的光称为可见光,不可见光有红外线和紫外线。:我们生活离不开光,光每天都为我们服务,光能使我们看清物体,光能使冰雪融化,树木依靠光进行光合作用,利用光纤通信等。:光源是指能够自己发光的物体。:光在同种均匀的介质中是沿直线传播的,我们通常用一根带箭头的直线表示光的传播路径和方向,这样的线叫光线:光的传播速度很快,在真空中速度最快,是300000000m/s;光在空气中速度接近真空中,在水中是空气中的3/4,在玻璃中是空气中2/3.(即气体>液体>固体):天文学中常用光年来表示天体间的距离。1光年表示光在1年里传播的距离,是长度单位,1光年=9.46×1012Km例如:在开凿大山隧道时,工程师常用激光准直;雷声和闪电同时同地发生,但先看到闪电后听见雷声,因为光速比声速快。“光年”是物理量长度的单位。课堂练习1.在电灯、月亮、蜡烛、太阳4个物体中,不属于光源的是______。2.真空中光的传播速度是__________,可以在1s内绕地球赤道______圈。3.百米赛跑的终点计时员如果依据发令枪的声音而不是看发令枪的白烟按下秒表,则记录的成绩跟运动员的真实成绩相比()A.会提高B.会降低C.准确D.看不看白烟对记录成绩无影响4.不能用光的直线传播来解释的现象是()A.日食和月食B.在开凿大山隧道时,工程师们利用激光引导掘进方向C.影的形成D.发生雷电时,先看到闪电后听到雷鸣声5.光线从空气进入某种液体,它的传播速度是()A.增大B.减小C.保持不变D.可能减小,也可能增大6、早晨升旗排队时,只要我们每个人都只能看见自己前面的一个人,队就排直了,这是应用了光_________传播的原理。7.一个人沿马路行走时,经过一盏路灯,在路灯的照射下人的影子长短会发生变化,其发生的情况应该是()A.逐渐变长B.逐渐变短C.先变长,再变短D.先变短,再变长8.1962年5月,美国马萨诸塞工学院把红宝石激光射向月球,大约2.6s后收到了从月球反射回来的激光讯号,请算出地球到月球的距离。9、判断下列说法是否正确(1)小明在地面上的影子是光沿直线传播的结果。()(2)早上起床后小红拉开窗帘,整个房间立刻亮了,可见光的传播不需要时间。()(3)声音在水里的传播速度比在空气中快,所以光在水中的传播速度也比空气中快()10、如下左图所示,L是一块上有两个小孔的挡板,在挡板的右方有一个点光源S,AB、CD是从小孔中射过来的两条光线,请你利用学过的知识确定出光源S的位置,并画图说明。11、下右图是一居室的示意图,AB是窗口,C是一个点光源,用作图法画出在室内的观察者能看到点光源C的空间范围。2黄冈立传智能教育中小学各科功课快速提分辅导方案拓展题:12.在探究“光在空气中沿直线传播”实验中,小明同学选用空可乐瓶子、点燃的蚊香和玩具激光电筒来完成实验。他选用点燃的蚊香目的是可以清晰地看到光在空气中的传播路线。你认为还可以选用什么器材也可以漓晰地看到光在空气中的传播路线?如果要看到光在水里的传播路线,你又有什么措施?13.小刚同学用易拉罐做小孔成像实验。(1)小刚发现蜡烛和小孔的位置固定后,像离小孔越远,像就越大。他测出了不同距离时像的高度,填在表格中:像的高度h/m1.02.03.04.05.0像到小孔的距离s/m2.04.06.08.010.0请你根据表格中的数据在坐标中画出h与s的关系的图象;(2)从图象中看出h与s的关系为:___________;(3)小刚知道树阴下的圆形光斑就是太阳通过树叶间...

1、当您付费下载文档后,您只拥有了使用权限,并不意味着购买了版权,文档只能用于自身使用,不得用于其他商业用途(如 [转卖]进行直接盈利或[编辑后售卖]进行间接盈利)。
2、本站所有内容均由合作方或网友上传,本站不对文档的完整性、权威性及其观点立场正确性做任何保证或承诺!文档内容仅供研究参考,付费前请自行鉴别。
3、如文档内容存在违规,或者侵犯商业秘密、侵犯著作权等,请点击“违规举报”。

碎片内容

八年级物理光的传播、光的反射导学案OK

文章天下+ 关注
实名认证
内容提供者

各种文档应有尽有

确认删除?
VIP
微信客服
  • 扫码咨询
会员Q群
  • 会员专属群点击这里加入QQ群
客服邮箱
回到顶部