电脑桌面
添加小米粒文库到电脑桌面
安装后可以在桌面快捷访问

九年级化学 第6 8单元阶段测试卷 新人教版试卷VIP免费

九年级化学 第6 8单元阶段测试卷 新人教版试卷_第1页
1/6
九年级化学 第6 8单元阶段测试卷 新人教版试卷_第2页
2/6
九年级化学 第6 8单元阶段测试卷 新人教版试卷_第3页
3/6
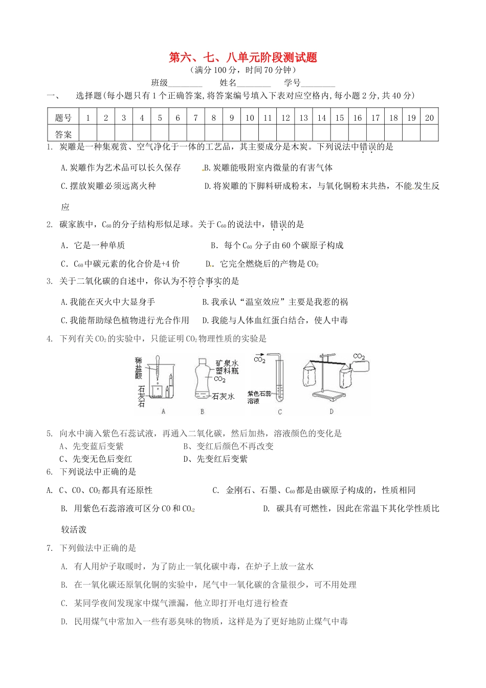
第六、七、八单元阶段测试题(满分100分,时间70分钟)班级________姓名________学号________一、选择题(每小题只有1个正确答案,将答案编号填入下表对应空格内,每小题2分,共40分)题号1234567891011121314151617181920答案1.炭雕是一种集观赏、空气净化于一体的工艺品,其主要成分是木炭。下列说法中错误的是A.炭雕作为艺术品可以长久保存B.炭雕能吸附室内微量的有害气体C.摆放炭雕必须远离火种D.将炭雕的下脚料研成粉末,与氧化铜粉末共热,不能发生反应2.碳家族中,C60的分子结构形似足球。关于C60的说法中,错误的是A.它是一种单质B.每个C60分子由60个碳原子构成C.C60中碳元素的化合价是+4价D.它完全燃烧后的产物是CO23.关于二氧化碳的自述中,你认为不符合事实的是A.我能在灭火中大显身手B.我承认“温室效应”主要是我惹的祸C.我能帮助绿色植物进行光合作用D.我能与人体血红蛋白结合,使人中毒4.下列有关CO2的实验中,只能证明CO2物理性质的实验是5.向水中滴入紫色石蕊试液,再通入二氧化碳,然后加热,溶液颜色的变化是A、先变蓝后变紫B、变红后颜色不再改变C、先变无色后变红D、先变红后变紫6.下列说法中正确的是A.C、CO、CO2都具有还原性C.金刚石、石墨、C60都是由碳原子构成的,性质相同B.用紫色石蕊溶液可区分CO和CO2D.碳具有可燃性,因此在常温下其化学性质比较活泼7.下列做法中正确的是A.有人用炉子取暖时,为了防止一氧化碳中毒,在炉子上放一盆水B.在一氧化碳还原氧化铜的实验中,尾气中一氧化碳的含量很少,可不用处理C.某同学夜间发现家中煤气泄漏,他立即打开电灯进行检查D.民用煤气中常加入一些有恶臭味的物质,这样是为了更好地防止煤气中毒8.除去二氧化碳中混有的少量一氧化碳,应采取的方法是A.点燃混合气体B.把混合气体通入澄清的石灰水中C.把混合气体通过足量的灼热氧化铜D.把混合气体通入足量的水中9.“低碳生活”目前已成为一种生活态度和时尚,指的是生活作息时所耗用的能量要尽量减少,特别是减少二氧化碳的排放量,减缓生态恶化,下列行为中不符合“低碳生活”的精神的是A.避免购买不需要的物品,少穿化纤材质的服装B.夏天将空调开的很低C.推广无纸化办公,使用再生纸且双面打印文稿D.使用手绢代替餐巾纸10.将氮气、一氧化碳、二氧化碳的混合气体先通过足量澄清石灰水,再通过足量灼热的氧化铜,冷却到室温,最后剩余的气体是(假设每步都反应完全).A.氮气B.二氧化碳C.一氧化碳D.二氧化碳和氮气11.关于化学反应与能量变化的叙述不正确的是A.在化学反应中只有燃烧才能放出热量B.物质的缓慢氧化均放出热量C.物质发生化学反应的同时伴随着能量变化D.人们使用化石燃料是利用它燃烧产生的热量12.为确保安全,下列处理事故的方法正确的是A.进入深洞,燃着的火把熄灭后继续前进B.厨房内管道煤气泄漏,马上点火燃尽C.桌面上酒精灯内酒精洒出,着火燃烧,立即用湿抹布扑灭D.炒菜时油锅着火,立刻浇水灭火13.古语道:“人要实,火要虚”。此话的意思是说:做人必须脚踏实地,事业才能有成;燃烧固体燃料需要架空,燃烧才能更旺。从燃烧的条件看,“火要虚”的实质是A.增大可燃物的热值B.提高空气中氧气的含量C.提高可燃物的着火点D.增大可燃物与空气的接触面积14.2008年以来国际油价的持续“高烧”,引发人们对未来能源供需及价格的深切关注,并且促使人们寻求石油的替代品。下列说法错误的是A.我们应珍惜化石燃料,因为它们既是燃料,又是重要的化工原料,且不可再生B.在合理使用化石燃料的同时,我们应努力寻求开发新能源C.国家决定推广乙醇汽油的应用,乙醇汽油是一种新型化合物D.汽车使用乙醇汽油能减少有害气体的排放15.在下面的物理性质中:①银白色金属②延展性③传热性④导电性⑤被磁铁吸引。其中铁、铜、铝三种金属都具有的是A.①②③B.②③④C.③④⑤D.①⑤16.对甲、乙、丙三种金属活动性的实验研究过程如下:(1)取大小相等的三种金属片,分别放入CuSO4溶液中,一段时间后,甲、丙表面出现红色物质,乙没有现象。(2)取大小相等的甲、丙两种金属片,分别放入相同的稀盐酸中,甲、丙表面都产生气泡,但甲产生气泡的速度明显比丙...

1、当您付费下载文档后,您只拥有了使用权限,并不意味着购买了版权,文档只能用于自身使用,不得用于其他商业用途(如 [转卖]进行直接盈利或[编辑后售卖]进行间接盈利)。
2、本站所有内容均由合作方或网友上传,本站不对文档的完整性、权威性及其观点立场正确性做任何保证或承诺!文档内容仅供研究参考,付费前请自行鉴别。
3、如文档内容存在违规,或者侵犯商业秘密、侵犯著作权等,请点击“违规举报”。

碎片内容

九年级化学 第6 8单元阶段测试卷 新人教版试卷

确认删除?
VIP
微信客服
  • 扫码咨询
会员Q群
  • 会员专属群点击这里加入QQ群
客服邮箱
回到顶部