电脑桌面
添加小米粒文库到电脑桌面
安装后可以在桌面快捷访问

党政机关公文处理工作条例(13年2月22日)VIP免费

党政机关公文处理工作条例(13年2月22日)_第1页
1/5
党政机关公文处理工作条例(13年2月22日)_第2页
2/5
党政机关公文处理工作条例(13年2月22日)_第3页
3/5
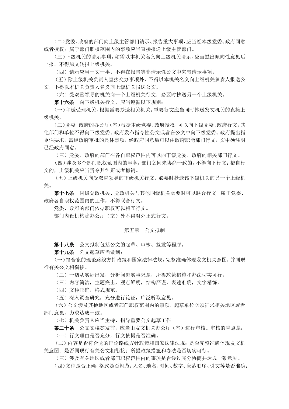
党政机关公文处理工作条例第一章总则第一条为了适应中国共产党机关和国家行政机关(以下简称党政机关)工作需要,推进党政机关公文处理工作科学化、制度化、规范化,制定本条例。第二条本条例适用于各级党政机关公文处理工作。第三条党政机关公文是党政机关实施领导、履行职能、处理公务的具有特定效力和规范体式的文书,是传达贯彻党和国家的方针政策,公布法规和规章,指导、布置和商洽工作,请示和答复问题,报告、通报和交流情况等的重要工具。第四条公文处理工作是指公文拟制、办理、管理等一系列相互关联、衔接有序的工作。第五条公文处理工作应当坚持实事求是、准确规范、精简高效、安全保密的原则。第六条各级党政机关应当高度重视公文处理工作,加强组织领导,强化队伍建设,设立文秘部门或者由专人负责公文处理工作。第七条各级党政机关办公厅(室)主管本机关的公文处理工作,并对下级机关的公文处理工作进行业务指导和督促检查。第二章公文种类第八条公文种类主要有:(一)决议。适用于会议讨论通过的重大决策事项。(二)决定。适用于对重要事项作出决策和部署、奖惩有关单位和人员、变更或者撤销下级机关不适当的决定事项。(三)命令(令)。适用于公布行政法规和规章、宣布施行重大强制性措施、批准授予和晋升衔级、嘉奖有关单位和人员。(四)公报。适用于公布重要决定或者重大事项。(五)公告。适用于向国内外宣布重要事项或者法定事项。(六)通告。适用于在一定范围内公布应当遵守或者周知的事项。(七)意见。适用于对重要问题提出见解和处理办法。(八)通知。适用于发布、传达要求下级机关执行和有关单位周知或者执行的事项,批转、转发公文。(九)通报。适用于表彰先进、批评错误、传达重要精神和告知重要情况。(十)报告。适用于向上级机关汇报工作、反映情况,回复上级机关的询问。(十一)请示。适用于向上级机关请求指示、批准。(十二)批复。适用于答复下级机关请示事项。(十三)议案。适用于各级人民政府按照法律程序向同级人民代表大会或者人民代表大会常务委员会提请审议事项。(十四)函。适用于不相隶属机关之间商洽工作、询问和答复问题、请求批准和答复审批事项。(十五)纪要。适用于记载会议主要情况和议定事项。第三章公文格式第九条公文一般由份号、密级和保密期限、紧急程度、发文机关标志、发文字号、签发人、标题、主送机关、正文、附件说明、发文机关署名、成文日期、印章、附注、附件、抄送机关、印发机关和印发日期、页码等组成。(一)份号。公文印制份数的顺序号。涉密公文应当标注份号。(二)密级和保密期限。公文的秘密等级和保密的期限。涉密公文应当根据涉密程度分别标注“绝密”“机密”“秘密”和保密期限。(三)紧急程度。公文送达和办理的时限要求。根据紧急程度,紧急公文应当分别标注“特急”“加急”,电报应当分别标注“特提”“特急”“加急”“平急”。(四)发文机关标志。由发文机关全称或者规范化简称加“文件”二字组成,也可以使用发文机关全称或者规范化简称。联合行文时,发文机关标志可以并用联合发文机关名称,也可以单独用主办机关名称。(五)发文字号。由发文机关代字、年份、发文顺序号组成。联合行文时,使用主办机关的发文字号。(六)签发人。上行文应当标注签发人姓名。(七)标题。由发文机关名称、事由和文种组成。(八)主送机关。公文的主要受理机关,应当使用机关全称、规范化简称或者同类型机关统称。(九)正文。公文的主体,用来表述公文的内容。(十)附件说明。公文附件的顺序号和名称。(十一)发文机关署名。署发文机关全称或者规范化简称。(十二)成文日期。署会议通过或者发文机关负责人签发的日期。联合行文时,署最后签发机关负责人签发的日期。(十三)印章。公文中有发文机关署名的,应当加盖发文机关印章,并与署名机关相符。有特定发文机关标志的普发性公文和电报可以不加盖印章。(十四)附注。公文印发传达范围等需要说明的事项。(十五)附件。公文正文的说明、补充或者参考资料。(十六)抄送机关。除主送机关外需要执行或者知晓公文内容的其他机关,应当使用机...

1、当您付费下载文档后,您只拥有了使用权限,并不意味着购买了版权,文档只能用于自身使用,不得用于其他商业用途(如 [转卖]进行直接盈利或[编辑后售卖]进行间接盈利)。
2、本站所有内容均由合作方或网友上传,本站不对文档的完整性、权威性及其观点立场正确性做任何保证或承诺!文档内容仅供研究参考,付费前请自行鉴别。
3、如文档内容存在违规,或者侵犯商业秘密、侵犯著作权等,请点击“违规举报”。

碎片内容

党政机关公文处理工作条例(13年2月22日)

文章天下+ 关注
实名认证
内容提供者

各种文档应有尽有

确认删除?
VIP
微信客服
  • 扫码咨询
会员Q群
  • 会员专属群点击这里加入QQ群
客服邮箱
回到顶部