电脑桌面
添加小米粒文库到电脑桌面
安装后可以在桌面快捷访问

2018年高考真题——理科综合(全国卷Ⅲ) Word版含答案】VIP免费

2018年高考真题——理科综合(全国卷Ⅲ) Word版含答案】_第1页
1/22
2018年高考真题——理科综合(全国卷Ⅲ) Word版含答案】_第2页
2/22
2018年高考真题——理科综合(全国卷Ⅲ) Word版含答案】_第3页
3/22
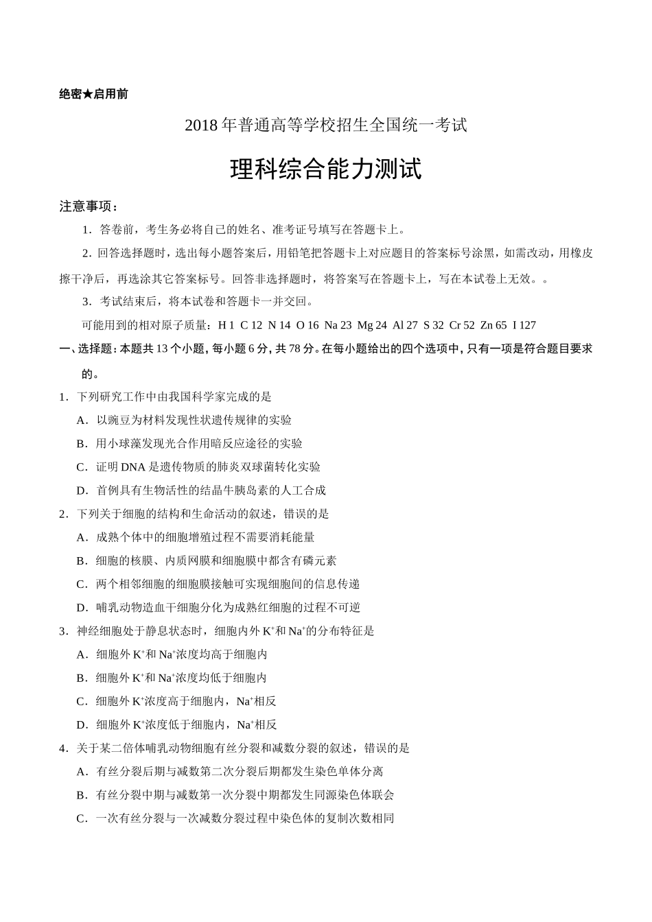
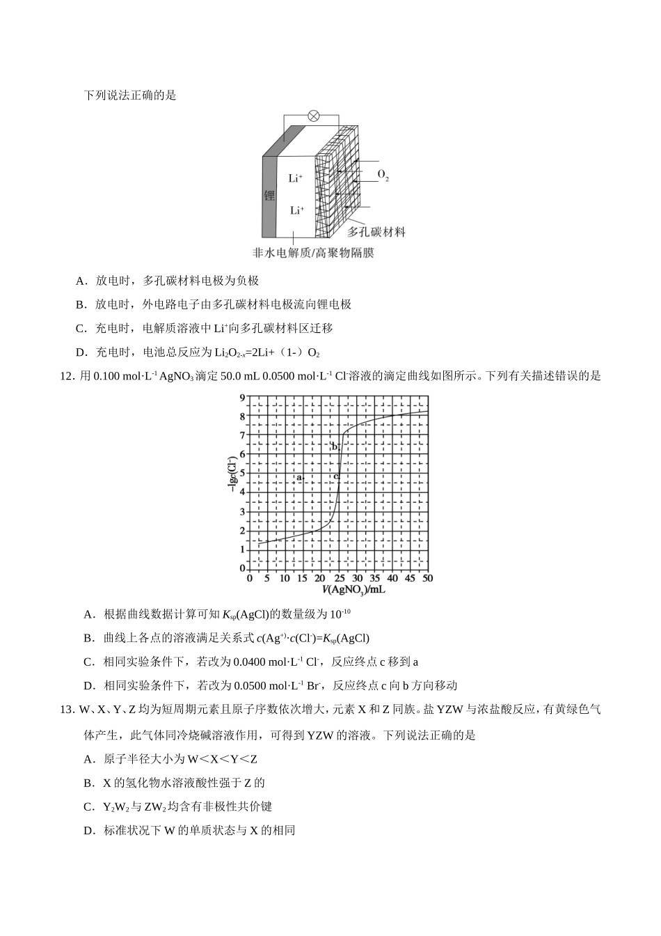
绝密★启用前2018年普通高等学校招生全国统一考试理科综合能力测试注意事项:1.答卷前,考生务必将自己的姓名、准考证号填写在答题卡上。2.回答选择题时,选出每小题答案后,用铅笔把答题卡上对应题目的答案标号涂黑,如需改动,用橡皮擦干净后,再选涂其它答案标号。回答非选择题时,将答案写在答题卡上,写在本试卷上无效。。3.考试结束后,将本试卷和答题卡一并交回。可能用到的相对原子质量:H1C12N14O16Na23Mg24Al27S32Cr52Zn65I127一、选择题:本题共13个小题,每小题6分,共78分。在每小题给出的四个选项中,只有一项是符合题目要求的。1.下列研究工作中由我国科学家完成的是A.以豌豆为材料发现性状遗传规律的实验B.用小球藻发现光合作用暗反应途径的实验C.证明DNA是遗传物质的肺炎双球菌转化实验D.首例具有生物活性的结晶牛胰岛素的人工合成2.下列关于细胞的结构和生命活动的叙述,错误的是A.成熟个体中的细胞增殖过程不需要消耗能量B.细胞的核膜、内质网膜和细胞膜中都含有磷元素C.两个相邻细胞的细胞膜接触可实现细胞间的信息传递D.哺乳动物造血干细胞分化为成熟红细胞的过程不可逆3.神经细胞处于静息状态时,细胞内外K+和Na+的分布特征是A.细胞外K+和Na+浓度均高于细胞内B.细胞外K+和Na+浓度均低于细胞内C.细胞外K+浓度高于细胞内,Na+相反D.细胞外K+浓度低于细胞内,Na+相反4.关于某二倍体哺乳动物细胞有丝分裂和减数分裂的叙述,错误的是A.有丝分裂后期与减数第二次分裂后期都发生染色单体分离B.有丝分裂中期与减数第一次分裂中期都发生同源染色体联会C.一次有丝分裂与一次减数分裂过程中染色体的复制次数相同D.有丝分裂中期和减数第二次分裂中期染色体都排列在赤道板上5.下列关于生物体中细胞呼吸的叙述,错误的是A.植物在黑暗中可进行有氧呼吸也可进行无氧呼吸B.食物链上传递的能量有一部分通过细胞呼吸散失C.有氧呼吸和无氧呼吸的产物分别是葡萄糖和乳酸D.植物光合作用和呼吸作用过程中都可以合成ATP6.某同学运用黑光灯诱捕的方法对农田中具有趋光性的昆虫进行调查,下列叙述错误的是A.趋光性昆虫是该农田生态系统的消费者B.黑光灯传递给趋光性昆虫的信息属于化学信息C.黑光灯诱捕的方法可用于调查某种趋光性昆虫的种群密度D.黑光灯诱捕的方法可用于探究该农田趋光性昆虫的物种数目7.化学与生活密切相关。下列说法错误的是A.泡沫灭火器可用于一般的起火,也适用于电器起火B.疫苗一般应冷藏存放,以避免蛋白质变性C.家庭装修时用水性漆替代传统的油性漆,有利于健康及环境D.电热水器用镁棒防止内胆腐蚀,原理是牺牲阳极的阴极保护法8.下列叙述正确的是A.24g镁与27g铝中,含有相同的质子数B.同等质量的氧气和臭氧中,电子数相同C.1mol重水与1mol水中,中子数比为2∶1D.1mol乙烷和1mol乙烯中,化学键数相同9.苯乙烯是重要的化工原料。下列有关苯乙烯的说法错误的是A.与液溴混合后加入铁粉可发生取代反应B.能使酸性高锰酸钾溶液褪色C.与氯化氢反应可以生成氯代苯乙烯D.在催化剂存在下可以制得聚苯乙烯10.下列实验操作不当的是A.用稀硫酸和锌粒制取H2时,加几滴CuSO4溶液以加快反应速率B.用标准HCl溶液滴定NaHCO3溶液来测定其浓度,选择酚酞为指示剂C.用铂丝蘸取某碱金属的盐溶液灼烧,火焰呈黄色,证明其中含有Na+D.常压蒸馏时,加入液体的体积不超过圆底烧瓶容积的三分之二11.一种可充电锂-空气电池如图所示。当电池放电时,O2与Li+在多孔碳材料电极处生成Li2O2-x(x=0或1)。下列说法正确的是A.放电时,多孔碳材料电极为负极B.放电时,外电路电子由多孔碳材料电极流向锂电极C.充电时,电解质溶液中Li+向多孔碳材料区迁移D.充电时,电池总反应为Li2O2-x=2Li+(1-)O212.用0.100mol·L-1AgNO3滴定50.0mL0.0500mol·L-1Cl-溶液的滴定曲线如图所示。下列有关描述错误的是A.根据曲线数据计算可知Ksp(AgCl)的数量级为10-10B.曲线上各点的溶液满足关系式c(Ag+)·c(Cl-)=Ksp(AgCl)C.相同实验条件下,若改为0.0400mol·L-1Cl-,反应终点c移到aD.相同实验条件下,若改为0.0500mol·L-1Br-,反应终点c向b方向移...

1、当您付费下载文档后,您只拥有了使用权限,并不意味着购买了版权,文档只能用于自身使用,不得用于其他商业用途(如 [转卖]进行直接盈利或[编辑后售卖]进行间接盈利)。
2、本站所有内容均由合作方或网友上传,本站不对文档的完整性、权威性及其观点立场正确性做任何保证或承诺!文档内容仅供研究参考,付费前请自行鉴别。
3、如文档内容存在违规,或者侵犯商业秘密、侵犯著作权等,请点击“违规举报”。

碎片内容

2018年高考真题——理科综合(全国卷Ⅲ) Word版含答案】

您可能关注的文档

确认删除?
VIP
微信客服
  • 扫码咨询
会员Q群
  • 会员专属群点击这里加入QQ群
客服邮箱
回到顶部