电脑桌面
添加小米粒文库到电脑桌面
安装后可以在桌面快捷访问

差倍问题练习题[答案]VIP专享VIP免费

差倍问题练习题[答案]_第1页
1/9
差倍问题练习题[答案]_第2页
2/9
差倍问题练习题[答案]_第3页
3/9
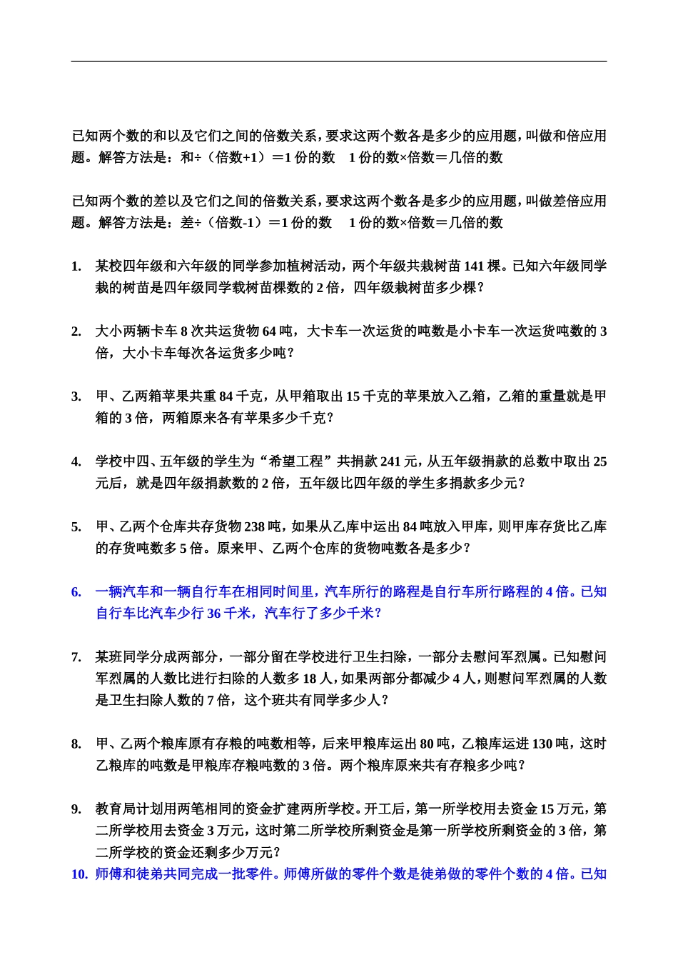
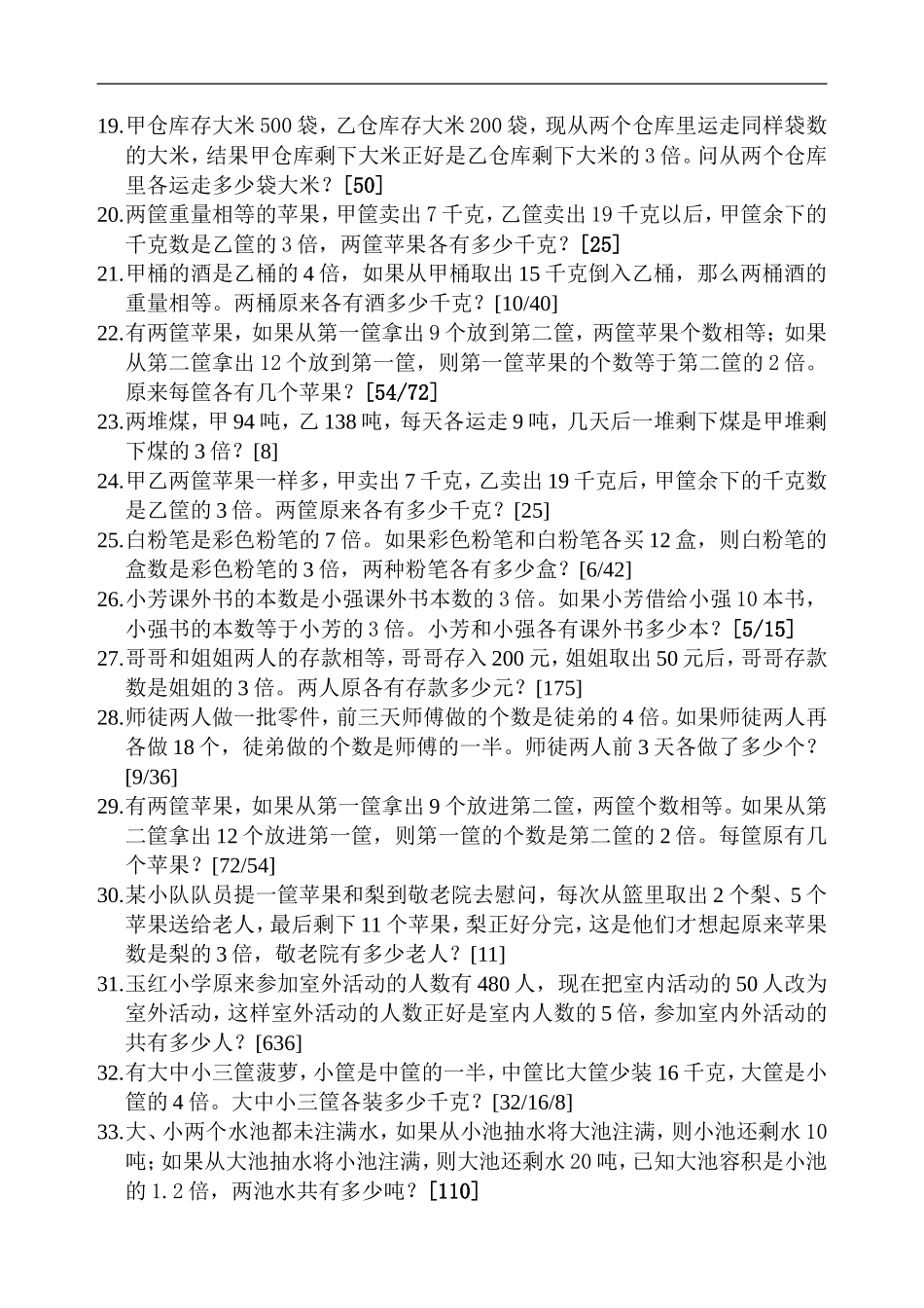
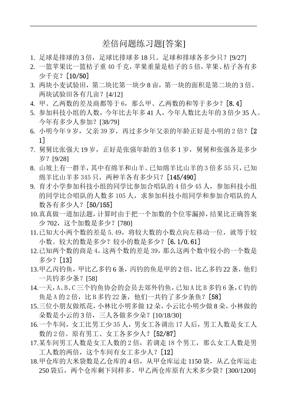
差倍问题练习题[答案]1.足球是排球的3倍,足球比排球多18只。足球和排球各多少只?[9/27]2.一篮苹果比一篮桔子重40千克,苹果重量是桔子的5倍,苹果、桔子各有多少千克?[10/50]3.两块小麦试验田,第二块比第一块少8亩,第一块的面积是第二块的3倍。两块试验田各有几亩?[4/12]4.甲、乙两数的差及商都等于6,那么甲、乙两数的和等于多少?[8.4]5.参加科技小组的人数,今年比去年多41人,今年人数比去年的3倍少35人。今年有多少人参加?[38/79]6.小明今年9岁,父亲39岁,再过多少年父亲的年龄正好是小明的2倍?[21]7.舅舅比张强大19岁,正好是张强年龄的3倍多1岁,舅舅和张强各是多少岁?[9/28]8.山坡上有一群羊,其中有绵羊和山羊。已知绵羊比山羊的3倍多55只,已知绵羊比山羊多345只,两种羊各有多少只?[145/490]9.育才小学参加科技小组的同学比参加合唱队的4倍少45人,参加科技小组的同学比合唱队的人数多105人,求参加科技小组同学和参加合唱队的人数各有多少人?[50/155]10.真真做一道加法题,计算时由于把一个加数的个位零漏掉,结果比正确答案少702,这个加数是多少?[780]11.已知大小两个数的差是5.49,将较大数的小数点向左移动一位,就等于较小数。较大的数是多少?较小的数是多少?[6.1/0.61]12.已知两个数的商是4,这两个数的差是39,那么这两个数中较小的一个数是多少?[13]13.甲乙丙钓鱼,甲比乙多钓6条,丙钓的鱼是甲的2倍,比乙多钓22条,他们一共钓多少条?[58]14.一天,A、B、C三个钓鱼协会的会员去郊外钓鱼,已知A比B多钓6条,C钓的鱼是A的2倍,比B多钓22条,他们一共钓了多少条鱼?[58]15.三位小朋友做纸花,小林比小明多做12朵,小云比小明少做8朵,小林做的朵数是小云的3倍,三人各做多少朵?[10/18/30]16.一个车间,女工比男工少35人,男女工各调出17人后,男工人数是女工人数的2倍。原有男工、女工各多少人?[52/87]17.某车间男工人数是女工人数的2倍,若调走18个男工,那么女工人数是男工人数的两倍,这个车间有女工多少人?[12]18.甲仓库的大米袋数是乙仓库的4倍,从甲仓库运走1150袋,从乙仓库运走250袋后,两个仓库剩下同样多。甲乙两仓库原有大米多少袋?[300/1200]19.甲仓库存大米500袋,乙仓库存大米200袋,现从两个仓库里运走同样袋数的大米,结果甲仓库剩下大米正好是乙仓库剩下大米的3倍。问从两个仓库里各运走多少袋大米?[50]20.两筐重量相等的苹果,甲筐卖出7千克,乙筐卖出19千克以后,甲筐余下的千克数是乙筐的3倍,两筐苹果各有多少千克?[25]21.甲桶的酒是乙桶的4倍,如果从甲桶取出15千克倒入乙桶,那么两桶酒的重量相等。两桶原来各有酒多少千克?[10/40]22.有两筐苹果,如果从第一筐拿出9个放到第二筐,两筐苹果个数相等;如果从第二筐拿出12个放到第一筐,则第一筐苹果的个数等于第二筐的2倍。原来每筐各有几个苹果?[54/72]23.两堆煤,甲94吨,乙138吨,每天各运走9吨,几天后一堆剩下煤是甲堆剩下煤的3倍?[8]24.甲乙两筐苹果一样多,甲卖出7千克,乙卖出19千克后,甲筐余下的千克数是乙筐的3倍。两筐原来各有多少千克?[25]25.白粉笔是彩色粉笔的7倍。如果彩色粉笔和白粉笔各买12盒,则白粉笔的盒数是彩色粉笔的3倍,两种粉笔各有多少盒?[6/42]26.小芳课外书的本数是小强课外书本数的3倍。如果小芳借给小强10本书,小强书的本数等于小芳的3倍。小芳和小强各有课外书多少本?[5/15]27.哥哥和姐姐两人的存款相等,哥哥存入200元,姐姐取出50元后,哥哥存款数是姐姐的3倍。两人原各有存款多少元?[175]28.师徒两人做一批零件,前三天师傅做的个数是徒弟的4倍。如果师徒两人再各做18个,徒弟做的个数是师傅的一半。师徒两人前3天各做了多少个?[9/36]29.有两筐苹果,如果从第一筐拿出9个放进第二筐,两筐个数相等。如果从第二筐拿出12个放进第一筐,则第一筐的个数是第二筐的2倍。每筐原有几个苹果?[72/54]30.某小队队员提一筐苹果和梨到敬老院去慰问,每次从篮里取出2个梨、5个苹果送给老人,最后剩下11个苹果,梨正好分完,这是他们才想起原来苹果数是梨的3倍,敬老院有多少老人?[11]31.玉红小学原来参加室外活动的人数有480人,...

1、当您付费下载文档后,您只拥有了使用权限,并不意味着购买了版权,文档只能用于自身使用,不得用于其他商业用途(如 [转卖]进行直接盈利或[编辑后售卖]进行间接盈利)。
2、本站所有内容均由合作方或网友上传,本站不对文档的完整性、权威性及其观点立场正确性做任何保证或承诺!文档内容仅供研究参考,付费前请自行鉴别。
3、如文档内容存在违规,或者侵犯商业秘密、侵犯著作权等,请点击“违规举报”。

碎片内容

差倍问题练习题[答案]

学海无涯书城+ 关注
实名认证
内容提供者

热爱教育事业,爱好互联网行业

确认删除?
VIP
微信客服
  • 扫码咨询
会员Q群
  • 会员专属群点击这里加入QQ群
客服邮箱
回到顶部