电脑桌面
添加小米粒文库到电脑桌面
安装后可以在桌面快捷访问

东北林业大学测树学试题VIP免费

东北林业大学测树学试题_第1页
1/4
东北林业大学测树学试题_第2页
2/4
东北林业大学测树学试题_第3页
3/4
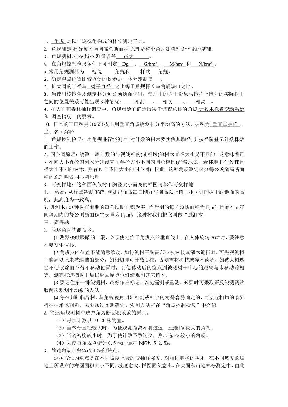
第九章角规测树习题一、填空题1.是以一定视角构成的林分测定工具。2.角规测定林分原理是整个角规测树理论体系的基础。林分每公顷胸高总断面积3.角规测树时,Fg越小,测量误差。4.在角规控制检尺条件下可测定、、和。5.常用角规测器为角规和角规。6.确定望点位置比较方便的仪器是。林分速测镜7.扩大圆的半径与之比等于角规杆长与角规缺口之比。8.当使用棱镜角规测定林分每公顷断面积时,镜片中的树干影象与镜片上缘外的实际树干之间的位置关系可能出现3种情况:、、。9.在大面积森林抽样调查中,角规点数的确定取决于调查总体的角规和的要求。10.日本的平田种男(1955)提出用垂直角规绕测林分平均高的方法,被称为。二、名词解释1.角规控制检尺2.同心圆原理3.可变样地4.一致高5.进测木三、简答题1.简述角规绕测技术。2.简述角规测树中选择角规断面积系数的原则。3.简述角规点整体改正法的缺点4.简述格罗森堡(1958)提出的边界样点处理方法5.简述一致高和法原理四、论述题1.试论述角规多重同心圆原理证明过程。2.试论述角规测树的扩大圆原理证明。五计算题1.角规测树中,Fg=4,某一株树D1.3=20.4cm,测点至该树间距离为10.2m,问该树计数多少。第九章角规测树习题标准答案一、填空题1.角规是以一定视角构成的林分测定工具。2.角规测定林分每公顷胸高总断面积原理是整个角规测树理论体系的基础。3.角规测树时,Fg越小,测量误差越大。4.在角规控制检尺条件下可测定Dg、G/hm2、M/hm2和N/hm2。5.常用角规测器为棱镜角规和杆式角规。6.确定望点位置比较方便的仪器是林分速测镜。7.扩大圆的半径与树干直径之比等于角规杆长与角规缺口之比。8.当使用棱镜角规测定林分每公顷断面积时,镜片中的树干影象与镜片上缘外的实际树干之间的位置关系可能出现3种情况:相割、相切、相离。9.在大面积森林抽样调查中,角规点数的确定取决于调查总体的角规计数木株数变动系数和调查精度的要求。10.日本的平田种男(1955)提出用垂直角规绕测林分平均高的方法,被称为垂直点抽样。二、名词解释1.角规控制检尺:用角规进行绕测时,对计数的树木要实侧其胸径,并按径阶登记计数株数的工作。2.同心圆原理:绕测一周计数的与视线相割(或相切)的树木直径大小是不同的,这意味着已为不同大小直径的树木分别设立了半径大小不同的同心样圆(严格地说,若林地上有N株直径大小不同的树木,则有N个不同大小的同心圆),因此,这种角规测定林分每公顷胸高断面积的原理叫做同心圆原理3.可变样地:这种面积依树干胸径大小而变的样圆可称作可变样地4.一致高:从样点绕测3600,观测出角规缺口刚好与胸高以上树干相切处的树干距地面的高度,此高度为一致高。5.进测木:这种树在前期的每公顷断面积为零,而后期的每公顷断面积为Fgm2,因而在n年间隔期内的每公顷断面积生长量为Fgm2,这种树我们把它叫做“进测木”三、简答题1.简述角规绕测技术。(1)测器接触眼睛的一端,必须使之位于角规点的垂直线上。在人体旋转3600时,要注意不要发生位移。(2)角规点的位置不能随意移动。如待测树干胸高部位被树枝或灌木遮挡时,可先观测树干胸高以上未被遮挡的部分,如相切即可计数1株,否则需将树枝或灌木砍除,如被大树遮挡不便砍除而不得不移动位置时,要使移动后的位点到被测树干中心的距离与未移动前相等,测完被遮挡树干后仍返回原点位继续观测其它树木。(3)要记住第一株绕测树,最好作出标记,以免漏测或重测。必要时可采取正反绕测两次取两次观测平均数的办法。(4)仔细判断临界树。与角规视角明显相割或相余的树是容易确定的,而接近相切的临界树往往难以判断,需要通过实测确定。实测方法将在“角规控制检尺”中介绍。2.简述角规测树中选择角规断面积系数的原则。(1)每点计数以10-20株为宜。(2)当林分直径较大时,为使观测距离不要过远,应选Fg较大的角规。(3)当疏密度较小时,为了使计数不致过少,则应选Fg较小的角规。(4)为使每角规点错计0.5株的误差不超过5-2.5%,3.简述角规点整体改正法的缺点。这种方法的缺点是在不同坡度上会改变抽样强度,对相同胸径的树木,在不同坡度的坡地上所设立的样圆面积大...

1、当您付费下载文档后,您只拥有了使用权限,并不意味着购买了版权,文档只能用于自身使用,不得用于其他商业用途(如 [转卖]进行直接盈利或[编辑后售卖]进行间接盈利)。
2、本站所有内容均由合作方或网友上传,本站不对文档的完整性、权威性及其观点立场正确性做任何保证或承诺!文档内容仅供研究参考,付费前请自行鉴别。
3、如文档内容存在违规,或者侵犯商业秘密、侵犯著作权等,请点击“违规举报”。

碎片内容

东北林业大学测树学试题

学海无涯书城+ 关注
实名认证
内容提供者

热爱教育事业,爱好互联网行业

确认删除?
VIP
微信客服
  • 扫码咨询
会员Q群
  • 会员专属群点击这里加入QQ群
客服邮箱
回到顶部