电脑桌面
添加小米粒文库到电脑桌面
安装后可以在桌面快捷访问

中山南朗锦绣海湾城二期工程建设项目VIP免费

中山南朗锦绣海湾城二期工程建设项目_第1页
1/11
中山南朗锦绣海湾城二期工程建设项目_第2页
2/11
中山南朗锦绣海湾城二期工程建设项目_第3页
3/11
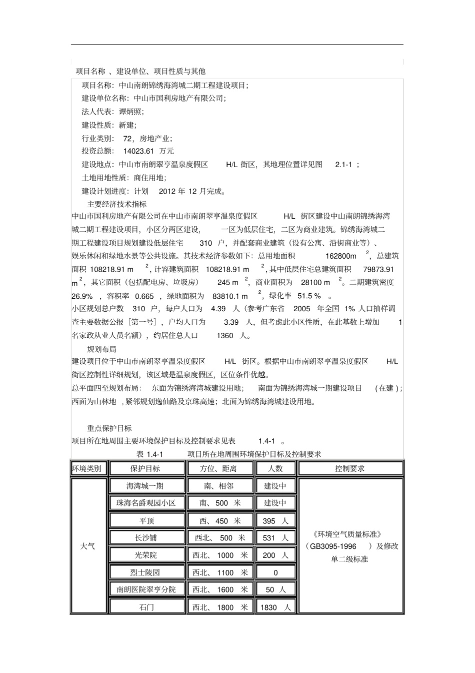
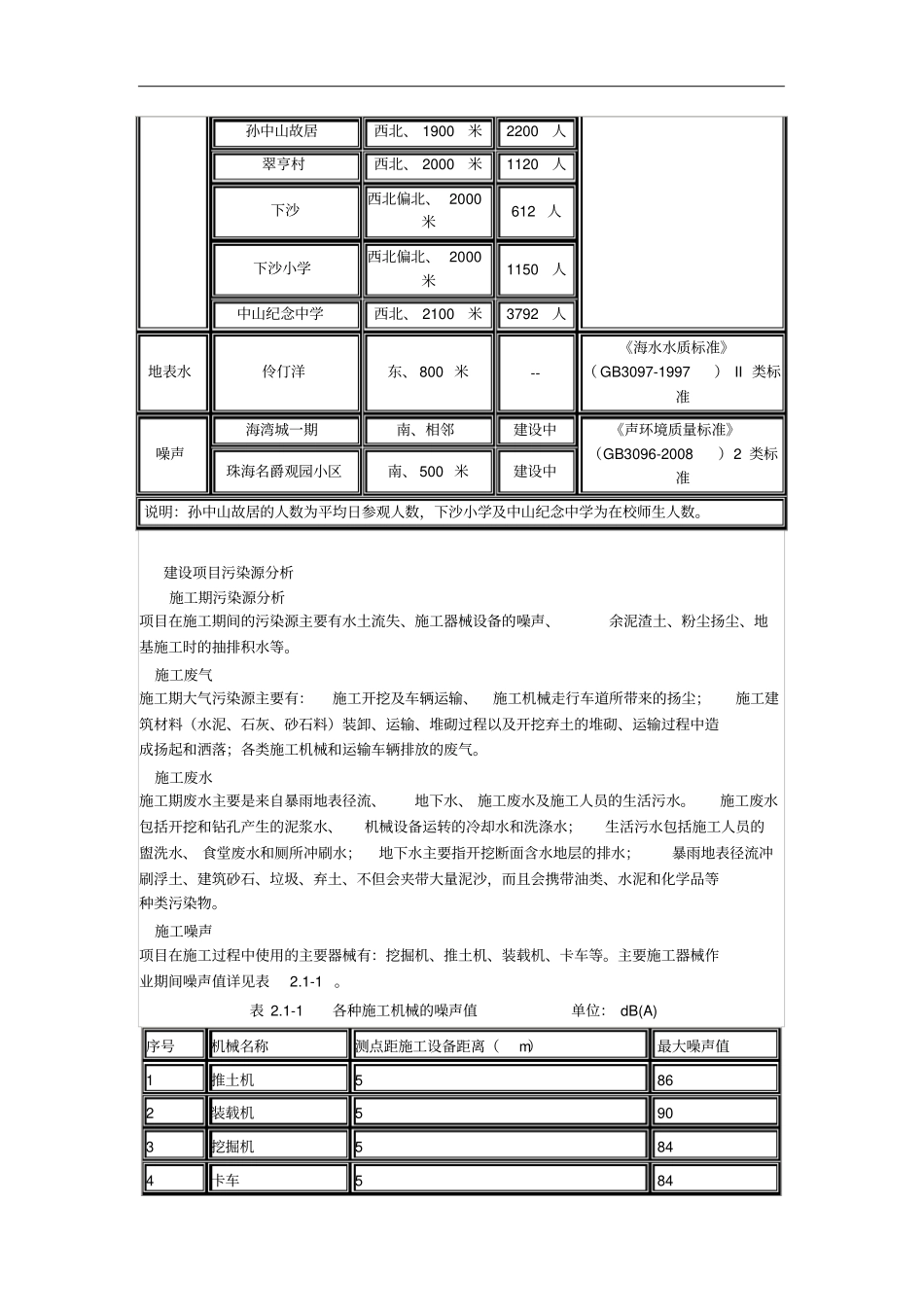
项目名称、建设单位、项目性质与其他项目名称:中山南朗锦绣海湾城二期工程建设项目;建设单位名称:中山市国利房地产有限公司;法人代表:谭炳照;建设性质:新建;行业类别:72,房地产业;投资总额:14023.61万元建设地点:中山市南朗翠亨温泉度假区H/L街区,其地理位置详见图2.1-1;土地用地性质:商住用地;建设计划进度:计划2012年12月完成。主要经济技术指标中山市国利房地产有限公司在中山市南朗翠亨温泉度假区H/L街区建设中山南朗锦绣海湾城二期工程建设项目,小区分两区建设,一区为低层住宅,二区为商业建筑。锦绣海湾城二期工程建设项目规划建设低层住宅310户,并配套商业建筑(设有公寓、沿街商业等)、娱乐休闲和绿地水景等公共设施。其技术经济参数如下:总用地面积162800m2,总建筑面积108218.91m2,计容建筑面积108218.91m2,其中低层住宅总建筑面积79873.91m2,其它面积(包括配电房、垃圾房)245m2,商业面积为28100m2。二期建筑密度26.9%,容积率0.665,绿地面积为83810.1m2,绿化率51.5%。小区规划总户数310户,每户人口为4.39人(参考广东省2005年全国1%人口抽样调查主要数据公报[第一号],户均人口为3.39人,但考虑此小区性质,在此基数上增加1名家政从业人员名额),约居住总人口1360人。规划布局建设项目位于中山市南朗翠亨温泉度假区H/L街区。根据中山市南朗翠亨温泉度假区H/L街区控制性详细规划,该区域是温泉度假区,区位条件优越。总平面四至规划布局:东面为锦绣海湾城建设用地;南面为锦绣海湾城一期建设项目(在建);西面为山林地,紧邻规划逸仙路及京珠高速;北面为锦绣海湾城建设用地。重点保护目标项目所在地周围主要环境保护目标及控制要求见表1.4-1。表1.4-1项目所在地周围环境保护目标及控制要求环境类别保护目标方位、距离人数控制要求大气海湾城一期南、相邻建设中《环境空气质量标准》(GB3095-1996)及修改单二级标准珠海名爵观园小区南、500米建设中平顶西、450米395人长沙铺西北、500米531人光荣院西北、1000米200人烈士陵园西北、1100米0南朗医院翠亨分院西北、1600米50人石门西北、1800米1830人孙中山故居西北、1900米2200人翠亨村西北、2000米1120人下沙西北偏北、2000米612人下沙小学西北偏北、2000米1150人中山纪念中学西北、2100米3792人地表水伶仃洋东、800米--《海水水质标准》(GB3097-1997)II类标准噪声海湾城一期南、相邻建设中《声环境质量标准》(GB3096-2008)2类标准珠海名爵观园小区南、500米建设中说明:孙中山故居的人数为平均日参观人数,下沙小学及中山纪念中学为在校师生人数。建设项目污染源分析施工期污染源分析项目在施工期间的污染源主要有水土流失、施工器械设备的噪声、余泥渣土、粉尘扬尘、地基施工时的抽排积水等。施工废气施工期大气污染源主要有:施工开挖及车辆运输、施工机械走行车道所带来的扬尘;施工建筑材料(水泥、石灰、砂石料)装卸、运输、堆砌过程以及开挖弃土的堆砌、运输过程中造成扬起和洒落;各类施工机械和运输车辆排放的废气。施工废水施工期废水主要是来自暴雨地表径流、地下水、施工废水及施工人员的生活污水。施工废水包括开挖和钻孔产生的泥浆水、机械设备运转的冷却水和洗涤水;生活污水包括施工人员的盥洗水、食堂废水和厕所冲刷水;地下水主要指开挖断面含水地层的排水;暴雨地表径流冲刷浮土、建筑砂石、垃圾、弃土、不但会夹带大量泥沙,而且会携带油类、水泥和化学品等种类污染物。施工噪声项目在施工过程中使用的主要器械有:挖掘机、推土机、装载机、卡车等。主要施工器械作业期间噪声值详见表2.1-1。表2.1-1各种施工机械的噪声值单位:dB(A)序号机械名称测点距施工设备距离(m)最大噪声值1推土机5862装载机5903挖掘机5844卡车5845移动式吊车586以上施工机械产生的噪声传到施工场界的值会超过《建筑施工场界噪声限值》(GB12523-90)的标准,将会对周围敏感点造成影响,干扰附近居民正常的生活和学习的安静环境,建设方如果不予以注意,将有可能引起周围居民、单位投诉等不良现象。为了避免该类事情的发生,本项目的建设者必须对施工噪声产生的危害性引起足够的重视...

1、当您付费下载文档后,您只拥有了使用权限,并不意味着购买了版权,文档只能用于自身使用,不得用于其他商业用途(如 [转卖]进行直接盈利或[编辑后售卖]进行间接盈利)。
2、本站所有内容均由合作方或网友上传,本站不对文档的完整性、权威性及其观点立场正确性做任何保证或承诺!文档内容仅供研究参考,付费前请自行鉴别。
3、如文档内容存在违规,或者侵犯商业秘密、侵犯著作权等,请点击“违规举报”。

碎片内容

中山南朗锦绣海湾城二期工程建设项目

确认删除?
VIP
微信客服
  • 扫码咨询
会员Q群
  • 会员专属群点击这里加入QQ群
客服邮箱
回到顶部