电脑桌面
添加小米粒文库到电脑桌面
安装后可以在桌面快捷访问

公司法自考重点VIP免费

公司法自考重点_第1页
1/13
公司法自考重点_第2页
2/13
公司法自考重点_第3页
3/13
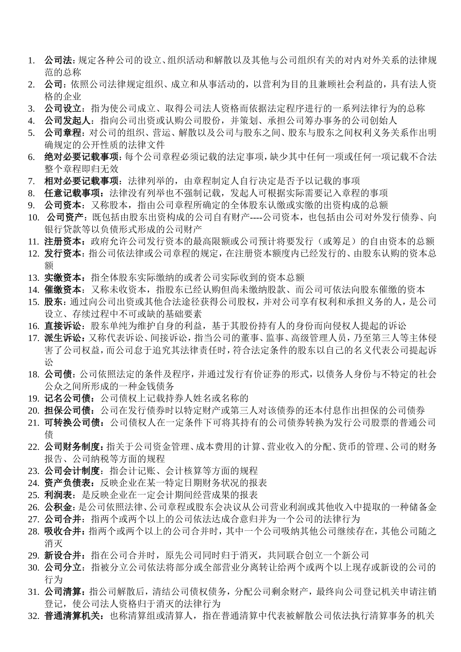
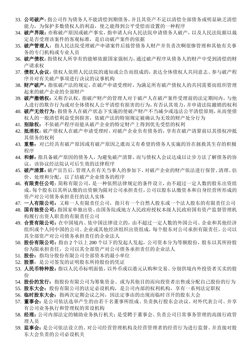
1.公司法:规定各种公司的设立、组织活动和解散以及其他与公司组织有关的对内对外关系的法律规范的总称2.公司:依照公司法律规定组织、成立和从事活动的,以营利为目的且兼顾社会利益的,具有法人资格的企业3.公司设立:指为使公司成立、取得公司法人资格而依据法定程序进行的一系列法律行为的总称4.公司发起人:指向公司出资或认购公司股份,并策划、承担公司筹办事务的公司创始人5.公司章程:对公司的组织、营运、解散以及公司与股东之间、股东与股东之间权利义务关系作出明确规定的公开性质的法律文件6.绝对必要记载事项:每个公司章程必须记载的法定事项,缺少其中任何一项或任何一项记载不合法整个章程即归无效7.相对必要记载事项:法律列举的,由章程制定人自行决定是否予以记载的事项8.任意记载事项:法律没有列举也不强制记载,发起人可根据实际需要记入章程的事项9.公司资本:又称股本,指由公司章程所确定的全体股东认缴或实缴的出资构成的总额10.公司资产:既包括由股东出资构成的公司自有财产----公司资本,也包括由公司对外发行债券、向银行贷款等以负债形式形成的公司财产11.注册资本:政府允许公司发行资本的最高限额或公司预计将要发行(或筹足)的自由资本的总额12.发行资本:指公司依法律或公司章程的规定,在注册资本额度内已经发行的、由股东认购的资本总额13.实缴资本:指全体股东实际缴纳的或者公司实际收到的资本总额14.催缴资本:又称未收资本,指股东已经认购但尚未缴纳股款、而公司可依法向股东催缴的资本15.股东:通过向公司出资或其他合法途径获得公司股权,并对公司享有权利和承担义务的人,是公司设立、存续过程中不可或缺的基础要素16.直接诉讼:股东单纯为维护自身的利益,基于其股份持有人的身份而向侵权人提起的诉讼17.派生诉讼:又称代表诉讼、间接诉讼,指当公司的董事、监事、高级管理人员,乃至第三人等主体侵害了公司权益,而公司怠于追究其法律责任时,符合法定条件的股东以自己的名义代表公司提起诉讼18.公司债:公司依照法定的条件及程序,并通过发行有价证券的形式,以债务人身份与不特定的社会公众之间所形成的一种金钱债务19.记名公司债:公司债权上记载持券人姓名或名称的20.担保公司债:公司在发行债券时以特定财产或第三人对该债券的还本付息作出担保的公司债券21.可转换公司债:公司债权人在一定条件下可将其持有的公司债券转换为发行公司股票的普通公司债22.公司财务制度:指关于公司资金管理、成本费用的计算、营业收入的分配、货币的管理、公司的财务报告、公司纳税等方面的规程23.公司会计制度:指会计记账、会计核算等方面的规程24.资产负债表:反映企业在某一特定日期财务状况的报表25.利润表:是反映企业在一定会计期间经营成果的报表26.公积金:是公司依照法律、公司章程或股东会决议从公司营业利润或其他收入中提取的一种储备金27.公司合并:指两个或两个以上的公司依法达成合意归并为一个公司的法律行为28.吸收合并:指两个或两个以上的公司合并时,其中一个公司吸纳其他公司继续存在,其他公司随之消灭29.新设合并:指在公司合并时,原先公司同时归于消灭,共同联合创立一个新公司30.公司分立:指被分立公司依法将部分或全部营业分离转让给两个或两个以上现存或新设的公司的行为31.公司清算:指公司解散后,清结公司债权债务,分配公司剩余财产,最终向公司登记机关申请注销登记,使公司法人资格归于消灭的法律行为32.普通清算机关:也称清算组或清算人,指在普通清算中代表被解散公司依法执行清算事务的机关33.公司破产:指公司作为债务人不能清偿到期债务,并且其资产不足以清偿全部债务或明显缺乏清偿能力,为保护多数债权人的利益,使之能得到公平受偿而设置的一种程序34.破产界限:亦称破产原因或破产事实,指申请人向人民法院申请债务人破产,以及人民法院据以裁定是否受理该案件的客观标准,是启动破产案件的依据35.破产管理人:指人民法院受理破产申请案件后接管债务人财产并负责次啊很惨管理和其他有关事务的专门机构或专业人员36.破产债权:指债权人所享有的能够依据国家强制力,通过破产程序从债务人的财...

1、当您付费下载文档后,您只拥有了使用权限,并不意味着购买了版权,文档只能用于自身使用,不得用于其他商业用途(如 [转卖]进行直接盈利或[编辑后售卖]进行间接盈利)。
2、本站所有内容均由合作方或网友上传,本站不对文档的完整性、权威性及其观点立场正确性做任何保证或承诺!文档内容仅供研究参考,付费前请自行鉴别。
3、如文档内容存在违规,或者侵犯商业秘密、侵犯著作权等,请点击“违规举报”。

碎片内容

公司法自考重点

您可能关注的文档

确认删除?
VIP
微信客服
  • 扫码咨询
会员Q群
  • 会员专属群点击这里加入QQ群
客服邮箱
回到顶部