电脑桌面
添加小米粒文库到电脑桌面
安装后可以在桌面快捷访问

公司行政架构及薪资等级结构表VIP免费

公司行政架构及薪资等级结构表_第1页
1/12
公司行政架构及薪资等级结构表_第2页
2/12
公司行政架构及薪资等级结构表_第3页
3/12
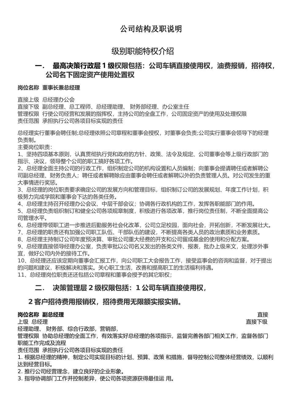
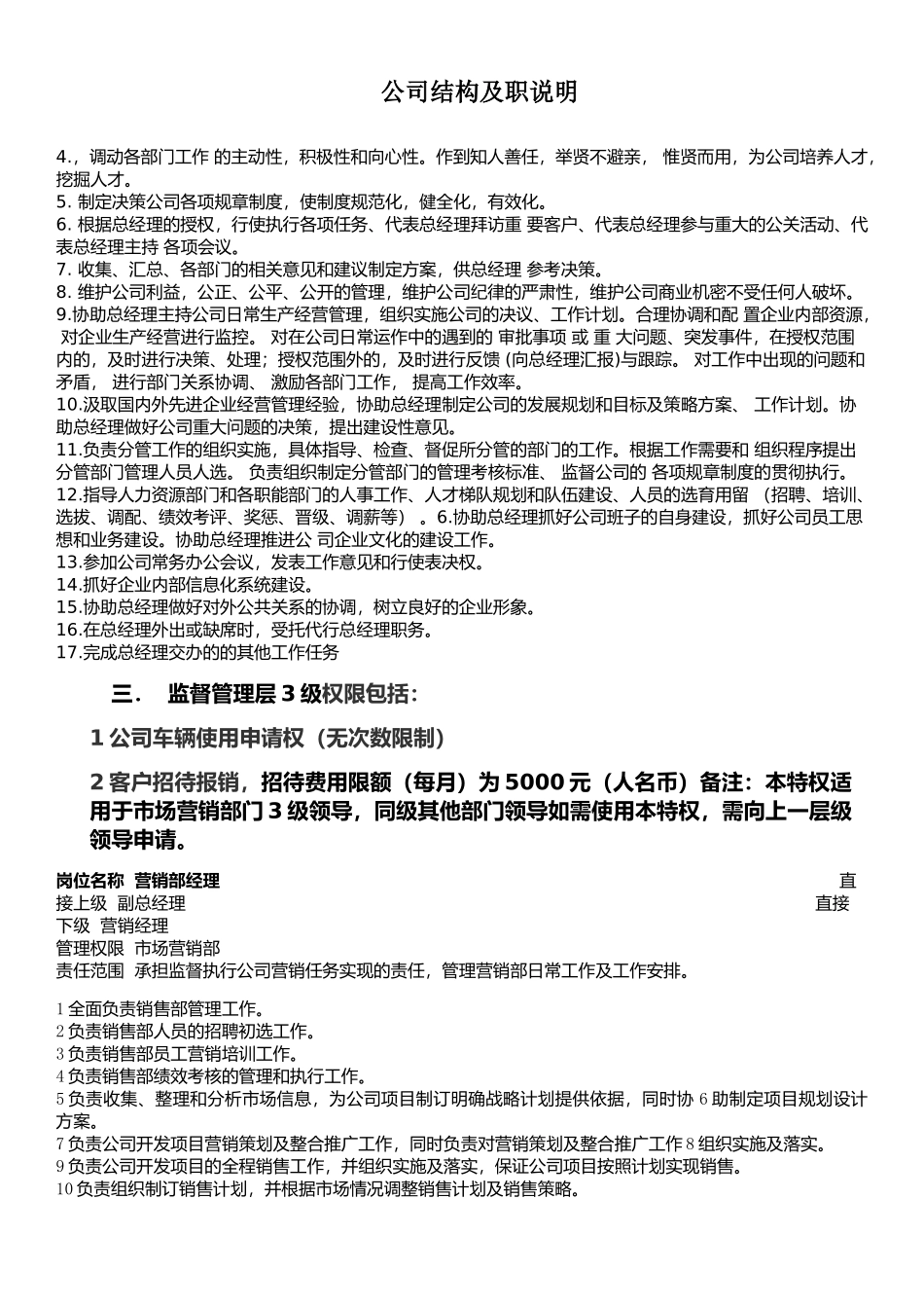
公司结构及职说明图表1根据以上公司结构制作以下薪酬结构表项目试用期基本工资福利补贴业绩休假工龄工资岗位级月月薪岗位工资餐补话补交通提成月休半年1年2年1级8000-1%正常法定社保1002002级6000-8000500100报销报销1%正常法定社保1002003级1个月5000-600030010050报销1%正常法定社保1002004级1个月3200-480020080100801%正常法定社保1002005级1个月2600-3200100501001001%正常法定社保1002006级1个月2000-2600无5080701%正常法定社保1002007级1个月2000无无无无1%正常法定上述表格内填充数据参数仅供参考,如需实施需根据公司情况作相应调整修改。1试用期中前3个工作日为无薪试岗期。5公司休假按照国家法定节假日安排。2基本工资浮动由1-2级管理层以上讨论决定6工龄工资按逐年递增以此类推按12个月满月计算。3福利补贴岗位工资按职务职责制定。7加班补助按国家劳动法相关规定依法补助。4业绩提成由3级管理层与1-2级决策层协商制定。8年终奖配发由公司1-2级领导研究决定。非正式员工层7级执行层6级执行传达层5级执行管理层4级监督管理层3级决策管理层2级最高决策行政层1级董事长副总经理营销部营销经理销售主管销售1组长销售员实习销售销售2组长销售员实习销售销售主管销售3组长销售员实习销售销售4组长销售员实习销售综合管理部HR行政人事经理行政主管行政专员行政助理人事主管人事专员人事助理财务部财务经理财务会计现金出纳公司结构及职说明级别职能特权介绍一.最高决策行政层1级权限包括:公司车辆直接使用权,油费报销,招待权,公司名下固定资产使用处置权岗位名称董事长兼总经理直接上级总经理办公会直接下级副总经理、总工程师、总经理助理、财务部经理、办公室主任管理权限行使公司经营和发展的指挥权,主持公司的全盘工作,公司固定资产的使用及处理权限责任范围承担执行公司各项目标实现的责任总经理实行董事会聘任制;总经理依照公司章程和董事会授权,对董事会负责;公司实行董事会领导下的经理负责制。主要岗位职责:1、坚持四项基本原则,认真贯彻执行党和政府的方针、政策、法令及规定、公司董事会等上级行政部门的指示、决议,领导整个公司的职工搞好各项工作。2、总经理全面主持公司的行政工作,组织制定公司的机构设置和人员编制;向董事会提请聘任或者解聘公司副总经理、财务负责人;聘任或者解聘除应由董事会聘任或者解聘以外的负责管理人员。对公司发生的重大事情进行奖惩。3、总经理的岗位职责要求确定公司的发展方向和管理目标,组织制订公司的发展规划、年度工作计划,积极努力完成学院和董事会下达的各类任务。4、总经理主持召开经理办公会议、中层干部会议;协调各行政机构的工作,发挥各职能部门的作用。5、总经理负责组织制订和健全公司各项规章制度,积极进行各项改革,推行岗位责任制,不断全面提高公司管理水平。6、总经理带领职工进一步推进后勤服务社会化改革,公司立足校园,面向社会,开拓创新,不断发展壮大。7、总经理的职责还有加强公司职工队伍、干部队伍的建设,不断提高各类人员的政治素质和业务素质。8、总经理主持制订公司年度预决算、审批公司重大经费的开支和公司留成基金的使用和分配方案。9、总经理直接领导经理办公室,负责审批以公司名义发出的各类文件、报表,批办上级来文,处理涉外事宜,做好公司内外的接待工作。10、总经理还应该定期向董事会汇报工作,向公司职工大会报告工作,接受监事会的咨询和监督,对于提出的问题和建议,积极解决和落实。关心职工生活,改善和提高职工的生活福利待遇。11、总经理岗位职责还还包括公司章程和董事会授予的其它职权;二.决策管理层2级权限包括:1公司车辆直接使用权,2客户招待费用报销权,招待费用无限额实报实销。岗位名称副总经理直接上级总经理直接下级经理助理、财务部、综合行政部,营销部,管理权限协助总经理的全面工作,有效落实好总经理的各项指示,监督完善各部门相关工作,监督各部门职能工作完成及流程责任范围承担执行公司各项目标实现的责任1.根据总经理的精神,制定公司实现目标的计划、预算、政策和措施,督导控制公司整体经营绩效,以顺利达到经营目标。2.推行公...

1、当您付费下载文档后,您只拥有了使用权限,并不意味着购买了版权,文档只能用于自身使用,不得用于其他商业用途(如 [转卖]进行直接盈利或[编辑后售卖]进行间接盈利)。
2、本站所有内容均由合作方或网友上传,本站不对文档的完整性、权威性及其观点立场正确性做任何保证或承诺!文档内容仅供研究参考,付费前请自行鉴别。
3、如文档内容存在违规,或者侵犯商业秘密、侵犯著作权等,请点击“违规举报”。

碎片内容

公司行政架构及薪资等级结构表

您可能关注的文档

确认删除?
VIP
微信客服
  • 扫码咨询
会员Q群
  • 会员专属群点击这里加入QQ群
客服邮箱
回到顶部