电脑桌面
添加小米粒文库到电脑桌面
安装后可以在桌面快捷访问

公司巡查制度VIP免费

公司巡查制度_第1页
1/6
公司巡查制度_第2页
2/6
公司巡查制度_第3页
3/6
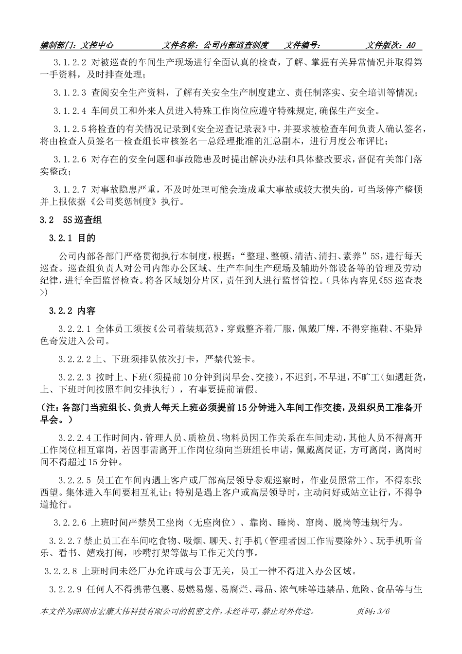
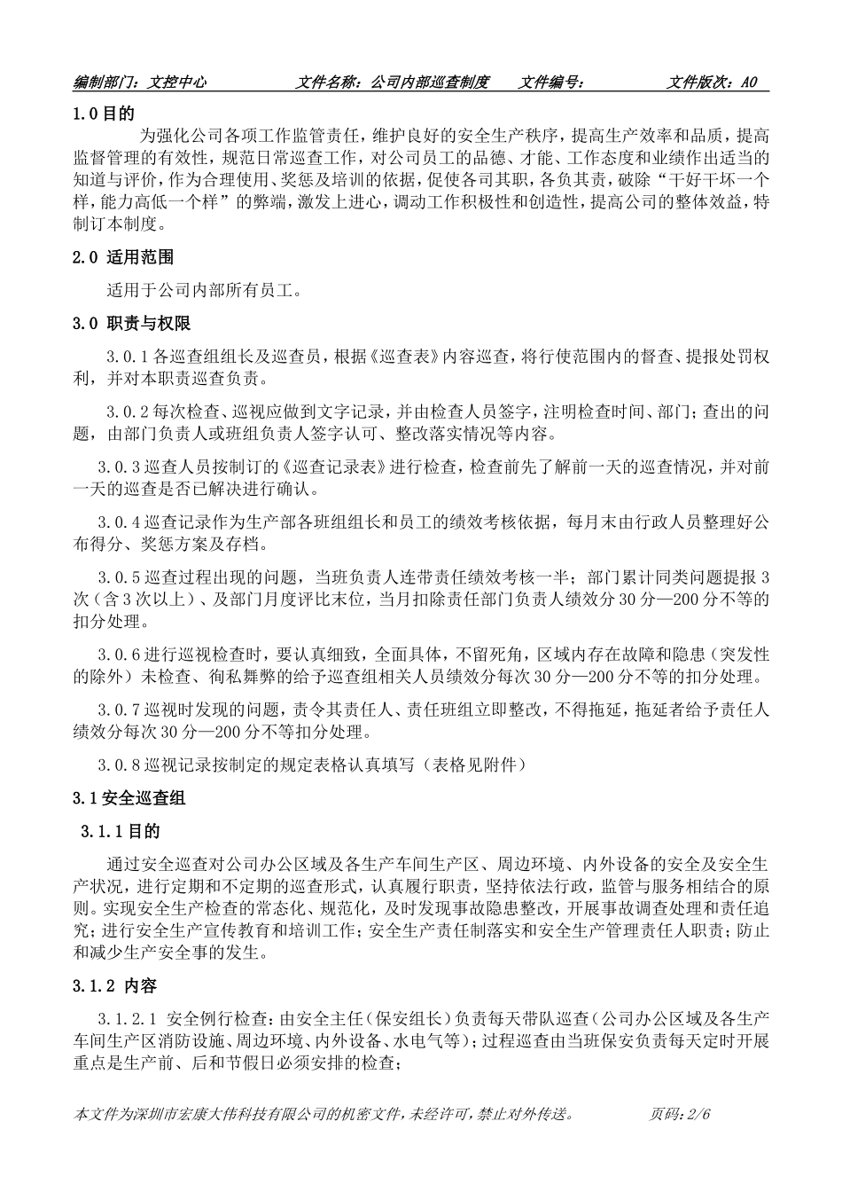
编制部门:文控中心文件名称:公司内部巡查制度文件编号:文件版次:A0了修订履历表版次修订日期内容A02013-11-20首次发行拟制/日期审核/日期文控部审查/日期批准/日期本文件为深圳市宏康大伟科技有限公司的机密文件,未经许可,禁止对外传送。页码:1/6编制部门:文控中心文件名称:公司内部巡查制度文件编号:文件版次:A01.0目的为强化公司各项工作监管责任,维护良好的安全生产秩序,提高生产效率和品质,提高监督管理的有效性,规范日常巡查工作,对公司员工的品德、才能、工作态度和业绩作出适当的知道与评价,作为合理使用、奖惩及培训的依据,促使各司其职,各负其责,破除“干好干坏一个样,能力高低一个样”的弊端,激发上进心,调动工作积极性和创造性,提高公司的整体效益,特制订本制度。2.0适用范围适用于公司内部所有员工。3.0职责与权限3.0.1各巡查组组长及巡查员,根据《巡查表》内容巡查,将行使范围内的督查、提报处罚权利,并对本职责巡查负责。3.0.2每次检查、巡视应做到文字记录,并由检查人员签字,注明检查时间、部门;查出的问题,由部门负责人或班组负责人签字认可、整改落实情况等内容。3.0.3巡查人员按制订的《巡查记录表》进行检查,检查前先了解前一天的巡查情况,并对前一天的巡查是否已解决进行确认。3.0.4巡查记录作为生产部各班组组长和员工的绩效考核依据,每月末由行政人员整理好公布得分、奖惩方案及存档。3.0.5巡查过程出现的问题,当班负责人连带责任绩效考核一半;部门累计同类问题提报3次(含3次以上)、及部门月度评比末位,当月扣除责任部门负责人绩效分30分—200分不等的扣分处理。3.0.6进行巡视检查时,要认真细致,全面具体,不留死角,区域内存在故障和隐患(突发性的除外)未检查、徇私舞弊的给予巡查组相关人员绩效分每次30分—200分不等的扣分处理。3.0.7巡视时发现的问题,责令其责任人、责任班组立即整改,不得拖延,拖延者给予责任人绩效分每次30分—200分不等扣分处理。3.0.8巡视记录按制定的规定表格认真填写(表格见附件)3.1安全巡查组3.1.1目的通过安全巡查对公司办公区域及各生产车间生产区、周边环境、内外设备的安全及安全生产状况,进行定期和不定期的巡查形式,认真履行职责,坚持依法行政,监管与服务相结合的原则。实现安全生产检查的常态化、规范化,及时发现事故隐患整改,开展事故调查处理和责任追究;进行安全生产宣传教育和培训工作;安全生产责任制落实和安全生产管理责任人职责;防止和减少生产安全事的发生。3.1.2内容3.1.2.1安全例行检查:由安全主任(保安组长)负责每天带队巡查(公司办公区域及各生产车间生产区消防设施、周边环境、内外设备、水电气等);过程巡查由当班保安负责每天定时开展重点是生产前、后和节假日必须安排的检查;本文件为深圳市宏康大伟科技有限公司的机密文件,未经许可,禁止对外传送。页码:2/6编制部门:文控中心文件名称:公司内部巡查制度文件编号:文件版次:A03.1.2.2对被巡查的车间生产现场进行全面认真的检查,了解、掌握有关异常情况并取得第一手资料,及时排查处理;3.1.2.3查阅安全生产资料,了解有关安全生产制度建立、责任制落实、安全培训等情况;3.1.2.4车间员工和外来人员进入特殊工作岗位应遵守特殊规定,确保生产安全。3.1.2.5将检查的有关情况记录到《安全巡查记录表》中,并要求被检查车间负责人确认签名,将由检查人员签名—检查组长审核签名—总经理批准的汇总副本,进行月度公布评比;3.1.2.6对存在的安全问题和事故隐患及时提出解决办法和具体整改要求,督促有关部门落实整改;3.1.2.7对事故隐患严重,不及时处理可能会造成重大事故或较大损失的,可当场停产整顿并上报依据《公司奖惩制度》执行。3.25S巡查组3.2.1目的公司内部各部门严格贯彻执行本制度,根据:“整理、整顿、清洁、清扫、素养”5S,进行每天巡查。巡查组负责人对公司内部办公区域、生产车间生产现场及辅助外部设备等的管理及劳动纪律,进行全面监督检查。将各区域划分片区,责任到人进行监督管控。(具体内容见《5S巡查表>)3.2.2内容3.2.2.1全体员工须按《公司着装规范》,穿戴整...

1、当您付费下载文档后,您只拥有了使用权限,并不意味着购买了版权,文档只能用于自身使用,不得用于其他商业用途(如 [转卖]进行直接盈利或[编辑后售卖]进行间接盈利)。
2、本站所有内容均由合作方或网友上传,本站不对文档的完整性、权威性及其观点立场正确性做任何保证或承诺!文档内容仅供研究参考,付费前请自行鉴别。
3、如文档内容存在违规,或者侵犯商业秘密、侵犯著作权等,请点击“违规举报”。

碎片内容

公司巡查制度

您可能关注的文档

确认删除?
VIP
微信客服
  • 扫码咨询
会员Q群
  • 会员专属群点击这里加入QQ群
客服邮箱
回到顶部