电脑桌面
添加小米粒文库到电脑桌面
安装后可以在桌面快捷访问

电缆厂质量管理考核细则VIP免费

电缆厂质量管理考核细则_第1页
1/3
电缆厂质量管理考核细则_第2页
2/3
电缆厂质量管理考核细则_第3页
3/3
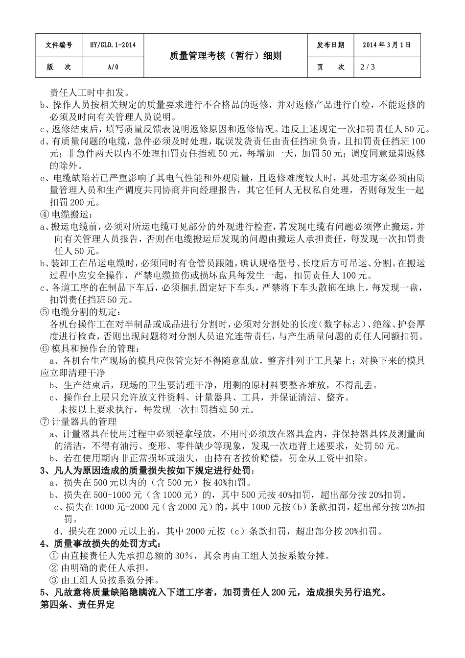
文件编号HY/GLD.1-2014质量管理考核(暂行)细则发布日期2014年3月1日版次A/0页次1/3第一条、管理原则:规范作业行为,提高生产效率,保证产品质量。第二条、管理形式:由操作工进行自检和互检,产品质量由操作工自己负责保证,各车间负责人和质量管理人员监督检查。1、自检:机长对本机台所生产的每种产品的结构、外观进行首检、中检和最终检查,并记录结构参数和外观状况,同时做好标贴,写上操作人姓名,不合格的要及时上报车间负责人或生产厂长。2、互检:挡班必须对本班产品的上道工序进行检查,并记录有关结构参数和外观状况,发现有问题的及时向主管上级放映,对于可能影响产品质量的半成品不得擅自使用。3、监督检查:车间负责人和质保人员必须对当天各班组的产品质量和工作质量进行监督检查,每天以质量反馈表汇总上报给生产厂长。生产厂长与质量管理人员不定期对各班的产品进行质量抽查。第三条、处罚:1、产品质量:各工序中,人为原因发生下列缺陷任一起并引起产品工序不良,扣罚责任人50元;无论是人为或非人为原因发生缺陷任一起未返修或未修好,扣罚责任人50元;因上道工序缺陷在本道工序发现,或未返修而流入下道工序的,予以扣罚责任人50元,造成损失或质量问题的另行追究。a、耐火层:松散、卷叠、胶带缠绕过多、不搭盖等。b、绝缘:厚度偏薄、偏芯、表面粗糙、破洞、气孔、机械损伤、起皱、混色、导体进水、材料用错等。c、火花:未交联、绝缘击穿点修补不好、修补后大外径、击穿点未查出等。d、成缆:节距不符合工艺要求、不圆整、包带松散、包带绕包不搭盖、严重弯曲、成缆材料用错等。e、内护:破洞、脱节、进水、厚度偏薄等。f、屏蔽(或同心层):铜带(或铜丝)严重氧化、绕包不搭盖、铜丝(或铜带)断裂、规格用错、铜丝焊接不牢、排列不均匀等。g、装铠:单层间隙宽度和内外层搭盖不符合标准要求、钢带翘边或卷边、钢带断裂接头焊接不牢焊接不规范、钢带锈蚀、绕包松散、钢带规格用错等。h、外护:厚度偏薄/偏厚、表面粗糙、破洞、气孔、机械损伤、起皱、竹节、大外径、头子进水。i、印字:印字不清晰、间距不符合要求、内容印错、脱印、跳码等。J、拉丝:单丝线径过大或过小,退火不良、油污、接头多、排位不好造成压线、标记不清楚、拉丝好的线盘乱放K、绞线:截面偏大、偏小、油污、毛刺、跳股、擦伤、撞伤、节距不合要求、过扭、松散、大外径、断线、焊接不牢、缺线、长度不准等L、成圈:松散,标签未贴或贴错、混入不良品或米数错误。2、工作质量①质量反馈:a、各班组的挡班是本班的产品质量的第一负责人,在生产中发现质量问题时,挡班必须及时向有关管理人员反馈,否则一律视未反馈处理,每起扣罚责任挡班50元。b、对不符合质量要求的原、辅材料不得投入使用;运行异常而影响产品质量的设备不得投入运行。并及时向有关管理人员书面反映,否则违反一次,扣罚责任人50元。②标识和记录:各挡班在生产过程中,必须如实认真、规范地填写好流转标签并妥善保管。制造卡和记录发现一次未规范填写,扣罚挡班20元;制造卡遗失一张,扣罚责任人20元。质控表上严禁填写与表上各项无关的内容,违反一次,扣罚挡班50元。③电缆返修:a、原则上,质量问题谁产生谁负责返修,特殊情况由调度员按排非责任人返修,但其返修工时从文件编号HY/GLD.1-2014质量管理考核(暂行)细则发布日期2014年3月1日版次A/0页次2/3责任人工时中扣发。b、操作人员按相关规定的质量要求进行不合格品的返修,并对返修产品进行自检,不能返修的必须及时向有关管理人员说明。c、返修结束后,填写质量反馈表说明返修原因和返修情况。违反上述规定一次扣罚责任人50元。d、有质量问题的电缆,急件必须及时处理,耽误发货责任由责任挡班负责,且扣罚责任挡班100元;非急件两天以内不处理扣罚责任挡班50元,每增加一天,加罚50元;调度同意延期返修的除外。e、电缆缺陷若已严重影响了其电气性能和外观质量,且返修难度较大时,其处理方案必须由质量管理人员和生产调度共同协商并向经理报告,其它任何人无权私自处理,否则每发生一起扣罚200元。④电缆搬运:a、搬运电缆前,必须对所运电缆可...

1、当您付费下载文档后,您只拥有了使用权限,并不意味着购买了版权,文档只能用于自身使用,不得用于其他商业用途(如 [转卖]进行直接盈利或[编辑后售卖]进行间接盈利)。
2、本站所有内容均由合作方或网友上传,本站不对文档的完整性、权威性及其观点立场正确性做任何保证或承诺!文档内容仅供研究参考,付费前请自行鉴别。
3、如文档内容存在违规,或者侵犯商业秘密、侵犯著作权等,请点击“违规举报”。

碎片内容

电缆厂质量管理考核细则

确认删除?
VIP
微信客服
  • 扫码咨询
会员Q群
  • 会员专属群点击这里加入QQ群
客服邮箱
回到顶部