电脑桌面
添加小米粒文库到电脑桌面
安装后可以在桌面快捷访问

高一化学上学期期末统考实验小班加试试题-人教版高一全册化学试题VIP免费

高一化学上学期期末统考实验小班加试试题-人教版高一全册化学试题_第1页
1/5
高一化学上学期期末统考实验小班加试试题-人教版高一全册化学试题_第2页
2/5
高一化学上学期期末统考实验小班加试试题-人教版高一全册化学试题_第3页
3/5
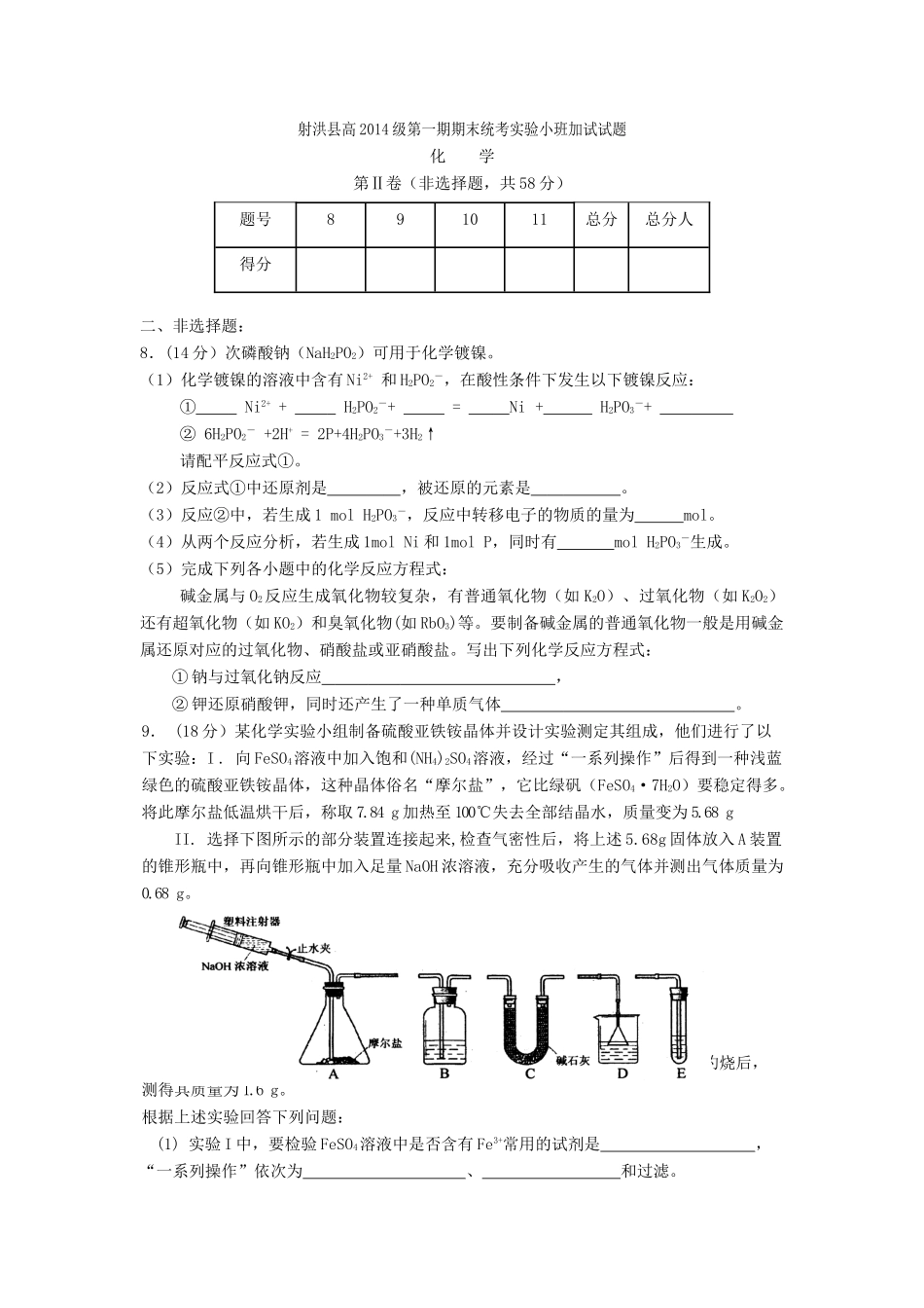
射洪县高2014级第一期期末统考实验小班加试试题化学本试卷分第Ⅰ卷(选择题,42分)和第Ⅱ卷(非选择,58分)两部分。考试时间为60分钟。满分为100分。第Ⅰ卷(选择题共42分)注意事项:1、答第Ⅰ卷前,考生务必将自己的姓名、考号、考试科目用铅笔涂写在机读卡上。2、每小题选出答案后,用2B铅笔把答题卡上对应题目的答案标号涂黑。如需改动,用橡皮擦干净后,再选涂其他答案标号,不能答在试卷上。3、考试结束后,监考人将机读卡和第Ⅱ卷一并收回。可能用到的元素的相对原子质量:H-1C-12N-14O-16Na-23Mg-24Al-27S-32Cl-35.5Fe-56一、选择题(每小题6分,共42分。在每小题给出的四个选项中,只有一项是符合题目要求的)1.用NA表示阿伏加德罗常数,下列叙述中不正确的是A.3.2g由O2和O3组成的混合物中含有的原子数目为0.2NAB.高温下,0.2molFe与足量水蒸气反应,转移电子数目为0.6NAC.在过氧化钠与水的反应中,每消耗0.1mol过氧化钠,转移电子的数目为0.1NAD.在KClO3+6HCl(浓)=KCl+3Cl2↑+3H2O反应中,若产生标准状况下6.72LCl2时,转移电子数目为0.5NA2.下列离子方程式书写正确的是A.等物质的量的Ba(OH)2与明矾[KAl(SO4)2·12H2O]加入足量水中:3Ba2++6OH-+2Al3++3SO42-===3BaSO4↓+2Al(OH)3↓B.Fe(OH)3溶于氢碘酸:Fe(OH)3+3H+===Fe3++3H2OC.漂白粉溶液在空气中失效:ClO-+CO2+H2O===HClO+HCOD.在AlCl3溶液中加入过量氨水:Al3++4NH3·H2O=AlO2-+4NH4++2H2O3.已知:还原性强弱:I―>Fe2+。往100mL碘化亚铁溶液中缓慢通入3.36L(标准状况)氯气,反应完成后溶液中有1/2的Fe2+被氧化成Fe3+。则原碘化亚铁溶液的物质的量浓度为A.1.4mol·L-1B.1.2mol·L-1C.1.1mol·L-1D.1.0mol·L-14.取ag某物质在氧气中完全燃烧,将其全部产物跟足量的过氧化钠固体完全反应,反应后固体的质量恰好也增加了ag。下列物质中能满足上述结果的是①H2②CO③CH4④C6H12O6⑤HCOOH⑥C12H22O11A.③⑥B.只有①②C.①②④D.只有⑤5.在密闭容器中盛有H2、O2、Cl2三种气体,电火花点燃后,三种气体都正好反应完全,冷却到室温,所得溶液的质量分数为25.26%,则原混合气体中三者的分子个数之比为A.15:8:1B.13:6:1C.9:6:1D.6:3:16.某Na2CO3、NaAlO2的混合溶液中逐滴加入1mol·L-1的盐酸,测得溶液中的CO32-、HCO3—、AlO2—、Al3+离子的物质的量与加入盐酸溶液的体积变化关系如下图所示,则下列说法正确的是A.V1:V2=l:5B.M点时生成的CO2为0.05molC.原混合溶液中的CO32-与AlO2-的物质的量之比为1:2D.a曲线表示的离子方程式为:AlO2—+H++H2O=Al(OH)3↓7.将一定量的氯气通入30mL浓度为10.00mol/L的氢氧化钠浓溶液中,加热少许时间后溶液中形成NaCl、NaClO、NaClO3共存体系。下列判断不正确的是A.若反应中转移的电子为nmol,则n一定大于0.15molB.n(NaCl)∶n(NaClO)∶n(NaClO3)可能为7∶2∶1C.与NaOH反应的氯气一定为0.15molD.n(Na+)∶n(Cl-)可能为7∶3射洪县高2014级第一期期末统考实验小班加试试题化学第Ⅱ卷(非选择题,共58分)题号891011总分总分人得分二、非选择题:8.(14分)次磷酸钠(NaH2PO2)可用于化学镀镍。(1)化学镀镍的溶液中含有Ni2+和H2PO2-,在酸性条件下发生以下镀镍反应:①Ni2++H2PO2-+=Ni+H2PO3-+②6H2PO2-+2H+=2P+4H2PO3-+3H2↑请配平反应式①。(2)反应式①中还原剂是,被还原的元素是。(3)反应②中,若生成1molH2PO3-,反应中转移电子的物质的量为mol。(4)从两个反应分析,若生成1molNi和1molP,同时有molH2PO3-生成。(5)完成下列各小题中的化学反应方程式:碱金属与O2反应生成氧化物较复杂,有普通氧化物(如K2O)、过氧化物(如K2O2)还有超氧化物(如KO2)和臭氧化物(如RbO3)等。要制备碱金属的普通氧化物一般是用碱金属还原对应的过氧化物、硝酸盐或亚硝酸盐。写出下列化学反应方程式:①钠与过氧化钠反应,②钾还原硝酸钾,同时还产生了一种单质气体。9.(18分)某化学实验小组制备硫酸亚铁铵晶体并设计实验测定其组成,他们进行了以下实验:I.向FeSO4溶液中加入饱和(NH4)2SO4溶液,经过“一系列操作”后...

1、当您付费下载文档后,您只拥有了使用权限,并不意味着购买了版权,文档只能用于自身使用,不得用于其他商业用途(如 [转卖]进行直接盈利或[编辑后售卖]进行间接盈利)。
2、本站所有内容均由合作方或网友上传,本站不对文档的完整性、权威性及其观点立场正确性做任何保证或承诺!文档内容仅供研究参考,付费前请自行鉴别。
3、如文档内容存在违规,或者侵犯商业秘密、侵犯著作权等,请点击“违规举报”。

碎片内容

高一化学上学期期末统考实验小班加试试题-人教版高一全册化学试题

确认删除?
VIP
微信客服
  • 扫码咨询
会员Q群
  • 会员专属群点击这里加入QQ群
客服邮箱
回到顶部