电脑桌面
添加小米粒文库到电脑桌面
安装后可以在桌面快捷访问

会计实务零碎点总结VIP专享VIP免费

会计实务零碎点总结_第1页
1/5
会计实务零碎点总结_第2页
2/5
会计实务零碎点总结_第3页
3/5
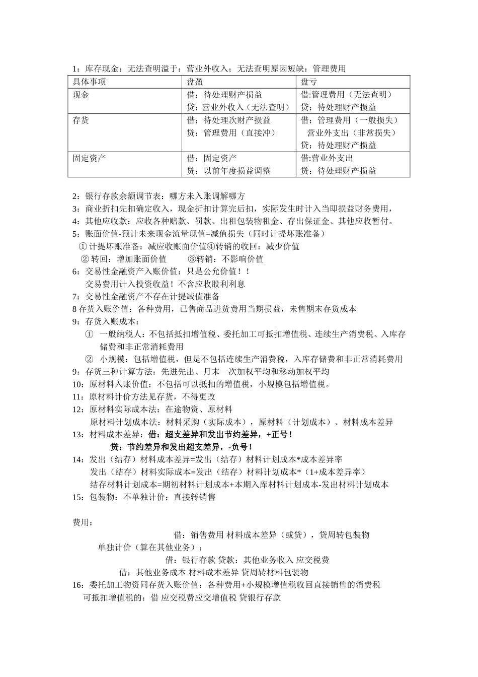
1:库存现金:无法查明溢于:营业外收入;无法查明原因短缺:管理费用具体事项盘盈盘亏现金借:待处理财产损益贷:营业外收入(无法查明)借:管理费用(无法查明)贷:待处理财产损益存货借:待处理次财产损益贷:管理费用(直接冲)借:管理费用(一般损失)营业外支出(非常损失)贷:待处理财产损益固定资产借:固定资产贷:以前年度损益调整借:营业外支出贷:待处理财产损益2:银行存款余额调节表:哪方未入账调解哪方3:商业折扣先扣确定收入,现金折扣计算完后扣,实际发生时计入当即损益财务费用,4:其他应收款:应收各种赔款、罚款、出租包装物租金、存出保证金、其他应收暂付。5:账面价值-预计未来现金流量现值=减值损失(同时计提坏账准备)①计提坏账准备:减应收账面价值④转销的收回:减少价值②转回:增加账面价值③转销:不影响价值6:交易性金融资产入账价值:只是公允价值!!交易费用计入投资收益!不含应收股利利息7:交易性金融资产不存在计提减值准备8存货入账价值:各种费用,已售商品进货费用当期损益,未售期末存货成本9:存货入账成本:①一般纳税人:不包括抵扣增值税、委托加工可抵扣增值税、连续生产消费税、入库存储费和非正常消耗费用②小规模:包括增值税,但是不包括连续生产消费税,入库存储费和非正常消耗费用9:存货三种计算方法:先进先出、月末一次加权平均和移动加权平均10:原材料入账价值:不包括可以抵扣的增值税,小规模包括增值税。11:原材料计价方法见存货,不得更改12:原材料实际成本法:在途物资、原材料原材料计划成本法:材料采购(实际成本),原材料(计划成本)、材料成本差异13:材料成本差异:借:超支差异和发出节约差异,+正号!贷:节约差异和发出超支差异,-负号!14:发出(结存)材料成本差异=发出(结存)材料计划成本*成本差异率发出(结存)材料实际成本=发出(结存)材料计划成本*(1+成本差异率)结存材料计划成本=期初材料计划成本+本期入库材料计划成本-发出材料计划成本15:包装物:不单独计价:直接转销售费用:借:销售费用材料成本差异(或贷),贷周转包装物单独计价(算在其他业务):借:银行存款贷款:其他业务收入应交税费借:其他业务成本材料成本差异贷周转材料包装物16:委托加工物资同存货入账价值:各种费用+小规模增值税收回直接销售的消费税可抵扣增值税的:借应交税费应交增值税贷银行存款17:商品流通企业发出存货:毛利率法和售价金额算法18:毛利率法:销售金额=收入-退回与折让销售成本=净额*(1-毛利率)毛利率=毛利/净额19:商品进销差价率=(期初库存商品进销差价+本期购入进销差价)/(期初库存商品售价+本期购入商品售价)本期进销差价=收入*差价率本期成本=销售收入-本期应分摊差价期末结存成本=期初成本+本期购入成本-本期销售成本本期成本=本期销售收入*(1-差价率)18:存货盘盈:冲销管理费用。借原材料库存商品贷待处理财产损益借待处理财产损益贷管理费用存货盘亏同库存现金自然灾害增值税可以抵扣、管理不善增值税转出19:持有至到期投资入账价值:公允价值和相关交易费用之和20:权益法:共同控制重大影响。成本法:子公司、不控制不影响无报价不能可靠计量21:影响账面价值:成本法:计提长期股权投资减值准备,转让长期股权投资权益法:包含成本法2个,净利润、净亏损、所有者权益变动、分配现金股利利润,初始成本小于公允价值,不包括实际收到现金股利22:固定资产盘盈通过:以前年度损益调整盘亏通过待处理财产损益科目,不管何种原因均计入营业外支出23:工程物资和在建工程科目自建方式改造动产增值税不入成本。改造不动产,借方含增值税。自产产品和外购材料用于改造动产:不计算增值税。改造不动产:计算增值税工程物资改造动产:增值税不入成本,计算增值税;改造不动产:入成本24:固定资产折旧:当月增加不折旧,当月减少依然折旧。无形资产折旧:当月增加折旧,当月减少不折旧25:坏账准备、存货跌价准备、持有至到期投资、可供出售金融资产可以转回,成本模式投资性房地产,固定无形长期股权投资计提的减值准备不得转回股票转回计投资本公积、债券投资转...

1、当您付费下载文档后,您只拥有了使用权限,并不意味着购买了版权,文档只能用于自身使用,不得用于其他商业用途(如 [转卖]进行直接盈利或[编辑后售卖]进行间接盈利)。
2、本站所有内容均由合作方或网友上传,本站不对文档的完整性、权威性及其观点立场正确性做任何保证或承诺!文档内容仅供研究参考,付费前请自行鉴别。
3、如文档内容存在违规,或者侵犯商业秘密、侵犯著作权等,请点击“违规举报”。

碎片内容

会计实务零碎点总结

您可能关注的文档

确认删除?
VIP
微信客服
  • 扫码咨询
会员Q群
  • 会员专属群点击这里加入QQ群
客服邮箱
回到顶部