电脑桌面
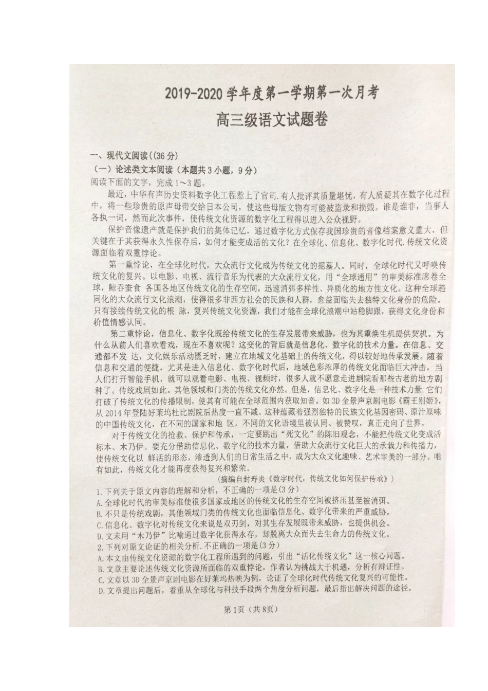
添加小米粒文库到电脑桌面
安装后可以在桌面快捷访问

高三语文上学期第一次月考试卷扫描版试卷VIP免费

高三语文上学期第一次月考试卷扫描版试卷_第1页
1/11
高三语文上学期第一次月考试卷扫描版试卷_第2页
2/11
高三语文上学期第一次月考试卷扫描版试卷_第3页
3/11
2019-2020学年度第一学期高三第一次月考语文答案1.A.“偷换概念,“全球化时代的审美标准”有误,原文是指“大众流行文化”所形成的“‘全球通用’的审美标准”。2.B.对观点的概括有误。“挑战大于机遇”有误,原文的看法应该是“挑战与机遇并存”。3.B.A项,原文对应的语句在第三段^“接续传统文化的根脉,复兴传统文化资源”才能使我们在全球化时代扎根并获得文化身份和价值情感认同,传统文化本身并不能实现这个目的,C项,“必将遭遇淘汰”错;D项,“如果……就”错:这两种说法都过于绝对。4.D(D项,无中生有。材料中没有表现过往年份的对比,趋势一说没有落脚点。)5.A(B项,强拉因果,“引擎”和“名片”之间相互独立,并无因果关系。C项,“二是要有生态圈”可以看出其也依赖外部环境。D项,“给顾客提供参与企业管理的机会”无中生有。)6.①政府重视。国家的创新政策,地方政府为拉动经济增长,打造区域名片的引导和支持。②社会土壤。新经济时代,各类创新资源的加速流动,推动了独角兽企业的发展。③投资者看好独角兽企业的发展前景,敢于投资。④独角兽企业在发展过程中具有自成长的特点,并且形成了发展的生态圈。(答对其中3点得6分)7.C.“抽象地表达出漫长的等待时间”错,“天色渐渐亮了”是对漫长的等待时间的具体化描写。8.①爱子心切。为了儿子.六十五岁的爹愿意徒步一百八十里去取高考复习资料。②信心十足。父亲不惧路途遥远,表示一定能找到书并准时回来。③坚强倔强。长途跋涉以至于双脚都走出了血泡,他却不以为意。(每点2分)9.①留下空白,激发读者想象。②通过“一只血脚”等从侧面表现出老人一路跋涉的艰辛,表现出一片深沉的父爱。③小说是以“我”的视角来叙述故事的,老人路上的艰辛“我”并未亲见,这样处理更真实自然。(每点2分)10C(文言断句首先需要联系上下文语境疏通文意,根据前文内容可知,因为邵捷春得当的部署,军民固守城池,所以贼兵离去,蜀王为其上疏表功,所以“贼去”“蜀王疏其功”应断开,排除A、D两项;另外,我们需要理清人物、事件及主要行为,命令捷春监军,偕同总兵击贼是两个完整行为,应将“偕”字断后,排除B项;再联系前文“命令捷春监军”可知,“仍监军”主语应还是捷春,所以此处断开,答案是C项。)11A(“经考核被贬黜者一律不复任用”错,根据原文内容“久之,起四川副使”可知,邵捷春后来又被起用为四川副使。)12D(“最终全军覆没”错,原文为“良玉、令两军皆覆”。)13.(1)十月初一,杨嗣昌在襄阳誓师,发公文命令四川大军接受他节制调度。(关键词:“朔”“檄”“节度”各1分,句意2分。)(2)哭着送行的士人百姓堵满道路,船只无法开动。蜀王替(他)上书求救,(朝廷)没有听取。(关键词:“士民哭送者”“载”“为疏救”各1分,句意2分。“为疏”译为“写奏疏”亦可)【参考译文】邵捷春,字肇复,万历四十七年考中进士。崇祯二年,邵捷春出任四川右参政,负责把守川南,期间他招安、平定了高、杨二氏的叛乱。后来升任浙江按察使。在考核官员时,因故被贬官。过了很久,他被起用担任四川副使,在崇祯十年秋天抵达成都。当时陕西的贼寇已经攻入四川,巡抚王维章、总兵侯良柱率领全部川兵在北面抵抗贼兵,成都城中只有屯田的士兵和蜀王府的护卫军,人心惶惶,邵捷春打开城门接纳躲避贼兵的乡民。中尉奉鐕勾结贼兵抵达城下,邵捷春与御史陈廷谟捉拿了奉鐕,并且招募市民,起用被免职的旧将领固守成都。贼兵离去后,蜀王上书奏报他的功劳。正好这时王维章被罢官,傅宗龙接任其职位,朝廷命令邵捷春担任监军,偕同总兵罗尚文一起攻打贼兵。第二年,邵捷春被提升为右参政,仍然负责监军。十二年五月,傅宗龙入朝掌管中枢,就提拔邵捷春担任右佥都御史接替他。此时张献忠、罗汝才已经反叛,邵捷春派遣副将王之纶、方国安分路扼制。方国安连续打败贼兵,贼兵于是回到陕西、湖北。十月初一,杨嗣昌在襄阳誓师,发布檄文命令四川大军接受他的节制调度。杨嗣昌认为湖北土地广阔,贼兵难以制服,(如果)驱使他们进入四川,四川地势险要,贼兵无法施展,大军追逼就能大获全胜,又考虑四川有重兵把守险...

1、当您付费下载文档后,您只拥有了使用权限,并不意味着购买了版权,文档只能用于自身使用,不得用于其他商业用途(如 [转卖]进行直接盈利或[编辑后售卖]进行间接盈利)。
2、本站所有内容均由合作方或网友上传,本站不对文档的完整性、权威性及其观点立场正确性做任何保证或承诺!文档内容仅供研究参考,付费前请自行鉴别。
3、如文档内容存在违规,或者侵犯商业秘密、侵犯著作权等,请点击“违规举报”。

碎片内容

高三语文上学期第一次月考试卷扫描版试卷

确认删除?
VIP
微信客服
  • 扫码咨询
会员Q群
  • 会员专属群点击这里加入QQ群
客服邮箱
回到顶部