电脑桌面
添加小米粒文库到电脑桌面
安装后可以在桌面快捷访问

脱硫系统题库VIP免费

脱硫系统题库_第1页
1/12
脱硫系统题库_第2页
2/12
脱硫系统题库_第3页
3/12
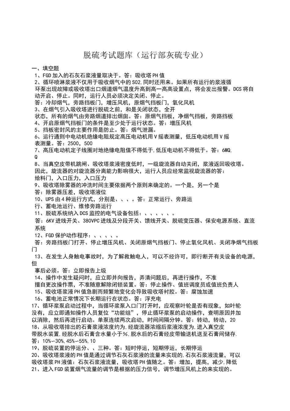
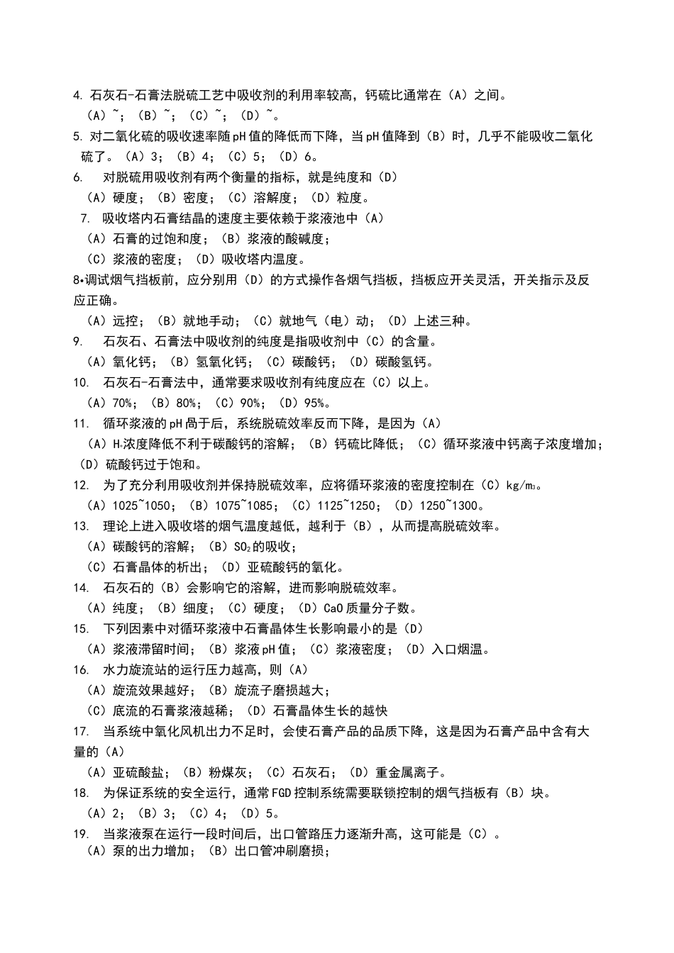
脱硫考试题库(运行部灰硫专业)一、填空题1、FGD加入的石灰石浆液量取决于。答:吸收塔PH值2、循环喷淋浆液不仅用于吸收烟气中的S02,同时还用来。如果所有运行的浆液循环泵出现故障或吸收塔出口烟道烟气温度升高到高一高高设置点,将会发出报警。DCS将自动开启、停止。同时,运行人员必须决定关闭、停止。答:冷却烟气,旁路挡板门,增压风机,原烟气挡板门,氧化风机3、在烟气引入吸收塔进行脱硫之前,和是关闭状态,全开状态,所有的烟气由旁路烟道排出烟囱。答:原烟气挡板,净烟气挡板,旁路挡板4、开启原烟气挡板门的条件是至少处于运行状态。答:增压风机5、挡板密封风的主要作用是防止。答:烟气泄漏。6、运行通则中电动机绝缘电阻规定高压电动机用V摇表测量,低压电动机用V摇表测量。答:2500,5007、高压电动机定子线圈对地绝缘电阻值不得低于,低压电动机不得低于。答:6MQ,Q8、当真空皮带机跳闸、吸收塔浆液密度低时,一级旋流器自动关闭,浆液返回吸收塔。因此,旋流器的对旋流器分离能力影响很大,运行人员应经常监视旋流器的答:给料门,入口压力,入口压力9、吸收塔除雾器的冲洗时间主要依据两个原则来确定的。一个是,另一个是答:除雾器压差,吸收塔液位10、UPS由4种运行方式,分别是、、、。答:正常运行、旁路运行、蓄电池运行、维修旁路运行11、脱硫系统纳入DCS监控的电气设备包括:、、、、、。答:6KV进线开关、380VPC进线及分段开关、馈线开关、脱硫变压器、保安电源系统、直流系统12、FGD保护动作程序:、、、、。答:旁路挡板门打开、停止增压风机、关闭原烟气挡板门、停止氧化风机、关闭净烟气挡板门13、在发生人身触电事故时,为了解救触电人,可以不经许可,即行断开有关设备的电源,但事后必须。答:立即报告上级14、操作中发生疑问时,应立即并向报告,弄清问题后,再进行操作,不准擅自更改操作票,不准随意解除闭锁装置。答:停止操作、值班调度员或值班负责人15、吸收塔浆液PH值急剧而频繁地变化会导致吸收塔衬胶。答:腐蚀加速16、蓄电池正常情况下长期运行在状态。答:浮充电17、循环浆泵启动过程中,当循环浆泵入口门打开时,应观察叶轮是否有现象,如叶轮没有,应立即通知操作人员复位“功能组”,停止循环浆泵的启动操作,查明原因并加以消除,然后再进行启动。单泵连续两次启动,时间间隔分钟。答:转动,转动,2018、从吸收塔排出的石膏浆液浓度约为,经旋流器浓缩后浆液浓度为,进入真空皮带脱水装置,经脱水后石膏含水量小于%,脱水后的石膏经皮带输送机送至石膏间储存.答:10%〜30%,45%〜55%,1019、脱硫装置的停运分、、三种。答:短时停运,短期停运,长期停运20、吸收塔浆液的PH值是通过调节石灰石浆液的流量来实现的,石灰石浆液流量,可以吸收塔浆PH液值:石灰石浆液流量,吸收塔PH值随之。答:增加,提高,减少,降低21、进入FGD装置烟气流量的调节是根据的压力信号,调节增压风机上的来实现的。答:增压风机入口,导叶开度22、泵与风机是把机械能转变为流体的一种动力设备。答:动能和势能23、当吸收塔液位过高时,禁止。答:冲洗除雾器24、脱硫系统临时停运时不必须停止的运行。答:工艺水系统25、防止吸收塔反应池内浆液发生沉淀的常用方法是脉冲悬浮和。答:机械搅拌26、吸收塔内水的消耗主要是。答:排放石膏浆液27、闸阀与的用途基本相同。答:截止阀28、滤布冲洗水泵用来向皮带脱水机提供、、。答:滤布冲洗水,滤饼冲洗水,皮带冲洗水29、FGD石膏脱水是将石膏浆液分离成和。答:石膏,水30、脱硫系统大小修后,必须经过,,整体传动试验合格后方能启动。答:分段验收,分部试运行31、目前我国主要的脱硫方法是,它的英文简称是。答:石灰石/石膏湿法脱硫技术,FGD32、是当今人类面临的主要大气污染物之一,它又名是。答:SO2,亚硫酸酐33、吸收塔的布局根据具体功能分为、脱硫产物和。答:吸收区,氧化区,除雾区34、脱硫风机又称,用以克服FGD装置的阻力,它主要有三种:、和等。答:增压风机,动叶可调轴流风机,静叶可调轴流风机,离心式风机35、石膏浆液经浓缩后,仍有40%-50%的水分,为进一步降低石膏含水率,要进行处理。...

1、当您付费下载文档后,您只拥有了使用权限,并不意味着购买了版权,文档只能用于自身使用,不得用于其他商业用途(如 [转卖]进行直接盈利或[编辑后售卖]进行间接盈利)。
2、本站所有内容均由合作方或网友上传,本站不对文档的完整性、权威性及其观点立场正确性做任何保证或承诺!文档内容仅供研究参考,付费前请自行鉴别。
3、如文档内容存在违规,或者侵犯商业秘密、侵犯著作权等,请点击“违规举报”。

碎片内容

脱硫系统题库

您可能关注的文档

确认删除?
VIP
微信客服
  • 扫码咨询
会员Q群
  • 会员专属群点击这里加入QQ群
客服邮箱
回到顶部