电脑桌面
添加小米粒文库到电脑桌面
安装后可以在桌面快捷访问

人教版八年级历史下册知识点全套VIP免费

人教版八年级历史下册知识点全套_第1页
1/15
人教版八年级历史下册知识点全套_第2页
2/15
人教版八年级历史下册知识点全套_第3页
3/15
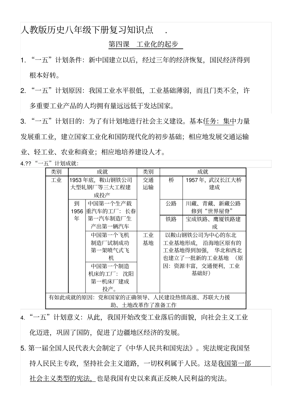
人教版历史八年级下册复习知识点.第四课工业化的起步1.“一五”计划条件:新中国建立以后,经过三年的经济恢复,国民经济得到根本好转。2.“一五”计划原因:我国工业水平很低,工业基础薄弱,而且门类不全,许多重要工业产品的人均拥有量远远低于发达国家。3.“一五”计划目的:为了有计划地进行社会主义建设。基本任务:集中力量发展重工业,建立国家工业化和国防现代化的初步基础;相应地发展交通运输业、轻工业、农业和商业;相应地培养建设人才。4.??“一五”计划成就:类别成就类别成就工业1953年底,鞍山钢铁公司大型轧钢厂等三大工程建成投产交通运输桥1957年,武汉长江大桥建成到1956年中国第一个生产载重汽车的工厂:长春第一汽车制造厂生产出第一辆汽车公路川藏、青藏、新藏公路修到“世界屋脊”铁路宝成铁路、鹰厦铁路建成中国第一个飞机制造厂试制成功第一架喷气式飞机工业基地以鞍山钢铁公司为中心的东北工业基地形成,沿海地区原有的工业基地得到加强,华北和西北也建立了一批新的工业基地(原因:资源丰富,交通便利,工业基础好)中国第一个制造机床的工厂:沈阳第一机床厂建成投产。有如此成就的原因:党和国家的正确领导、人民建设热情高涨、苏联大力援助、土地改革作了准备工作4.“一五”计划意义:从此,我国开始改变工业落后的面貌,向社会主义工业化迈进,巩固了国防,促进了边疆地区经济的发展。5.第一届全国人民代表大会制定了《中华人民共和国宪法》。宪法规定我国坚持人民民主专政,坚持社会主义道路,一切权利属于人民。这是我国第一部社会主义类型的宪法,也是我国有史以来真正反映人民利益的宪法。6.制定《宪法》的意义:巩固了新民主主义革命成果及建国后社会主义建设的胜利,是建设社会主义社会的政治保证,调动了全国人民建设社会主义的积极性。7.??本课重要历史时间及事件:时间事件1953年~1957年底执行第一个五年计划1954年9月第一届全国人民代表大会在北京召开第五课三大改造1.三大改造的三个方面:农业、手工业、资本主义工商业。2.进行农业改造的原因:①土地改革以后,农民分到了土地,农业生产有了恢复和发展?②分散经济使农民个体经济很难发展,农产品满足不了国家工业化建设的需要。3.进行农业改造的方式:把分散的个体农民组织起来,引导他们参加农业生产合作社。4.进行农业改造的目的:走集体化和共同富裕的社会主义道路。5.进行农业改造的成就:1955年,全国掀起农业合作化的高潮。第二年全国绝大多数农户参加了农业生产合作社。6.农业合作化运动推动了手工业的社会主义改造。成就:1956年百分之九十以上的个体手工业者参加了手工业生产合作社。7.资本主义工商业进行改造的方法:公私合营;政策:赎买政策(实现了和平过渡)。1956年初,资本主义工商业的社会主义改造出现了全行业公私合营的高潮。8.三大改造完成的意义:①到1956年底,国家基本上完成了对农业、手工业和资本主义工商业的社会主义改造,实现了把生产资料私有制转变为社会主义公有制的任务。(社会主义改造的根本目的、完成标志)②我国初步建立起社会主义的基本制度,从此进入社会主义初级阶段,这标志着社会主义革命取得决定性胜利。9.三大改造的缺点:要求过急、工作过粗、改变过快等。10.本课重要历史时间及事件:时间事件1953年至1956年进行农业合作化改造1954年至1956年进行资本主义工商业改造第六课探索建设社会主义的道路1.中共八大召开背景:①(国内)国家进入社会主义初级阶段,面临如何建设社会主义的新任务?②(国际)适应世界经济与科技迅速发展的潮流。2.中共八大内容(正确指导思想):①主要矛盾——人民日益增长的物质文化需要与落后生产力的矛盾?②主要任务——集中力量发展社会生产力。3.中共八大意义:这是探索建设社会主义道路的良好开端。4.探索中的失误表现在:“总路线”(鼓足干劲,力争上游,多快好省的建设社会主义)。5.提出“总路线”的背景:八大以后,社会主义建设蓬勃展开,成就显着。党中央认为经济建设速度可以更快一些。6.对“总路线”的评价:①(积极)反映了广大群众迫切要求改变我国经济落后的愿望?②(消极)党和人民对我国...

1、当您付费下载文档后,您只拥有了使用权限,并不意味着购买了版权,文档只能用于自身使用,不得用于其他商业用途(如 [转卖]进行直接盈利或[编辑后售卖]进行间接盈利)。
2、本站所有内容均由合作方或网友上传,本站不对文档的完整性、权威性及其观点立场正确性做任何保证或承诺!文档内容仅供研究参考,付费前请自行鉴别。
3、如文档内容存在违规,或者侵犯商业秘密、侵犯著作权等,请点击“违规举报”。

碎片内容

人教版八年级历史下册知识点全套

您可能关注的文档

确认删除?
VIP
微信客服
  • 扫码咨询
会员Q群
  • 会员专属群点击这里加入QQ群
客服邮箱
回到顶部