电脑桌面
添加小米粒文库到电脑桌面
安装后可以在桌面快捷访问

人教版初一数学上册知识点归纳总结VIP免费

人教版初一数学上册知识点归纳总结_第1页
1/8
人教版初一数学上册知识点归纳总结_第2页
2/8
人教版初一数学上册知识点归纳总结_第3页
3/8
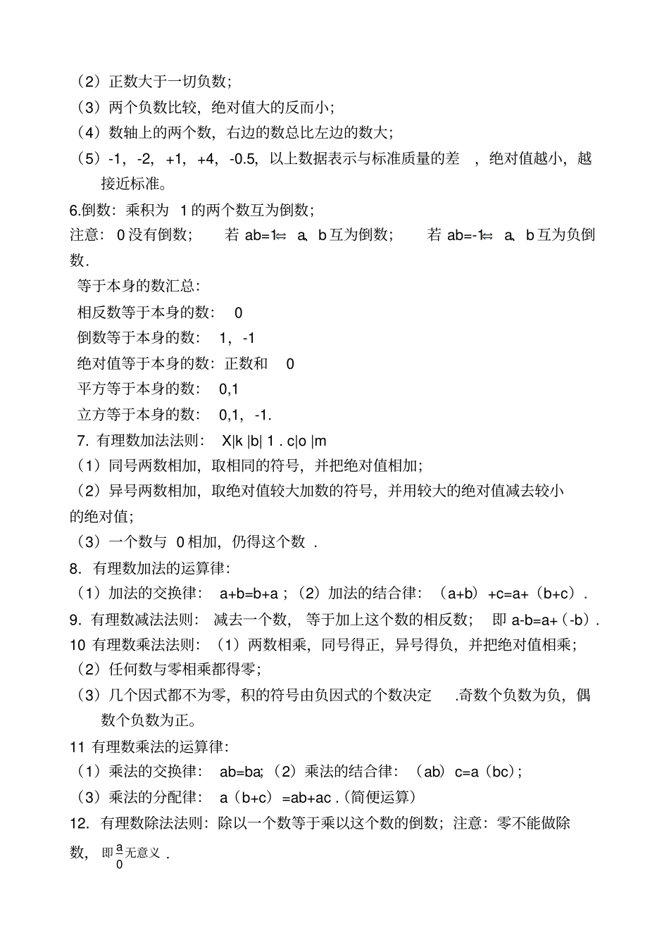
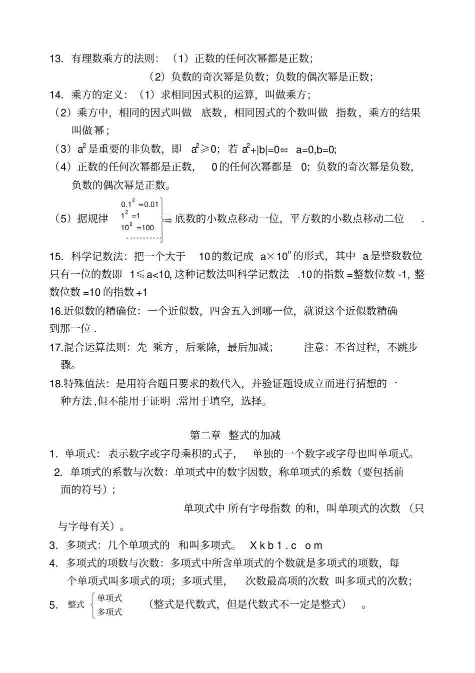
第一章有理数1.有理数:(1)凡能写成)0pq,p(pq为整数且形式的数,都是有理数,整数和分数统称有理数.注意:0即不是正数,也不是负数;-a不一定是负数,+a也不一定是正数;不是有理数;(2)有理数的分类:①负分数负整数负有理数零正分数正整数正有理数有理数②负分数正分数分数负整数零正整数整数有理数(3)注意:有理数中,1、0、-1是三个特殊的数,它们有自己的特性;这三个数把数轴上的数分成四个区域,这四个区域的数也有自己的特性;(4)自然数0和正整数;a>0a是正数;a<0a是负数;a≥0a是正数或0a是非负数;a≤0a是负数或0a是非正数.2.数轴:数轴是规定了原点、正方向、单位长度(数轴的三要素)的一条直线.3.相反数:(1)只有符号不同的两个数,我们说其中一个是另一个的相反数;0的相反数还是0;(2)注意:a-b+c的相反数是-(a-b+c)=-a+b-c;a-b的相反数是b-a;a+b的相反数是-a-b;(3)相反数的和为0a+b=0a、b互为相反数.(4)相反数的商为-1.(5)相反数的绝对值相等www.xkb1.com4.绝对值:(1)正数的绝对值等于它本身,0的绝对值是0,负数的绝对值等于它的相反数;注意:绝对值的意义是数轴上表示某数的点离开原点的距离;(2)绝对值可表示为:)0a(a)0a(0)0a(aa或)0()0(aaaaa;(3)0a1aa;0a1aa;(4)|a|是重要的非负数,即|a|≥0,非负性;5.有理数比大小:(1)正数永远比0大,负数永远比0小;(2)正数大于一切负数;(3)两个负数比较,绝对值大的反而小;(4)数轴上的两个数,右边的数总比左边的数大;(5)-1,-2,+1,+4,-0.5,以上数据表示与标准质量的差,绝对值越小,越接近标准。6.倒数:乘积为1的两个数互为倒数;注意:0没有倒数;若ab=1a、b互为倒数;若ab=-1a、b互为负倒数.等于本身的数汇总:相反数等于本身的数:0倒数等于本身的数:1,-1绝对值等于本身的数:正数和0平方等于本身的数:0,1立方等于本身的数:0,1,-1.7.有理数加法法则:X|k|b|1.c|o|m(1)同号两数相加,取相同的符号,并把绝对值相加;(2)异号两数相加,取绝对值较大加数的符号,并用较大的绝对值减去较小的绝对值;(3)一个数与0相加,仍得这个数.8.有理数加法的运算律:(1)加法的交换律:a+b=b+a;(2)加法的结合律:(a+b)+c=a+(b+c).9.有理数减法法则:减去一个数,等于加上这个数的相反数;即a-b=a+(-b).10有理数乘法法则:(1)两数相乘,同号得正,异号得负,并把绝对值相乘;(2)任何数与零相乘都得零;(3)几个因式都不为零,积的符号由负因式的个数决定.奇数个负数为负,偶数个负数为正。11有理数乘法的运算律:(1)乘法的交换律:ab=ba;(2)乘法的结合律:(ab)c=a(bc);(3)乘法的分配律:a(b+c)=ab+ac.(简便运算)12.有理数除法法则:除以一个数等于乘以这个数的倒数;注意:零不能做除数,无意义即0a.13.有理数乘方的法则:(1)正数的任何次幂都是正数;(2)负数的奇次幂是负数;负数的偶次幂是正数;14.乘方的定义:(1)求相同因式积的运算,叫做乘方;(2)乘方中,相同的因式叫做底数,相同因式的个数叫做指数,乘方的结果叫做幂;(3)a2是重要的非负数,即a2≥0;若a2+|b|=0a=0,b=0;(4)正数的任何次幂都是正数,0的任何次幂都是0;负数的奇次幂是负数,负数的偶次幂是正数。(5)据规律100101101.01.0222底数的小数点移动一位,平方数的小数点移动二位.15.科学记数法:把一个大于10的数记成a×10n的形式,其中a是整数数位只有一位的数即1≤a<10,这种记数法叫科学记数法.10的指数=整数位数-1,整数位数=10的指数+116.近似数的精确位:一个近似数,四舍五入到哪一位,就说这个近似数精确到那一位.17.混合运算法则:先乘方,后乘除,最后加减;注意:不省过程,不跳步骤。18.特殊值法:是用符合题目要求的数代入,并验证题设成立而进行猜想的一种方法,但不能用于证明.常用于填空,选择。第二章整式的加减1.单项式:表示数字或字母乘积的式子,单独的一个数字或字母也叫单项式。2.单项式的系数与次数:单项式中的数字因数,称单项式的系数(要包括前面的符号);单项式中所有字母指数的和,叫单项式的次数(只与字母有关)。3.多项式:几...

1、当您付费下载文档后,您只拥有了使用权限,并不意味着购买了版权,文档只能用于自身使用,不得用于其他商业用途(如 [转卖]进行直接盈利或[编辑后售卖]进行间接盈利)。
2、本站所有内容均由合作方或网友上传,本站不对文档的完整性、权威性及其观点立场正确性做任何保证或承诺!文档内容仅供研究参考,付费前请自行鉴别。
3、如文档内容存在违规,或者侵犯商业秘密、侵犯著作权等,请点击“违规举报”。

碎片内容

人教版初一数学上册知识点归纳总结

确认删除?
VIP
微信客服
  • 扫码咨询
会员Q群
  • 会员专属群点击这里加入QQ群
客服邮箱
回到顶部