电脑桌面
添加小米粒文库到电脑桌面
安装后可以在桌面快捷访问

桩基钢筋笼加工技术交底VIP免费

桩基钢筋笼加工技术交底_第1页
1/8
桩基钢筋笼加工技术交底_第2页
2/8
桩基钢筋笼加工技术交底_第3页
3/8
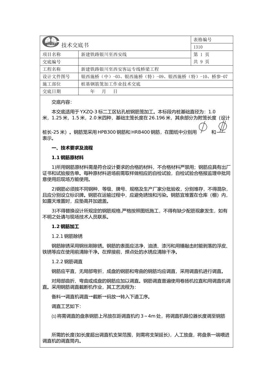
技术交底书表格编号1310项目名称新建铁路银川至西安线第1页共9页交底编号工程名称新建铁路银川至西安客运专线桥梁工程设计文件图号银西施桥(中)-03、银西施桥(特)-09、银西施桥(特)-10、桥参-07施工部位桩基钢筋笼加工作业技术交底交底日期年月日交底内容:本交底适用于YXZQ-3标二工区钻孔桩钢筋笼加工。本标段内桩基础直径为:1.0米,1.25米,1.5米,2.0米四种,基础主笼长度在26.196米,其余部分为附笼长度(设计桩长-25米)。钢筋笼采用HPB300钢筋和HRB400钢筋,在图纸中分别用和表示。一、技术要求及流程1.1钢筋原材料1)所用钢筋原材料需是符合设计要求的合格的材料,不合格材料严禁用;钢筋应具有出厂证书和试验报告单。每种原材料进场前需取样做相应的自检试验,自检试验合格报监理申批同意使用后现场方能使用。2)钢筋必须按不同钢种、等级、牌号、规格及生产厂家分批验收,分别堆存,不得混杂,且应分别设立标识牌。钢筋在运输过程中,应避免锈蚀和污染。钢筋宜堆置在仓库(棚)内,如露天堆置时,应垫高并加遮盖。3)不得替换设计所规定的钢筋规格,严格按照图纸施工,不得有缺少配筋现象发生,如有不明之处请与现场技术人员联系。1.2钢筋加工1.2.1钢筋除锈钢筋除锈采用钢丝刷除锈。钢筋的表面应洁净,油渍、漆污和用锤敲击时能剥落的浮皮、铁锈等应在使用前清除干净。在焊接前,焊点处的水锈应清除干净。1.2.2钢筋调直钢筋应平直,无局部弯折,成盘的钢筋和弯曲的钢筋均应调直,采用调直机进行调直。对局部曲折、弯曲或成盘的钢筋应加以调直。钢筋调直普遍使用卷扬机拉直和用调直机调直。采用钢筋调直截断机作业,其工艺流程为:备料→调直机调直→截断→码放→转入下道工序。调直工艺如下:⑴将需调直的盘条钢筋上吊放在距调直机约3~4m处,将调直机限位器长度调至钢筋所需的长度(如长度超出调直机支架范围,则需将支架延长),人工放盘,将盘条一端喂进调直机的调直筒内。⑵开动调直机,钢筋开始自动调直并按调直机限位器所确定的长度自动截断。⑶人工配合将支架上的钢筋取下,整齐码放。注意事项及质量要求用卷扬机拉直钢筋时,应注意控制冷拉率:Ⅰ级钢筋不宜大于4%;Ⅱ~Ⅲ级钢筋及不准采用冷拉钢筋的结构不宜大于1%。用调直机调直钢筋和用锤击法平直粗钢筋时,表面伤痕不应使截面面积减少5%以上。调直后的钢筋应平直、无局部曲折,冷拔低碳钢筋表面不得有明显擦伤。应当注意:冷拔低碳钢丝经调直机调直后,其抗拉强度一般要降低10~15%,使用前要加强检查,按调直后的抗拉强度选用,即对钢筋做降级使用。1.2.3钢筋切断将同规格钢筋根据不同长度长短搭配,统筹排料;一般应先断长料,后断短料,减少短头,减少损耗。断料时应避免用短尺量长料,防止在量料中产生累积误差。为此,宜在工作台上标出尺寸刻度线并设置控制断料尺寸用的挡板。在切断过程中如发现钢筋有劈裂、缩头或严重的弯头等必须切除。钢筋的断口,不得有马蹄形或起弯现象。钢筋弯曲成型前,应根据配料表要求长度分别截断,通常宜用钢筋切断机进行。采用钢筋截断机作业,其工艺流程为:备料→划线(固定挡板)→试断→成批切断→钢筋堆放。⑴备料钢筋裁切应有下料单,备料时将同规格钢筋,根据不同长度进行长短搭配,一般应先断长料、后断短料,以尽量减少短头。⑵划线(固定挡板)划线时应避免用短尺量长度,避免累计误差。在切断机和工作台相对固定的情况下,可在工作台上设置可固定断料的活动挡板,下料时以切断机的固定刀口作为起始线.活动挡板作为末端。⑶切断a.钢筋切断机固定刀片与冲切刀片间应有1~2mm的间隙,刀刃应磨成一定的角度。b.将要切断钢筋的长度用石笔标志在工作台上,沿标志固定挡板,将钢筋端头顶齐,如有弯折部分应先将弯折部分切断再顶齐。c.钢筋端头要顶到活动挡板,将钢筋落入切断机切断,为防止差错,应先试断一根,检查合格后,再成批切断。d.在下长料时,注意钢筋在同一截面内焊接接头的截面面积不得超过总截面面积的25%,“同一连接区段内”,同一根钢筋上不得超过一个接头。“同一连接区段内”长度:焊接接头或机械连接接头为纵向受力钢筋直径的35倍且不小于500mm范围内...

1、当您付费下载文档后,您只拥有了使用权限,并不意味着购买了版权,文档只能用于自身使用,不得用于其他商业用途(如 [转卖]进行直接盈利或[编辑后售卖]进行间接盈利)。
2、本站所有内容均由合作方或网友上传,本站不对文档的完整性、权威性及其观点立场正确性做任何保证或承诺!文档内容仅供研究参考,付费前请自行鉴别。
3、如文档内容存在违规,或者侵犯商业秘密、侵犯著作权等,请点击“违规举报”。

碎片内容

桩基钢筋笼加工技术交底

您可能关注的文档

确认删除?
VIP
微信客服
  • 扫码咨询
会员Q群
  • 会员专属群点击这里加入QQ群
客服邮箱
回到顶部