电脑桌面
添加小米粒文库到电脑桌面
安装后可以在桌面快捷访问

软件平台化研发的策略VIP专享VIP免费

软件平台化研发的策略_第1页
1/9
软件平台化研发的策略_第2页
2/9
软件平台化研发的策略_第3页
3/9
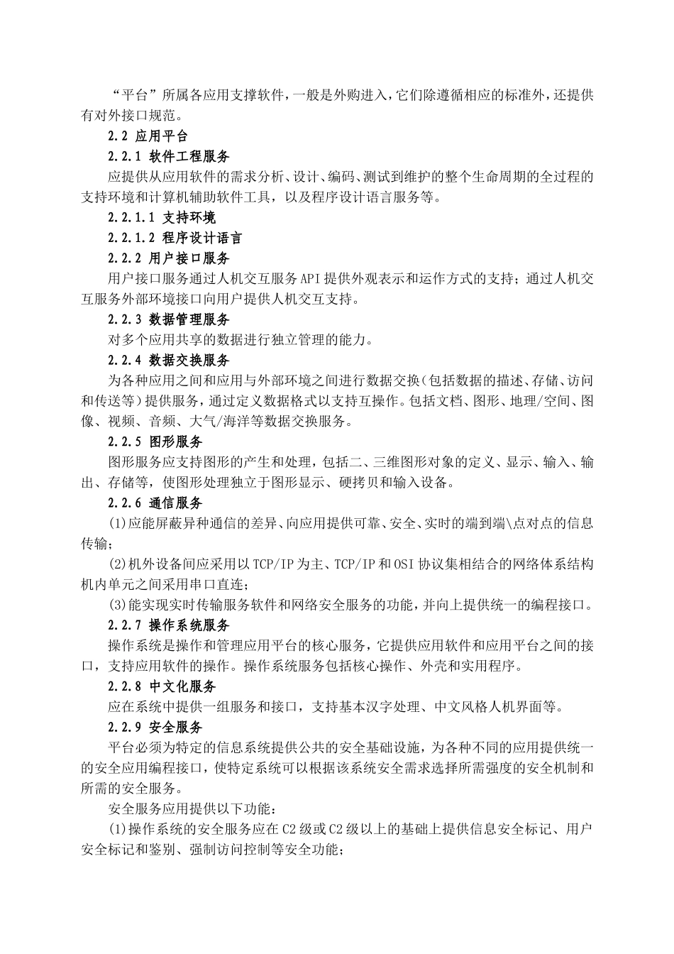
软件平台化研发的策略1概述软件是公司创新产品之源,基于平台化架构研发的软件可以显著提升产品的可靠性缩短新产品的研发时间。所谓“平台”是指实现信息处理功能的计算环境,是一套基础设施,用来支撑公司产品各种测量与分析及管理应用,并为这些应用提供一个标准的运行环境。软件平台可以裁减和组合,并通过标准化应用编程接口(API)为各种不同应用提供服务。平台一般具有以下特性:(1)开放性:“平台”的实现应严格遵循统一的标准、规范和信息格式,通过最大限度的软件重用和数据共享,提供标准的服务和统一的编程接口,以实现各系统(各部分)之间的互操作,实现软件和用户在不同档次的软硬件环境之间的移植。注:“平台”一般由高级技术人员研制;而用户一般为工程实施人员。(2)可移植能力:“平台”的构成应能使软件和用户,方便地从一个硬件或软件环境转向另一个硬件或软件环境中使用。(3)安全保密能力:“平台”应根据共性的安全需求,制定相应的安全策略,确定“平台”的安全框架,实现基本的安全机制和基本的安全服务,建立公共的安全基础设施,使得基于“平台”的产品能按各自的安全需求,实现相应的安全功能,保障安全可信。(4)系统管理能力:“平台”应有能力管理平台操作、资源和用户,实现系统配置、故障和性能管理。(5)互操作能力:“平台”的构成应能使两个或多个系统(部分)之间有效地互相提供服务、交换和使用数据。(6)可伸缩能力:为适应不同规模和不同处理负荷的需要,“平台”应具有适应工作负荷变化的灵活配置能力,使应用软件对系统规模的变化有较强的适应能力。(7)分布处理能力:“平台”应提供远端过程计算和分布式对象处理的能力,使各业务、操作以及信息传送能够在指定的多个物理或逻辑分散的平台上实现。(8)网络化的处理能力:“平台”应通过一组标准的通信接口,实现信息处理和细心你传送一体化,使网络中合理部署硬件,都有能力实现所要求的处理和操作。2平台的技术参考模型图1平台的技术参考模型图2.1应用支撑软件“平台”所属各应用支撑软件,一般是外购进入,它们除遵循相应的标准外,还提供有对外接口规范。2.2应用平台2.2.1软件工程服务应提供从应用软件的需求分析、设计、编码、测试到维护的整个生命周期的全过程的支持环境和计算机辅助软件工具,以及程序设计语言服务等。2.2.1.1支持环境2.2.1.2程序设计语言2.2.2用户接口服务用户接口服务通过人机交互服务API提供外观表示和运作方式的支持;通过人机交互服务外部环境接口向用户提供人机交互支持。2.2.3数据管理服务对多个应用共享的数据进行独立管理的能力。2.2.4数据交换服务为各种应用之间和应用与外部环境之间进行数据交换(包括数据的描述、存储、访问和传送等)提供服务,通过定义数据格式以支持互操作。包括文档、图形、地理/空间、图像、视频、音频、大气/海洋等数据交换服务。2.2.5图形服务图形服务应支持图形的产生和处理,包括二、三维图形对象的定义、显示、输入、输出、存储等,使图形处理独立于图形显示、硬拷贝和输入设备。2.2.6通信服务(1)应能屏蔽异种通信的差异、向应用提供可靠、安全、实时的端到端\点对点的信息传输;(2)机外设备间应采用以TCP/IP为主、TCP/IP和OSI协议集相结合的网络体系结构机内单元之间采用串口直连;(3)能实现实时传输服务软件和网络安全服务的功能,并向上提供统一的编程接口。2.2.7操作系统服务操作系统是操作和管理应用平台的核心服务,它提供应用软件和应用平台之间的接口,支持应用软件的操作。操作系统服务包括核心操作、外壳和实用程序。2.2.8中文化服务应在系统中提供一组服务和接口,支持基本汉字处理、中文风格人机界面等。2.2.9安全服务平台必须为特定的信息系统提供公共的安全基础设施,为各种不同的应用提供统一的安全应用编程接口,使特定系统可以根据该系统安全需求选择所需强度的安全机制和所需的安全服务。安全服务应用提供以下功能:(1)操作系统的安全服务应在C2级或C2级以上的基础上提供信息安全标记、用户安全标记和鉴别、强制访问控制等安全功能;(2)网络安全服务应提供鉴别服务(包括数据源和身份鉴别)、访问控制服务、...

1、当您付费下载文档后,您只拥有了使用权限,并不意味着购买了版权,文档只能用于自身使用,不得用于其他商业用途(如 [转卖]进行直接盈利或[编辑后售卖]进行间接盈利)。
2、本站所有内容均由合作方或网友上传,本站不对文档的完整性、权威性及其观点立场正确性做任何保证或承诺!文档内容仅供研究参考,付费前请自行鉴别。
3、如文档内容存在违规,或者侵犯商业秘密、侵犯著作权等,请点击“违规举报”。

碎片内容

软件平台化研发的策略

确认删除?
VIP
微信客服
  • 扫码咨询
会员Q群
  • 会员专属群点击这里加入QQ群
客服邮箱
回到顶部