电脑桌面
添加小米粒文库到电脑桌面
安装后可以在桌面快捷访问

通信管道建设合作协议11(1)VIP免费

通信管道建设合作协议11(1)_第1页
1/3
通信管道建设合作协议11(1)_第2页
2/3
通信管道建设合作协议11(1)_第3页
3/3
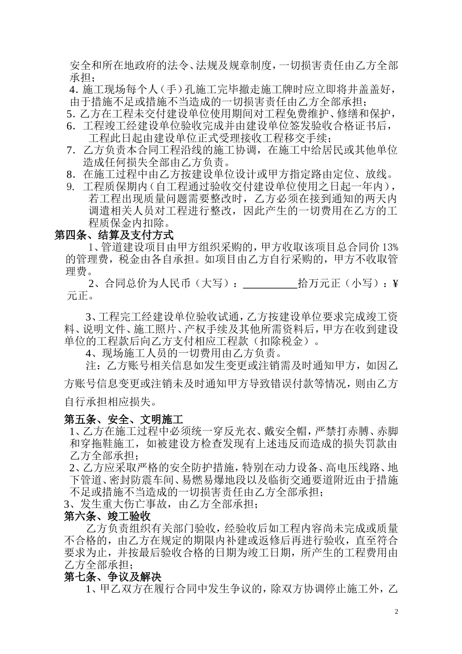
榆林市通信管道建设工程合作协议发包方(甲方):陕西榆林市怡轩通信工程有限公司承包方(乙方):榆林市天辰通信技术有限责任公司根据《中华人民共和国合同法》及其他相关法律、法规的有关规定,为明确双方在施工过程中的权利、义务和经济责任,经双方协商同意签订本合同。第一条、工程项目1、工程名称:榆林市榆阳区、定边、府谷等通信管道新建工程。2、工程地点:榆林3、专业界面及内容:(1)、通信管道工程:包括通信管道施工定位测量、路面开挖、回填、清淤泥、清除障碍物、水泥包砼、砖砌手井、铺设PVC管。做井、井位编号、试通、提交竣工资料等相关验收和移动送审所需资料事项。(2)、所有工程包括验收(包含材料、顶管、包含所有协调问题)。4、承包范围和承包方式:(1)承包范围:工程施工以及完成本工程的所有工作(材料、顶管、协调、竣工资料、验收和移动结算送审所需资料);(2)承包方式:①乙方实行包工包料(包括辅助材料)、包质量、包进度、包安全、包协调赔偿、包路由勘查、包报建(包括所需的图纸资料、设计、验线费用)、包办理产权手续、包综合赔补、包特殊路段处理(含过桥、顶管、水泥包封、炸石、钢管材料等)、包路面恢复等的全包方式。②乙方负责通信管道工程通过有关验收(包括所有资料和费用);乙方负责提供结算送审所需资料。(3)施工工期:开工日期年月日,竣工日期:年月日(施工期初定个月)5、按建设单位指定设计要求方案施工。6、工程质量和验收标准:按建设单位的要求进行施工和验收。第二条、甲方责任1、按合同约定的支付条款,按时向乙方支付合同约定的金额;2、甲方对工程进度、工程质量进行监督与管理,并检查隐蔽工程。对于工程进度或质量不符合甲方要求的,有权要求乙方加快施工进度和整改工程的权利;对乙方的整改不及时进行处罚并扣违约金。3、负责对接建设单位的各项工作;4、对乙方进行考核。第三条、乙方责任1.按工程需要做好施工所需的施工围蔽和安全工作;2.按建设单位的工程质量及验收标准进行施工,保证施工质量,做好现场施工管理和安全管理,将施工物件堆放整齐、使道路畅通,本合同已含一切费用,所以凡施工期间的施工质量、安全事故、文明施工等均由乙方承担全部责任。3.乙方按人员编制购买相应的人身意外保险,并应督促落实工地施工1安全和所在地政府的法令、法规及规章制度,一切损害责任由乙方全部承担;4.施工现场每个人(手)孔施工完毕撤走施工牌时应立即将井盖盖好,由于措施不足或措施不当造成的一切损害责任由乙方全部承担;5.乙方在工程未交付建设单位使用期间对工程免费维护、修缮和保护,6.工程竣工经建设单位验收完成并由建设单位签发验收合格证书后,工程此日起由建设单位正式受理接收工程移交手续;7.乙方负责本合同工程沿线的施工协调,在施工中给居民或其他单位造成任何损失全部由乙方负责。8.在施工过程中由乙方按建设单位设计或甲方指定路由定位、放线。9.工程质保期内(自工程通过验收交付建设单位使用之日起一年内),若工程出现质量问题需要整改时,乙方必须在接到通知的两天内调遣相关人员对工程进行整改,因此产生的一切费用在乙方的工程质保金内扣除。第四条、结算及支付方式1、管道建设项目由甲方组织采购的,甲方收取该项目总合同价13%的管理费,税金由各自承担。如项目由乙方自行采购的,甲方不收取管理费。2、合同总价为人民币(大写):拾万元正(小写):¥元正。3、工程完工经建设单位验收试通,乙方按建设单位要求完成竣工资料、说明文件、施工照片、产权手续及其他所需资料后,甲方在收到建设单位的工程款后向乙方支付相应工程款(扣除税金)。4、现场施工人员的一切费用由乙方负责。注:乙方账号相关信息如发生变更或注销需及时通知甲方,如因乙方账号信息变更或注销未及时通知甲方导致错误付款等情况,则由乙方自行承担相应损失。第五条、安全、文明施工1、乙方在施工过程中必须统一穿反光衣、戴安全帽,严禁打赤膊、赤脚和穿拖鞋施工,如被建设方检查发现有上述违反而造成的损失罚款由乙方全部承担;2、乙方应采取严格的安全防护措施,特别在动力设备、高电压线路、地下管道、密...

1、当您付费下载文档后,您只拥有了使用权限,并不意味着购买了版权,文档只能用于自身使用,不得用于其他商业用途(如 [转卖]进行直接盈利或[编辑后售卖]进行间接盈利)。
2、本站所有内容均由合作方或网友上传,本站不对文档的完整性、权威性及其观点立场正确性做任何保证或承诺!文档内容仅供研究参考,付费前请自行鉴别。
3、如文档内容存在违规,或者侵犯商业秘密、侵犯著作权等,请点击“违规举报”。

碎片内容

通信管道建设合作协议11(1)

状元书阁+ 关注
实名认证
内容提供者

爱好英语教学和互联网行业,热爱教育事业,兢兢业业

确认删除?
VIP
微信客服
  • 扫码咨询
会员Q群
  • 会员专属群点击这里加入QQ群
客服邮箱
回到顶部