电脑桌面
添加小米粒文库到电脑桌面
安装后可以在桌面快捷访问

工伤管理制度VIP免费

工伤管理制度_第1页
1/9
工伤管理制度_第2页
2/9
工伤管理制度_第3页
3/9
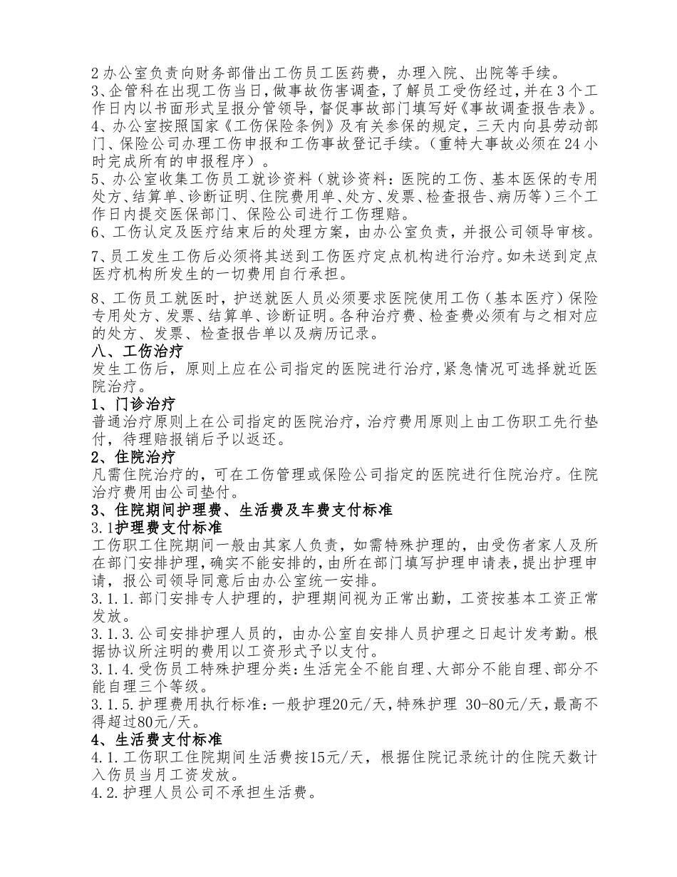
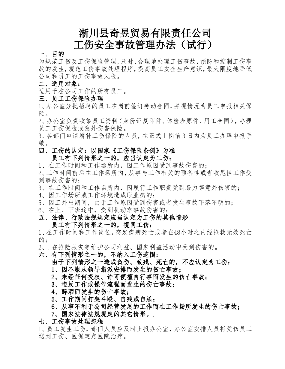
淅川县奇昱贸易有限责任公司工伤安全事故管理办法(试行)一、目的为规范工伤及工伤保险管理,及时、合理地处理工伤事故,预防和控制工伤事故的发生,规范工伤事故处理程序,提高员工安全生产意识,最大限度地降低公司和员工的工伤事故风险。二、适用对象:适用于在公司工作的所有员工。三、员工工伤保险办理1、办公室分批招聘的员工在岗前签订劳动合同,并视情况为员工申报相关保险。2、办公室负责收集员工资料(身份证复印件、体检表原件、用工合同),办理员工工伤保险或意外伤害保险。3、各部门申请增补工伤保险的人员,在正式上岗前3日内为员工办理申报手续。四、工伤的认定:以国家《工伤保险条例》为准员工有下列情形之一的,应当认定为工伤:1、在工作时间和工作场所内,因工作原因受到事故伤害的;2、工作时间前后在工作场所内,从事与工作有关的预备性或者收尾性工作受到事故伤害的;3、在工作时间和工作场所内,因履行工作职责受到暴力等意外伤害的;4、因工作场所或工作环境造成职业病的;5、因工外出期间,由于工作原因受到伤害或者发生事故下落不明的;6、在上、下班途中,受到机动车事故伤害的;五、法律、行政法规规定应当认定为工伤的其他情形员工有下列情形之一的,视同工伤:1、在工作时间和工作岗位,突发疾病死亡或者在48小时之内经抢救无效死亡的;2、.在抢险救灾等维护公司利益、国家利益活动中受到伤害的。六、有下列情形之一的,不纳入工伤范围:由于下列情形之一造成负伤、致残、死亡的,不应认定为工伤:1、因不服从领导指派安排而发生的伤亡事故;2、未经任何授权、许可便擅自行事而发生的伤亡事故;3、违反工作或操作流程而发生的伤亡事故;4、醉酒而发生的伤亡事故;5、工作期间打架斗殴、自残或自杀;6、从事不利于公司经营发展的工作而在工作场所发生的伤亡事故;7、国家法律法规规定的其它情形。。七、工伤事故处理流程1、员工发生工伤,部门人员应及时上报办公室,办公室安排人员将受伤员工送到工伤、医保定点医院治疗。2办公室负责向财务部借出工伤员工医药费,办理入院、出院等手续。3、企管科在出现工伤当日,做事故伤害调查,了解员工受伤经过,并在3个工作日内以书面形式呈报分管领导,督促事故部门填写好《事故调查报告表》。4、办公室按照国家《工伤保险条例》及有关参保的规定,三天内向县劳动部门、保险公司办理工伤申报和工伤事故登记手续。(重特大事故必须在24小时完成所有的申报程序)。5、办公室收集工伤员工就诊资料(就诊资料:医院的工伤、基本医保的专用处方、结算单、诊断证明、住院费用单、处方、发票、检查报告、病历等)三个工作日内提交医保部门、保险公司进行工伤理赔。6、工伤认定及医疗结束后的处理方案,由办公室负责,并报公司领导审核。7、员工发生工伤后必须将其送到工伤医疗定点机构进行治疗。如未送到定点医疗机构所发生的一切费用自行承担。8、工伤员工就医时,护送就医人员必须要求医院使用工伤(基本医疗)保险专用处方、发票、结算单、诊断证明。各种治疗费、检查费必须有与之相对应的处方、发票、检查报告单以及病历记录。八、工伤治疗发生工伤后,原则上应在公司指定的医院进行治疗,紧急情况可选择就近医院治疗。1、门诊治疗普通治疗原则上在公司指定的医院治疗,治疗费用原则上由工伤职工先行垫付,待理赔报销后予以返还。2、住院治疗凡需住院治疗的,可在工伤管理或保险公司指定的医院进行住院治疗。住院治疗费用由公司垫付。3、住院期间护理费、生活费及车费支付标准3.1护理费支付标准工伤职工住院期间一般由其家人负责,如需特殊护理的,由受伤者家人及所在部门安排护理,确实不能安排的,由所在部门填写护理申请表,提出护理申请,报公司领导同意后由办公室统一安排。3.1.1.部门安排专人护理的,护理期间视为正常出勤,工资按基本工资正常发放。3.1.3.公司安排护理人员的,由办公室自安排人员护理之日起计发考勤。根据协议所注明的费用以工资形式予以支付。3.1.4.受伤员工特殊护理分类:生活完全不能自理、大部分不能自理、部分不能自理三个等级。3.1.5.护理费用执行标准:一般护理20元/天,特殊护...

1、当您付费下载文档后,您只拥有了使用权限,并不意味着购买了版权,文档只能用于自身使用,不得用于其他商业用途(如 [转卖]进行直接盈利或[编辑后售卖]进行间接盈利)。
2、本站所有内容均由合作方或网友上传,本站不对文档的完整性、权威性及其观点立场正确性做任何保证或承诺!文档内容仅供研究参考,付费前请自行鉴别。
3、如文档内容存在违规,或者侵犯商业秘密、侵犯著作权等,请点击“违规举报”。

碎片内容

工伤管理制度

您可能关注的文档

确认删除?
VIP
微信客服
  • 扫码咨询
会员Q群
  • 会员专属群点击这里加入QQ群
客服邮箱
回到顶部