电脑桌面
添加小米粒文库到电脑桌面
安装后可以在桌面快捷访问

写字楼办公室租赁合同样本VIP免费

写字楼办公室租赁合同样本_第1页
1/3
写字楼办公室租赁合同样本_第2页
2/3
写字楼办公室租赁合同样本_第3页
3/3
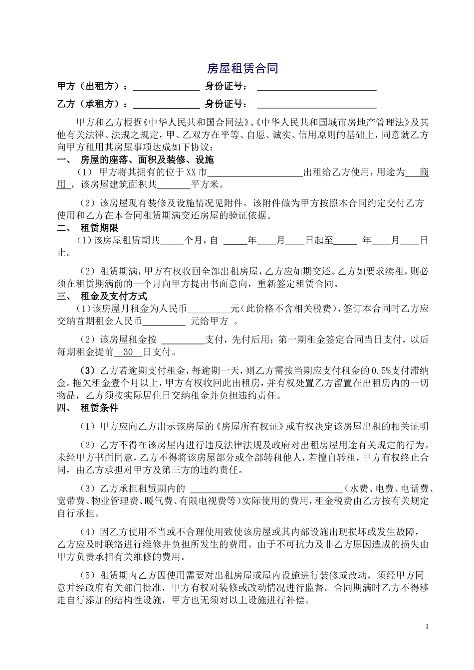
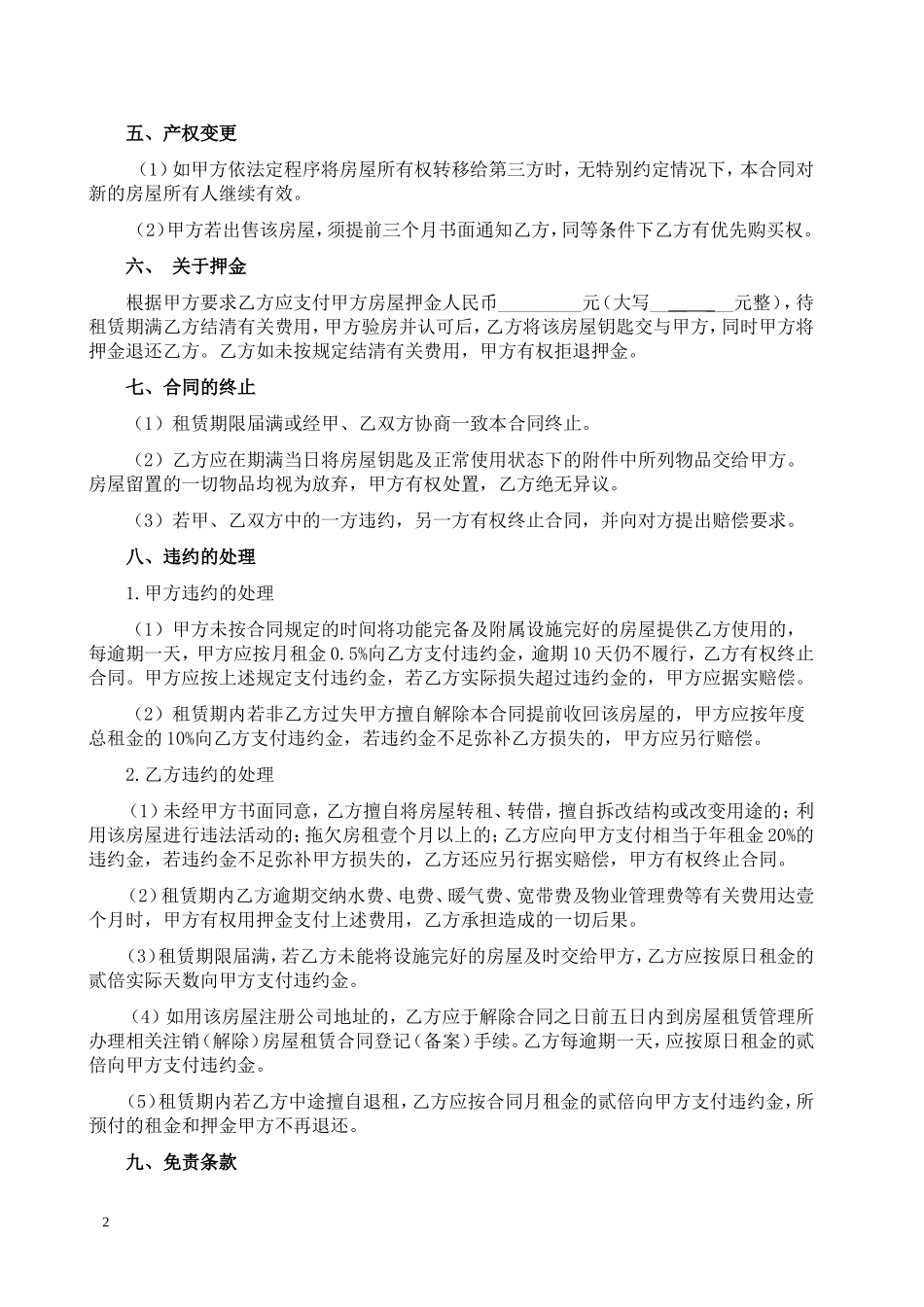
1房屋租赁合同甲方(出租方):身份证号:乙方(承租方):______________身份证号:甲方和乙方根据《中华人民共和国合同法》、《中华人民共和国城市房地产管理法》及其他有关法律、法规之规定,甲、乙双方在平等、自愿、诚实、信用原则的基础上,同意就乙方向甲方租用其房屋事项达成如下协议:一、房屋的座落、面积及装修、设施(1)甲方将其拥有的位于XX市出租给乙方使用,用途为商用,该房屋建筑面积共平方米。(2)该房屋现有装修及设施情况见附件。该附件做为甲方按照本合同约定交付乙方使用和乙方在本合同租赁期满交还房屋的验证依据。二、租赁期限(1)该房屋租赁期共_____个月,自年____月____日起至年____月____日止。(2)租赁期满,甲方有权收回全部出租房屋,乙方应如期交还。乙方如要求续租,则必须在租赁期满前的一个月向甲方提出书面意向,重新签定租赁合同。三、租金及支付方式(1)该房屋月租金为人民币_________元(此价格不含相关税费),签订本合同时乙方应交纳首期租金人民币元给甲方。(2)该房屋租金按支付,先付后用;第一期租金签定合同当日支付,以后每期租金提前30日支付。(3)乙方若逾期支付租金,每逾期一天,则乙方需按当期应支付租金的0.5%支付滞纳金。拖欠租金壹个月以上,甲方有权收回此出租房,并有权处置乙方留置在出租房内的一切物品,乙方须按实际居住日交纳租金并负担违约责任。四、租赁条件(1)甲方应向乙方出示该房屋的《房屋所有权证》或有权决定该房屋出租的相关证明(2)乙方不得在该房屋内进行违反法律法规及政府对出租房屋用途有关规定的行为。未经甲方书面同意,乙方不得将该房屋部分或全部转租他人,若擅自转租,甲方有权终止合同,由乙方承担对甲方及第三方的违约责任。(3)乙方承担租赁期内的(水费、电费、电话费、宽带费、物业管理费、暖气费、有限电视费等)实际使用的费用,租金税费由乙方按有关规定自行承担。(4)因乙方使用不当或不合理使用致使该房屋或其内部设施出现损坏或发生故障,乙方应及时联络进行维修并负担所发生的费用。由于不可抗力及非乙方原因造成的损失由甲方负责承担有关维修的费用。(5)租赁期内乙方因使用需要对出租房屋或屋内设施进行装修或改动,须经甲方同意并经政府有关部门批准,甲方有权对装修或改动情况进行监督。合同期满时乙方不得移走自行添加的结构性设施,甲方也无须对以上设施进行补偿。2五、产权变更(1)如甲方依法定程序将房屋所有权转移给第三方时,无特别约定情况下,本合同对新的房屋所有人继续有效。(2)甲方若出售该房屋,须提前三个月书面通知乙方,同等条件下乙方有优先购买权。六、关于押金根据甲方要求乙方应支付甲方房屋押金人民币_________元(大写_______元整),待租赁期满乙方结清有关费用,甲方验房并认可后,乙方将该房屋钥匙交与甲方,同时甲方将押金退还乙方。乙方如未按规定结清有关费用,甲方有权拒退押金。七、合同的终止(1)租赁期限届满或经甲、乙双方协商一致本合同终止。(2)乙方应在期满当日将房屋钥匙及正常使用状态下的附件中所列物品交给甲方。房屋留置的一切物品均视为放弃,甲方有权处置,乙方绝无异议。(3)若甲、乙双方中的一方违约,另一方有权终止合同,并向对方提出赔偿要求。八、违约的处理1.甲方违约的处理(1)甲方未按合同规定的时间将功能完备及附属设施完好的房屋提供乙方使用的,每逾期一天,甲方应按月租金0.5%向乙方支付违约金,逾期10天仍不履行,乙方有权终止合同。甲方应按上述规定支付违约金,若乙方实际损失超过违约金的,甲方应据实赔偿。(2)租赁期内若非乙方过失甲方擅自解除本合同提前收回该房屋的,甲方应按年度总租金的10%向乙方支付违约金,若违约金不足弥补乙方损失的,甲方应另行赔偿。2.乙方违约的处理(1)未经甲方书面同意,乙方擅自将房屋转租、转借,擅自拆改结构或改变用途的;利用该房屋进行违法活动的;拖欠房租壹个月以上的;乙方应向甲方支付相当于年租金20%的违约金,若违约金不足弥补甲方损失的,乙方还应另行据实赔偿,甲方有权终止合同。(2)租赁期内乙方逾期交纳水费、电费、暖气费、宽带费及物...

1、当您付费下载文档后,您只拥有了使用权限,并不意味着购买了版权,文档只能用于自身使用,不得用于其他商业用途(如 [转卖]进行直接盈利或[编辑后售卖]进行间接盈利)。
2、本站所有内容均由合作方或网友上传,本站不对文档的完整性、权威性及其观点立场正确性做任何保证或承诺!文档内容仅供研究参考,付费前请自行鉴别。
3、如文档内容存在违规,或者侵犯商业秘密、侵犯著作权等,请点击“违规举报”。

碎片内容

写字楼办公室租赁合同样本

确认删除?
VIP
微信客服
  • 扫码咨询
会员Q群
  • 会员专属群点击这里加入QQ群
客服邮箱
回到顶部