电脑桌面
添加小米粒文库到电脑桌面
安装后可以在桌面快捷访问

美容院员工日常行为规章制度VIP免费

美容院员工日常行为规章制度_第1页
1/5
美容院员工日常行为规章制度_第2页
2/5
美容院员工日常行为规章制度_第3页
3/5
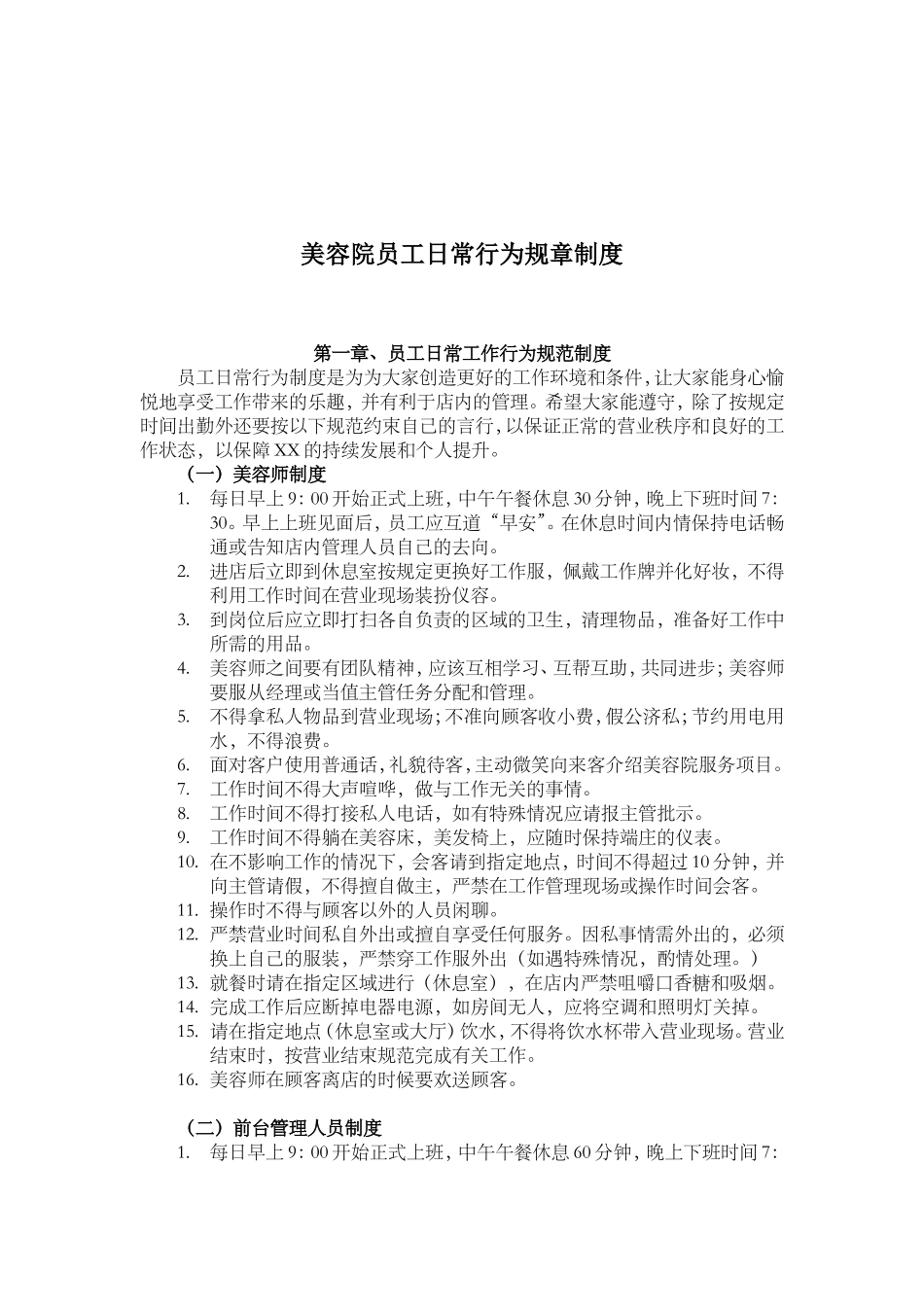
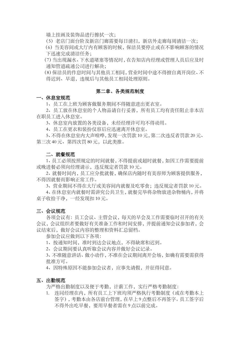
美容院员工日常行为规章制度第一章、员工日常工作行为规范制度员工日常行为制度是为为大家创造更好的工作环境和条件,让大家能身心愉悦地享受工作带来的乐趣,并有利于店内的管理。希望大家能遵守,除了按规定时间出勤外还要按以下规范约束自己的言行,以保证正常的营业秩序和良好的工作状态,以保障XX的持续发展和个人提升。(一)美容师制度1.每日早上9:00开始正式上班,中午午餐休息30分钟,晚上下班时间7:30。早上上班见面后,员工应互道“早安”。在休息时间内情保持电话畅通或告知店内管理人员自己的去向。2.进店后立即到休息室按规定更换好工作服,佩戴工作牌并化好妆,不得利用工作时间在营业现场装扮仪容。3.到岗位后应立即打扫各自负责的区域的卫生,清理物品,准备好工作中所需的用品。4.美容师之间要有团队精神,应该互相学习、互帮互助,共同进步;美容师要服从经理或当值主管任务分配和管理。5.不得拿私人物品到营业现场;不准向顾客收小费,假公济私;节约用电用水,不得浪费。6.面对客户使用普通话,礼貌待客,主动微笑向来客介绍美容院服务项目。7.工作时间不得大声喧哗,做与工作无关的事情。8.工作时间不得打接私人电话,如有特殊情况应请报主管批示。9.工作时间不得躺在美容床,美发椅上,应随时保持端庄的仪表。10.在不影响工作的情况下,会客请到指定地点,时间不得超过10分钟,并向主管请假,不得擅自做主,严禁在工作管理现场或操作时间会客。11.操作时不得与顾客以外的人员闲聊。12.严禁营业时间私自外出或擅自享受任何服务。因私事情需外出的,必须换上自己的服装,严禁穿工作服外出(如遇特殊情况,酌情处理。)13.就餐时请在指定区域进行(休息室),在店内严禁咀嚼口香糖和吸烟。14.完成工作后应断掉电器电源,如房间无人,应将空调和照明灯关掉。15.请在指定地点(休息室或大厅)饮水,不得将饮水杯带入营业现场。营业结束时,按营业结束规范完成有关工作。16.美容师在顾客离店的时候要欢送顾客。(二)前台管理人员制度1.每日早上9:00开始正式上班,中午午餐休息60分钟,晚上下班时间7:30。在休息时间内情保持电话畅通或告知店内管理人员自己的去向。2.前台人员负责对所有员工进行考勤,登记当天迟到、早退的员工名单。如故意隐瞒员工迟到及早退事实,一经发现,前台人员将被处于迟到或早退罚款。3.应对当天宣传员、美容师的工作情况以及美容师使用产品情况、顾客服务情况知晓并进行详尽记载。4.前台管理人员有责任和义务主动为美容师押单,当顾客出现退单情况时须要求为顾客服务的美容师一道与顾客进行沟通,不能擅自做主为顾客退单。5.前台有责任保管好放置在前台的所有店内资料,未经许可不得允许其他人员翻阅顾客资料及档案。6.要微笑礼貌迎接顾客,真诚对待顾客。7.下班前要对当天营业收入以及员工业绩做出详细记录并组织发放员工当日日奖。8.营业时间内应该播放轻柔的音乐,并将音乐音量调到适中。9.注意节约用水用电,当中午休息时要将灯光调至柔和状态;为响应国家环保倡导,天气室外温度未达三十度的时候,不允许他人擅开空调,空调开启后温度不低于26度。(三)宣传员制度1.宣传员考勤时间为每天上午9:00—12:00,下午13:30—18:00;早上及下午到岗后应迅速整理当天宣传时需要的资料。2.宣传员在向客户宣传时应做到微笑服务、礼貌待客,不得与顾客发生争执,在工作中需使用普通话。3.宣传员不得在工作时间中途擅离岗位,如因有事或临时休息时需告知店内经理或当值主管自己去向,并保持通讯畅通。4.营业期间,不得在店内与美容师或同事打闹嬉戏。5.不得在店内吸烟、嚼口香糖,不得在店内从事违反有关法律法规的行为。(四)保洁员制度1.工作时间范畴:上午9:00-12:00,下午13:00-19:00,根据店内环境需要随时打扫卫生。除中午午餐休息时间外,保洁员不得擅自离开,如有事需临时离开需告知店内经理或其他管理人员。2.工作范围:美容院XX店及XX尊享区内所有房间地面卫生、墙面卫生、水池/槽、卫生间、过道、门窗等店属范围内的清洁。3.工作要求:(1)每日早上首先将美容院XX店(老店)及尊享区(新店)的地面卫生打扫干净,在用...

1、当您付费下载文档后,您只拥有了使用权限,并不意味着购买了版权,文档只能用于自身使用,不得用于其他商业用途(如 [转卖]进行直接盈利或[编辑后售卖]进行间接盈利)。
2、本站所有内容均由合作方或网友上传,本站不对文档的完整性、权威性及其观点立场正确性做任何保证或承诺!文档内容仅供研究参考,付费前请自行鉴别。
3、如文档内容存在违规,或者侵犯商业秘密、侵犯著作权等,请点击“违规举报”。

碎片内容

美容院员工日常行为规章制度

您可能关注的文档

状元书店+ 关注
实名认证
内容提供者

热爱教学事业,对互联网知识分享很感兴趣

确认删除?
VIP
微信客服
  • 扫码咨询
会员Q群
  • 会员专属群点击这里加入QQ群
客服邮箱
回到顶部