电脑桌面
添加小米粒文库到电脑桌面
安装后可以在桌面快捷访问

高中历史 专题一 古代中国经济的基本结构与特点(一)古代中国的农业经济课时跟踪检测 人民版必修2-人民版高一必修2历史试题VIP免费

高中历史 专题一 古代中国经济的基本结构与特点(一)古代中国的农业经济课时跟踪检测 人民版必修2-人民版高一必修2历史试题_第1页
1/3
高中历史 专题一 古代中国经济的基本结构与特点(一)古代中国的农业经济课时跟踪检测 人民版必修2-人民版高一必修2历史试题_第2页
2/3
高中历史 专题一 古代中国经济的基本结构与特点(一)古代中国的农业经济课时跟踪检测 人民版必修2-人民版高一必修2历史试题_第3页
3/3
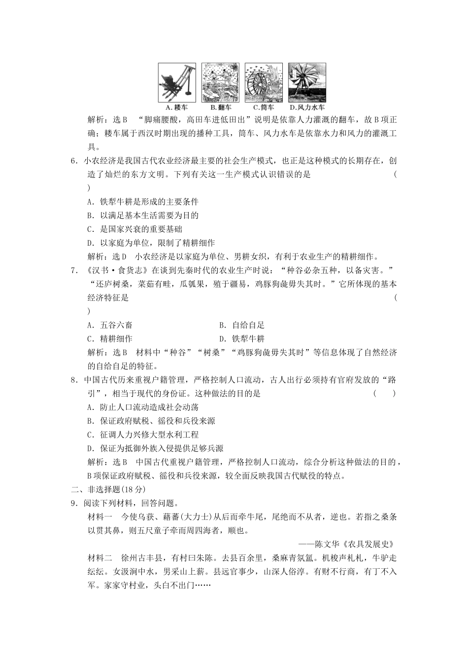
课时跟踪检测(一)古代中国的农业经济一、选择题(每小题4分,共32分)1.“以图证史,解读图片”是历史学习的基本方法和能力。右图为1999年我国发行的汉代画像石《牛耕图》邮票。对其所反映的历史信息解读正确的是()A.汉代农业动力发生根本变化B.汉代耕犁便于调节耕作深度C.汉代精耕细作技术有了进步D.中国传统步犁基本定型解析:选C汉代的“二牛抬扛”耕作法体现了农业精耕细作技术上的进步,C项正确。铁犁牛耕开始于春秋时期,B、D两项均与曲辕犁有关。2.在我国古代,“社稷”是国家的代称。其中,“社”指土地之神,“稷”指主管五谷之神。关于国家的这种理解,反映了我国古代()A.人们非常重视祭祀B.以农业为立国之本C.农业与土地的关系D.小农经济的突出特点解析:选B以土地和农作物作为国家的代称,反映了农业在国民经济中的重要地位,体现出中国古代以农立国的特点。3.《荀子·王制》:“凡农之道,厚(候)之为宝。”《农书·粪田之宜》:“用粪犹用药也。”《吕氏春秋·上农》:“时至而作,竭时而止。”《齐民要术》:“麦黄种麻,麻黄种麦。”以上四则材料均反映了()A.中国古代农业根据节气安排生产B.中国古代农业注重因地制宜C.中国古代农业精耕细作的特点D.中国古代农业发展尊重自然规律解析:选C“凡农之道,厚(候)之为宝”“时至而作,竭时而止”“麦黄种麻,麻黄种麦”强调了耕作时间和季节的重要性;“用粪犹用药也”强调的是施肥的重要性。这样做的最终目的都是为了达到高产,反映了中国古代农业精耕细作的特点,故选C项。4.董煟在《救荒活民书》中说:“自田制坏而兼并之法行,贫民下户极多,而中产之家(相当于自耕农)赈贷之所不及,一遇水旱,狼狈无策,只有流离饿殍耳。”该材料所述现象反映了小农经济的()A.封闭性B.分散性C.连续性D.脆弱性解析:选D从“一遇水旱,狼狈无策,只有流离饿莩耳”等信息可看出材料反映了小农经济具有脆弱性。5.某《竹枝词》云:“脚痛腰酸晓夜忙,田头车戽响浪浪。高田车进低田出,只愿高低不做荒。”这首词描写的灌溉工具是()解析:选B“脚痛腰酸,高田车进低田出”说明是依靠人力灌溉的翻车,故B项正确;耧车属于西汉时期出现的播种工具,筒车、风力水车是依靠水力和风力的灌溉工具。6.小农经济是我国古代农业经济最主要的社会生产模式,也正是这种模式的长期存在,创造了灿烂的东方文明。下列有关这一生产模式认识错误的是()A.铁犁牛耕是形成的主要条件B.以满足基本生活需要为目的C.是国家兴衰的重要基础D.以家庭为单位,限制了精耕细作解析:选D小农经济是以家庭为单位、男耕女织,有利于农业生产的精耕细作。7.《汉书·食货志》在谈到先秦时代的农业生产时说:“种谷必杂五种,以备灾害。”“还庐树桑,菜茹有畦,瓜瓠果,殖于疆易,鸡豚狗彘毋失其时。”它所体现的基本经济特征是()A.五谷六畜B.自给自足C.精耕细作D.铁犁牛耕解析:选B材料中“种谷”“树桑”“鸡豚狗彘毋失其时”等信息体现了自然经济的自给自足的特征。8.中国古代历来重视户籍管理,严格控制人口流动,古人出行必须持有官府发放的“路引”,相当于现代的身份证。这种做法的目的是()A.防止人口流动造成社会动荡B.保证政府赋税、徭役和兵役来源C.征调人力兴修大型水利工程D.保证为抵御外族入侵提供足够兵源解析:选B中国古代重视户籍管理,严格控制人口流动,综合分析这种做法的目的,B项保证政府赋税、徭役和兵役来源,较全面反映我国古代赋役的特点。二、非选择题(18分)9.阅读下列材料,回答问题。材料一今使乌获、藉蕃(大力士)从后而牵牛尾,尾绝而不从者,逆也。若指之桑条以贯其鼻,则五尺童子牵而周四海者,顺也。——陈文华《农具发展史》材料二徐州古丰县,有村曰朱陈。去县百余里,桑麻青氛氲。机梭声札札,牛驴走纭纭。女汲涧中水,男采山上薪。县远官事少,山深人俗淳。有财不行商,有丁不入军。家家守村业,头白不出门……——白居易《朱陈村》(1)材料一反映了什么生产技术?(2分)(2)材料二反映的是怎样的生产方式?它有什么特点?(8分)(3)根据以上材料,结合所学知识,归纳我国古代农业发展需要哪些条件。(8分...

1、当您付费下载文档后,您只拥有了使用权限,并不意味着购买了版权,文档只能用于自身使用,不得用于其他商业用途(如 [转卖]进行直接盈利或[编辑后售卖]进行间接盈利)。
2、本站所有内容均由合作方或网友上传,本站不对文档的完整性、权威性及其观点立场正确性做任何保证或承诺!文档内容仅供研究参考,付费前请自行鉴别。
3、如文档内容存在违规,或者侵犯商业秘密、侵犯著作权等,请点击“违规举报”。

碎片内容

高中历史 专题一 古代中国经济的基本结构与特点(一)古代中国的农业经济课时跟踪检测 人民版必修2-人民版高一必修2历史试题

确认删除?
VIP
微信客服
  • 扫码咨询
会员Q群
  • 会员专属群点击这里加入QQ群
客服邮箱
回到顶部