电脑桌面
添加小米粒文库到电脑桌面
安装后可以在桌面快捷访问

高中历史 阶段检测(四)明清中国版图的奠定与面临的挑战(含解析)新人教版必修《中外历史纲要(上)》-新人教版高一必修历史试题VIP免费

高中历史 阶段检测(四)明清中国版图的奠定与面临的挑战(含解析)新人教版必修《中外历史纲要(上)》-新人教版高一必修历史试题_第1页
1/9
高中历史 阶段检测(四)明清中国版图的奠定与面临的挑战(含解析)新人教版必修《中外历史纲要(上)》-新人教版高一必修历史试题_第2页
2/9
高中历史 阶段检测(四)明清中国版图的奠定与面临的挑战(含解析)新人教版必修《中外历史纲要(上)》-新人教版高一必修历史试题_第3页
3/9
阶段检测(四)明清中国版图的奠定与面临的挑战(测试范围:明清中国版图的奠定与面临的挑战)(时间:90分钟分值:100分)一、单项选择题(本大题共25小题,每小题2分,共50分。每小题只有一个正确答案,请将正确答案填入表格中相应的题号下面)1.钱穆在《中国历史研究法》中说:“至秦汉以后,中国学术大致归宗于儒家,此非各家尽被排斥之谓,实是后起儒家能荟萃先秦各家之重要精义,将之尽行吸收,融会为一。”对此理解正确的是A.汉代儒学取得独尊地位,异己遭到排斥B.秦汉以后,儒学得到丰富和更新C.汉初儒学融合了佛教、道教思想D.儒学在汉代成为官方哲学2.魏晋时期,人们常用因果轮回、三世(前世、今世、来世)等观念解释人世间的现象,遂产生了《幽明录》《冥祥记》《冤魂志》等论因果报应的志怪小说。这说明了当时A.儒学受到了其他思想的挑战B.佛教丰富了文学的内容和形式C.佛教左右了民众的思想D.战乱的环境导致人们悲观失望3.唐太宗说:“尚书省,天下纲维,百司所禀,若一事有失,天下必受其弊者。”材料反映了唐代尚书省A.组织整齐严密,是各机构的典范B.在中枢行政机构中位高权重C.掌侍进奏表章、草拟诏旨制敕D.经常根据皇帝的意旨草拟圣旨4.宋太祖曾说:“五代诸侯跋扈,有枉法杀人者,朝廷置而不问。人命至重,姑息藩镇,当若是耶?”针对这种现象,他所采取的措施是A.设枢密使管理军事以分割宰相的权力B.地方司法人员由中央委派文官担任C.各州公文须知州和通判联合署名才有效D.设提刑按察使司管理地方的事务5.白钢在《中国政治制度史》中说:“元朝的行省实际上是封建中央集权分寄于地方,……它负责处理境内政治、军事、经济等各类事务。此外行省还有一个重要职能是聚集境内财富,以供中央需要。行省的治所往往就是完成这种职能的‘中转站’。”对材料理解准确的是A.行省制容易导致地方势力膨胀B.行省制下地方权力相当大C.行省制体现了分权与制衡原则D.行省是元朝最高行政机构6.明太祖废除丞相后的事实表明,没有大臣的辅弼,皇权体系是不可能正常运行的。为此,明太祖欲寻求一种既可以防止大臣专权,又足以充分辅佐皇权的丞相替代机构。由此可见,明初A.国家中枢行政体系遭到破坏B.皇权体系受到了制度化的制约C.内阁参与决策呈现出合法化D.丞相制度最终得到了变相复兴7.以下是某同学做的历史课堂笔记,该笔记的主题应是措施目的废中书省和宰相、权分六部皇帝独揽大权设内阁协助皇帝决策设特务机构严密控制臣民、法外行事…………A.明太祖加强皇权B.明朝的君相关系C.明成祖加强皇权D.明朝的皇权强化8.“海者,闽人之田”“潮漳以番舶为利”。宋朝以来,出海贸易被视为沿海居民衣食之源。明朝倭寇成患,甚至中国沿海平民一度成为倭寇的主体。造成这种状况的主要原因是A.朝贡贸易的弊端B.外贸无利可图C.倭寇日益猖獗D.“海禁”政策的恶果9.以郑和船队的远航实践为依据而绘制的《郑和航海图》,是世界现存最早的航海图集。此图突出了山脉、海岸、岛屿、城市、桥梁等航行的标志,并在航线旁标注有针位(航向、方位)、更数(航程、距离)等导航定位数据。该图最后附的“过洋牵星图”,便于利用天文导航。《郑和航海图》A.有利于对外经济文化交流的发展B.折射出郑和下西洋船队规模宏大C.反映出天朝上国实力雄厚D.借鉴了西方的天文学知识10.明朝后期,北方出现了“边境休息,东起延、永,西抵嘉峪七镇,数千里军民乐业,不用兵革,岁省费什七”的局面。其原因是A.明朝国力强盛,蒙古骑兵不敢进犯B.鞑靼和瓦剌首领先后接受明朝封号C.长城的修缮阻止了蒙古骑兵的南下D.俺答汗与明朝修好,恢复封贡互市11.如图是17世纪法国人描绘的崇祯帝自缢图。从历史视角看,该图是A.写实的,可作史料看待B.想象的,没有历史价值C.臆测的,没有历史依据D.推想的,也有历史价值12.《皇朝掌故汇编》记载:“雍正元年,世宗御乾清宫西暖阁,召总理事务王公大臣、满汉文武大臣九卿入,面谕:建储,亲书名,密封藏于匣内,置乾清宫世祖御书正大光明匾额之后。”这一现象说明了A.乾清宫是紫禁城政治活动的中心B.君主专制的空前强化C.乾清宫是雍正帝处理政务的地方D.中央集...

1、当您付费下载文档后,您只拥有了使用权限,并不意味着购买了版权,文档只能用于自身使用,不得用于其他商业用途(如 [转卖]进行直接盈利或[编辑后售卖]进行间接盈利)。
2、本站所有内容均由合作方或网友上传,本站不对文档的完整性、权威性及其观点立场正确性做任何保证或承诺!文档内容仅供研究参考,付费前请自行鉴别。
3、如文档内容存在违规,或者侵犯商业秘密、侵犯著作权等,请点击“违规举报”。

碎片内容

高中历史 阶段检测(四)明清中国版图的奠定与面临的挑战(含解析)新人教版必修《中外历史纲要(上)》-新人教版高一必修历史试题

确认删除?
VIP
微信客服
  • 扫码咨询
会员Q群
  • 会员专属群点击这里加入QQ群
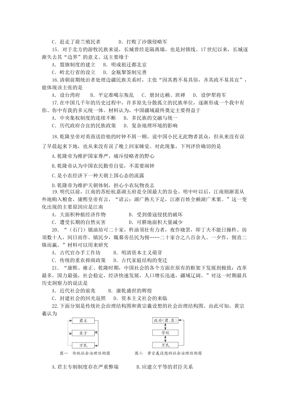
客服邮箱
回到顶部