电脑桌面
添加小米粒文库到电脑桌面
安装后可以在桌面快捷访问

浙江省温州市高一化学下学期期中试题(含解析)-人教版高一全册化学试题VIP免费

浙江省温州市高一化学下学期期中试题(含解析)-人教版高一全册化学试题_第1页
1/26
浙江省温州市高一化学下学期期中试题(含解析)-人教版高一全册化学试题_第2页
2/26
浙江省温州市高一化学下学期期中试题(含解析)-人教版高一全册化学试题_第3页
3/26
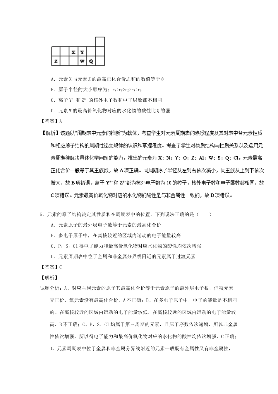
浙江省温州2016-2017学年高一下学期期中考试化学试题考生须知:本试题卷分选择题和非选择题两部分,共8页,满分100分,考试时间90分钟。卷Ⅰ一、选择题(共25小题,每小题2分,共50分。每小题中只有一个选项是符合题意的。不选、多选、错选均不得分)1.I是常规核裂变产物之一,可以通过测定大气或水中I的含量变化来监测核电站是否发生放射性物质泄漏。下列有关I的叙述中错误的是()A.I的化学性质与I相同B.I的原子序数为53C.I的原子核外电子数为78D.I的原子核内中子数多于质子数【答案】C【点睛】本题考查对原子符号AZX理解。原子符号AZX左下角数字代表质子数,左上角数字代表质量数,X代表元素符合,质量数=质子数+中子数。2.以下有关原子结构及元素周期律的叙述正确的是()A.第ⅠA族元素铯的两种同位素137Cs比133Cs多4个质子B.同周期元素(除0族元素外)从左到右,原子半径逐渐减小C.第ⅦA族元素从上到下,其氢化物的稳定性逐渐增强D.同主族元素从上到下,单质的熔点逐渐降低【答案】B【解析】试题分析:A.第IA族元素铯的两种同位素137Cs比133Cs多4个中子,质子数相同,错误;B.同周期元素(除0族元素外)从左到右,随着原子序数的增大,原子核对核外电子的吸引力逐渐增强,原子半径逐渐减小,正确;C.第ⅦA族元素从上到下,元素的非金属性逐渐减弱,元素的氢化物的稳定性逐渐减弱,错误;D.碱金属元素形成的是金属晶体,由于从上到下晶体的金属键逐渐减弱,所以单质的熔沸点从上到下逐渐减弱;第七主族的元素形成的单质都是分子晶体,由于分子间作用力随相对分子质量的增大而增强,所以从上到下,单质的熔点逐渐升高,而第四主族的元素单质,熔点:金刚石>晶体硅;Ge、Sn、Pb都是金属,单质的熔沸点的变化规律与碱金属类似而逐渐减小,因此该说法要具体情况具体分析,错误。考点:考查有关原子结构及元素周期律的正误判断的知识。3.中学化学中很多“规律”都有其适用范围,下列根据有关“规律”推出的结论合理的是()A.根据同周期元素的第一电离能变化趋势,推出Al的第一电离能比Mg大B.根据主族元素最高正化合价与族序数的关系,推出卤族元素最高正价都是+7C.根据溶液的pH与溶液酸碱性的关系,推出pH=6.8的溶液一定显酸性D.根据较强酸可以制取较弱酸的规律,推出CO2通入NaClO溶液中能生成HClO【答案】D考点:考查第一电离能的递变,溶液的酸碱性与pH值,强酸制弱酸等知识。4.短周期元素X、Y、Z、W、Q在元素周期表中的相对位置如图所示。下列说法正确的是()A.元素X与元素Z的最高正化合价之和的数值等于8B.原子半径的大小顺序为:rX>rY>rZ>rW>rQC.离子Y2-和Z3+的核外电子数和电子层数都不相同D.元素W的最高价氧化物对应的水化物的酸性比Q的强【答案】A5.元素的原子结构决定其性质和在周期表中的位置。下列说法正确的是()A.元素原子的最外层电子数等于元素的最高化合价B.多电子原子中,在离核较近的区域内运动的电子能量较高C.P,S,Cl得电子能力和最高价氧化物对应水化物的酸性均依次增强D.元素周期表中位于金属和非金属分界线附近的元素属于过渡元素【答案】C【解析】试题分析:A、对应主族元素的原子其最高化合价等于元素原子的最外层电子数,但氟元素无正价,氧元素没有最高化合价,A不正确;B、在多电子原子中,电子的能量是不相同的。在离核较近的区域内运动的电子能量较低,在离核较远的区域内运动的电子能量较高,B不正确;C、P、S、Cl均属于第三周期的元素,且原子序数依次递增,所以非金属性依次增强,所以得电子能力和最高价氧化物对应的水化物的酸性均依次增强,C正确;D、元素周期表中位于金属和非金属分界线附近的元素一般既有金属性又有非金属性,在周期表中第三纵行到第十纵行,包括7个副族和一个Ⅷ共同组成了过渡元素,D不正确,答案选C。考点:考查元素周期表的结构、元素周期律以及电子的运动特点6.下列叙述正确的是()A.Fe分别与氯气和稀盐酸反应所得氯化物相同B.K、Zn分别与不足量的稀硫酸反应所得溶液均呈中性C.Li、Na、K的原子半价和密度随原子序数的增加而增大D.C、P、S、Cl的最高价氧化物对应水化物的酸性...

1、当您付费下载文档后,您只拥有了使用权限,并不意味着购买了版权,文档只能用于自身使用,不得用于其他商业用途(如 [转卖]进行直接盈利或[编辑后售卖]进行间接盈利)。
2、本站所有内容均由合作方或网友上传,本站不对文档的完整性、权威性及其观点立场正确性做任何保证或承诺!文档内容仅供研究参考,付费前请自行鉴别。
3、如文档内容存在违规,或者侵犯商业秘密、侵犯著作权等,请点击“违规举报”。

碎片内容

浙江省温州市高一化学下学期期中试题(含解析)-人教版高一全册化学试题

海博书城+ 关注
实名认证
内容提供者

从事历史教学,热爱教育,高度负责。

确认删除?
VIP
微信客服
  • 扫码咨询
会员Q群
  • 会员专属群点击这里加入QQ群
客服邮箱
回到顶部