电脑桌面
添加小米粒文库到电脑桌面
安装后可以在桌面快捷访问

(通史版)新高考历史一轮复习 单元质量检测(十二)第十二单元 近代文明的曙光 人民版-人民版高三全册历史试题VIP免费

(通史版)新高考历史一轮复习 单元质量检测(十二)第十二单元 近代文明的曙光 人民版-人民版高三全册历史试题_第1页
1/8
(通史版)新高考历史一轮复习 单元质量检测(十二)第十二单元 近代文明的曙光 人民版-人民版高三全册历史试题_第2页
2/8
(通史版)新高考历史一轮复习 单元质量检测(十二)第十二单元 近代文明的曙光 人民版-人民版高三全册历史试题_第3页
3/8
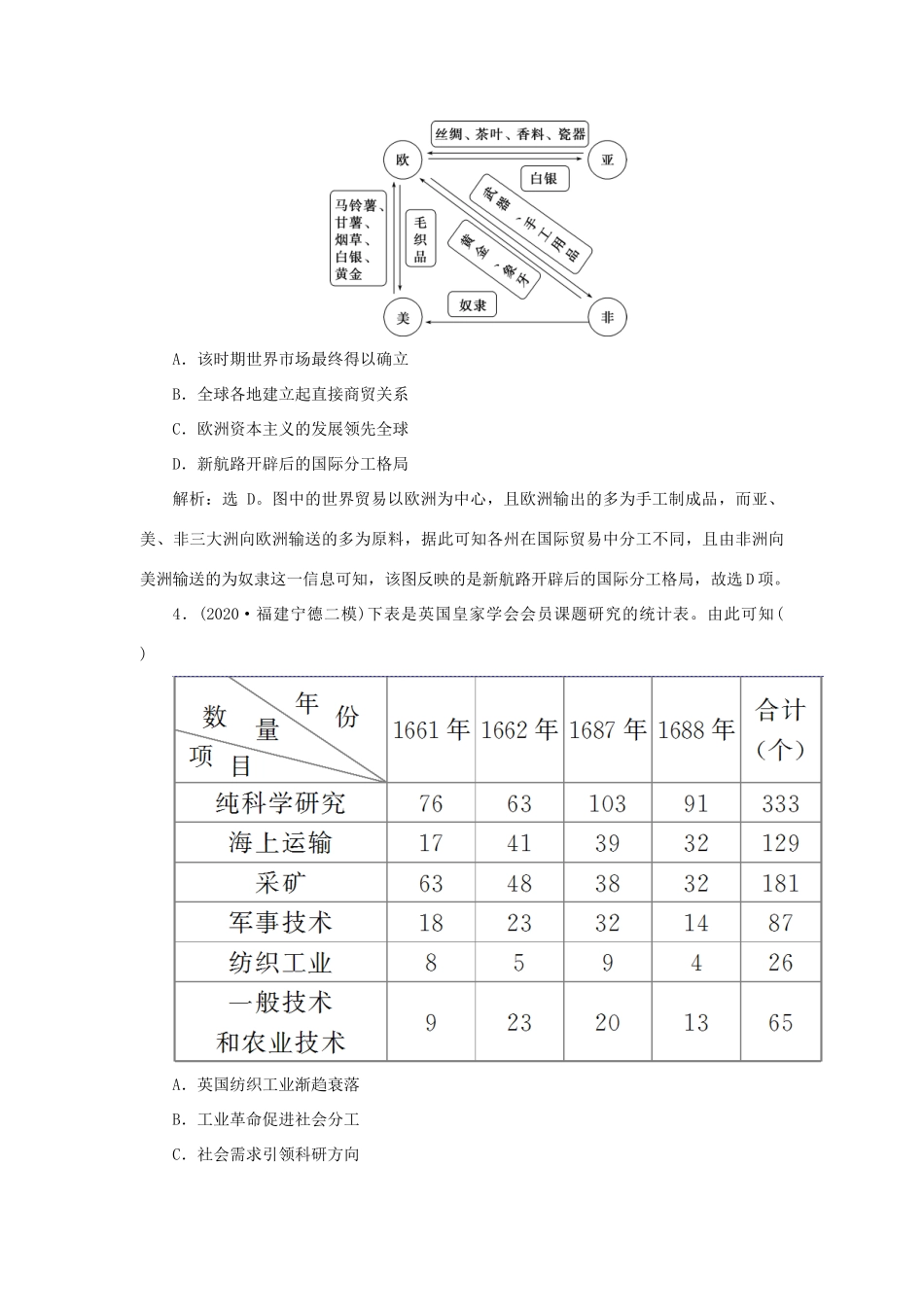
单元质量检测(十二)(建议用时:45分钟)一、选择题1.1510~1550年,跨越大西洋贸易飞速增长,其贸易额增长了7倍。这一时期跨大西洋贸易迅速增加的主要原因是()A.交通运输网络通畅B.国家力量的支持C.生产力的迅速发展D.文艺复兴的推动解析:选B。材料中贸易的增长主要得益于新航路的开辟,而新航路的开辟得益于西班牙、葡萄牙等国家的大力支持,故B项正确;A、C两项均不是主要原因,排除;文艺复兴仅仅是提供了精神动力,故D项错误。2.有学者指出,新航路的开辟,使世界首次出现了“南北美洲和东欧(包括西伯利亚)生产原料,非洲提供人力,亚洲提供各种奢侈品,西欧则指挥这些全球性活动”的现象。这一观点体现出该学者()A.从世界联系角度分析历史现象B.注重探究新航路开辟的原因C.对新航路开辟给予全面肯定D.对西欧殖民活动的辩证分析解析:选A。材料中的观点把世界看成一个整体,世界不断由孤立走向统一整体,体现出该学者从世界联系的角度分析历史现象,故选A项;材料探究的是新航路开辟的影响,排除B项;从材料看不出该学者对新航路开辟给予全面肯定,排除C项;材料未提及西欧的殖民活动对世界市场的影响,排除D项。3.下图为某一时期的世界贸易简图。它反映了()A.该时期世界市场最终得以确立B.全球各地建立起直接商贸关系C.欧洲资本主义的发展领先全球D.新航路开辟后的国际分工格局解析:选D。图中的世界贸易以欧洲为中心,且欧洲输出的多为手工制成品,而亚、美、非三大洲向欧洲输送的多为原料,据此可知各州在国际贸易中分工不同,且由非洲向美洲输送的为奴隶这一信息可知,该图反映的是新航路开辟后的国际分工格局,故选D项。4.(2020·福建宁德二模)下表是英国皇家学会会员课题研究的统计表。由此可知()A.英国纺织工业渐趋衰落B.工业革命促进社会分工C.社会需求引领科研方向D.科学与技术已紧密结合解析:选C。从英国皇家学会会员课题研究的统计表中可以看出,纯科学研究、采矿、海上运输、军事技术数量明显领先,结合此时英国正进行殖民扩张和海外贸易活动可知,社会需求引领科研方向,故C项正确。5.(2020·广东广州一模)18世纪的英国商人一旦富有就购置地产,而拥有土地的乡绅则将其土地收入积攒的财富主要用于投资商业企业或政府公债。这反映出当时英国()A.商人与地主联手控制了经济B.社会阶层的垂直流动性较强C.资本活跃在诸多经济领域中D.地主仍是社会的主导性力量解析:选C。根据材料“英国商人一旦富有就购置地产……乡绅则将其土地收入积攒的财富主要用于投资商业企业或政府公债”可知,英国资本活跃于地产、商业、公债等诸多领域,故C项正确;材料仅反映出商人与地主的投资意向,不能体现商人与地主的联手,排除A项;垂直流动是指一个人从下层地位和职业向上层地位和职业的流动,或者从上层地位和职业向下层地位和职业的流动,英国商人与乡绅都属于英国社会上层,排除B项;材料的主旨是英国商人与乡绅的资本流动,排除D项。6.18世纪60~80年代,印度商人被排斥在收购手工业商品活动的范围。东印度公司规定,印度织布工人在未完成公司订货之前,不得为其他人和其他市场工作。这表明印度纺织业()A.已成为国民经济的支柱B.得到了东印度公司的支持C.因英国的排挤走向萧条D.被卷入资本主义世界市场解析:选D。从材料中印度商人被排斥、东印度公司对织布工人的限制可知,印度的纺织业受到外来资本主义的控制,这说明其已经被卷入资本主义世界市场,故选D项;材料中不能体现出印度纺织业的地位,排除A项;材料反映的是东印度公司对印度工人的要求,并未说明东印度公司对印度纺织业的态度,排除B项;材料仅体现了印度商人和工人受外国资本主义压制,没有体现出印度纺织业的发展状况,排除C项。7.(2020·福建厦门一模)甘蔗种植需要猛烈的阳光和长时间的密集劳动,且甘蔗园往往疟疾肆虐,因此,蔗糖在中世纪的欧洲是难得的奢侈品。15世纪,英国人年均糖摄取量接近于零;到19世纪初,这一数字已上升至8公斤,蔗糖不再是奢侈品。这一变化的主要原因是()A.人口增长与医疗水平的提高B.新航路开辟使东西方贸易更加便捷C.殖民扩张与黑奴贸易的兴盛D...

1、当您付费下载文档后,您只拥有了使用权限,并不意味着购买了版权,文档只能用于自身使用,不得用于其他商业用途(如 [转卖]进行直接盈利或[编辑后售卖]进行间接盈利)。
2、本站所有内容均由合作方或网友上传,本站不对文档的完整性、权威性及其观点立场正确性做任何保证或承诺!文档内容仅供研究参考,付费前请自行鉴别。
3、如文档内容存在违规,或者侵犯商业秘密、侵犯著作权等,请点击“违规举报”。

碎片内容

(通史版)新高考历史一轮复习 单元质量检测(十二)第十二单元 近代文明的曙光 人民版-人民版高三全册历史试题

慧源书店+ 关注
实名认证
内容提供者

从事历史教学,热爱教育,高度负责。

相关文档

确认删除?
VIP
微信客服
  • 扫码咨询
会员Q群
  • 会员专属群点击这里加入QQ群
客服邮箱
回到顶部