电脑桌面
添加小米粒文库到电脑桌面
安装后可以在桌面快捷访问

偏差处理管理制度VIP免费

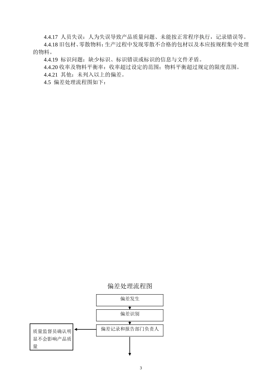
偏差处理管理制度_第1页
1/6
偏差处理管理制度_第2页
2/6
偏差处理管理制度_第3页
3/6
1偏差处理管理制度1.主题内容与适用范围:本制度规定了产品生产全过程中出现偏差的处理程序和要求。通过实施本制度确保能有效识别并及时报告、记录、调查、处理偏差,控制偏差对产品质量的影响。本制度适用于任何偏离生产工艺、物料平衡限度、质量标准、检验方法、操作规程以及设备异常等可能影响产品质量的情况2.引用标准《药品生产质量管理规范》2010年修订版《药品GMP指南》质量管理体系分册《药品GMP指南》口服固体制剂分册3.职责3.1质量受权人:3.1.1决定偏差所涉及的物料或过程的处理方法。3.1.2负责确认相关偏差纠正措施实施的效果。3.1.3负责偏差处理程序的批准。3.1.4负责对关键偏差、中等偏差进行终审。3.1.5负责对发生的关键偏差及时报告总经理。3.2质量监督员3.2.1负责对偏差进行编号,建立偏差台账,并对偏差进行汇总分析汇报,对相关文件记录及时归档。3.2.2参与评估偏差的风险等级,调查偏差产生的根本原因。3.2.3负责跟踪纠正预防措施的实施。3.2.4负责立即纠正微小偏差。3.3偏差发生部门:3.3.1偏差发现人负责及时、如实报告偏差。3.3.2偏差发生部门负责人采取应紧急措施。3.3.3偏差发现人、偏差发生部门负责人协同质量监督员调查偏差的根本原因。3.3.3执行纠正及纠正预防措施的实施。3.4偏差涉及的相关部门:3.4.1配合调查偏差的原因。3.4.2提出处理意见及纠正措施,并提供相应的支持文件。4.管理内容:4.1定义:4.1.1偏差:是指偏离已批准的程序(指导文件)或标准的任何情况。包括任何与产品质量有关的异常情况,如物料、产品检验结果超标;物料、产品存贮异常;设备故障;校验结果超标;环境监测结果超标;客户投诉等;以及与药品相关的法律法规或已批准的标准、规程、指令不相符的意外或偏离事件。4.1.2紧急措施:本文所指的紧急措施是指为了不使偏差继续扩大或恶化的方法。常见的紧急措施包括:暂停生产、物料或产品隔离、物料或产品分小批、设备暂停使用、紧急避险及恢复正确状态(如工艺参数偏离后调整为规定指标范围内)等。4.2偏差处理的原则:4.2.1各部门负责人应确保所有人员正确执行生产工艺、质量标准、检验方法和操作规2程,防止偏差的产生。4.2.2出现偏差必须立即报告并按偏差处理的程序进行,严禁隐瞒不报偏差及产生原因或未经批准私自进行偏差处理的情况。4.2.3偏差调查应彻底,确保根本原因被识别和采取的纠正措施正确,并应当采取预防措施有效防止类似偏差的再次发生。4.2.4在偏差的根本原因被识别和纠正活动被确定之前,相关产品不得放行。4.2.5每年至少对偏差进行一次趋势分析,以推动公司产品质量和质量管理体系的持续改进。4.3偏差的分类:根据偏差的性质、偏差的范围大小、偏差对产品质量潜在影响的程度以及是否影响患者健康和影响注册文件等因素,将偏差分为关键偏差、中等偏差、微小偏差。4.3.1关键偏差:违反公司质量管理体系政策或国家法规,危机产品安全及产品形象,导致或可能导致产品质量受到某种程度的影响,以致产品整批报废或成品收回等后果。4.3.2中等偏差:导致或可能导致产品质量受到某种程度的影响,造成返工、重新包装等后果。严重违反GMP及操作规程事件。4.3.3微小偏差:不会影响产品质量(如生产记录数据填写不及时、不准确、数据修改方式错误等),或临时性调整。4.4偏差的种类(以下仅为举例,包含但不仅限于以下内容):4.4.1投料错误:投放错误的原辅料;投料量错误;使用没有经质量管理部门批准放行的物料。4.4.2检验结果超标:物料、中间品、待包装品、成品的检验结果超过标准。4.4.3生产过程缺陷:关键控制项目检查超出标准要求;工艺条件、参数发生偏离。4.4.4混淆:两种不同的产品、同种不同批号的产品,或同种同批而用不同的包材的产品混在一起。4.4.5异物(有形):在物料、成品或生产包装过程中发现的异物。4.4.6潜在的污染:如不能正确清除,可能导致产品污染。4.4.7过期的物料及设备:使用的物料、中间品、待包装品超过规程规定的贮存期限;使用了超出校验期的设备。4.4.8物料、产品贮存异常:物料、产品未按规定的贮存条件及包装要求保存。4.4.9设备故障及过程中断:因设备故障导致产品质量缺陷或潜在...

1、当您付费下载文档后,您只拥有了使用权限,并不意味着购买了版权,文档只能用于自身使用,不得用于其他商业用途(如 [转卖]进行直接盈利或[编辑后售卖]进行间接盈利)。
2、本站所有内容均由合作方或网友上传,本站不对文档的完整性、权威性及其观点立场正确性做任何保证或承诺!文档内容仅供研究参考,付费前请自行鉴别。
3、如文档内容存在违规,或者侵犯商业秘密、侵犯著作权等,请点击“违规举报”。

碎片内容

偏差处理管理制度

您可能关注的文档

确认删除?
VIP
微信客服
  • 扫码咨询
会员Q群
  • 会员专属群点击这里加入QQ群
客服邮箱
回到顶部