电脑桌面
添加小米粒文库到电脑桌面
安装后可以在桌面快捷访问

河北省迁安市第二中学高中历史学业水平测试复习提纲 专题二 列强侵略与中国人民的反抗 新人教版必修1VIP免费

河北省迁安市第二中学高中历史学业水平测试复习提纲 专题二 列强侵略与中国人民的反抗 新人教版必修1_第1页
1/3
河北省迁安市第二中学高中历史学业水平测试复习提纲 专题二 列强侵略与中国人民的反抗 新人教版必修1_第2页
2/3
河北省迁安市第二中学高中历史学业水平测试复习提纲 专题二 列强侵略与中国人民的反抗 新人教版必修1_第3页
3/3
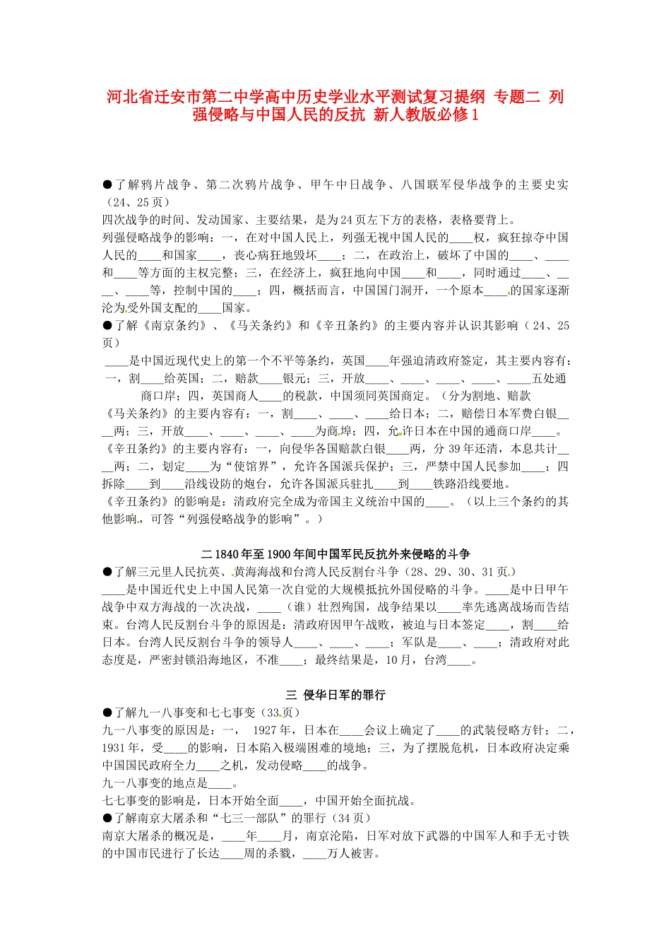
河北省迁安市第二中学高中历史学业水平测试复习提纲专题二列强侵略与中国人民的反抗新人教版必修1●了解鸦片战争、第二次鸦片战争、甲午中日战争、八国联军侵华战争的主要史实(24、25页)四次战争的时间、发动国家、主要结果,是为24页左下方的表格,表格要背上。列强侵略战争的影响:一,在对中国人民上,列强无视中国人民的__权,疯狂掠夺中国人民的__和国家__,丧心病狂地毁坏__;二,在政治上,破坏了中国的__、__和__等方面的主权完整;三,在经济上,疯狂地向中国__和__,同时通过__、__、__等,控制中国的__;四,概括而言,中国国门洞开,一个原本__的国家逐渐沦为受外国支配的__国家。●了解《南京条约》、《马关条约》和《辛丑条约》的主要内容并认识其影响(24、25页)__是中国近现代史上的第一个不平等条约,英国__年强迫清政府签定,其主要内容有:一,割__给英国;二,赔款__银元;三,开放__、__、__、__、__五处通商口岸;四,英国商人__的税款,中国须同英国商定。(分为割地、赔款《马关条约》的主要内容有:一,割__、__、__给日本;二,赔偿日本军费白银__两;三,开放__、__、__、__为商埠;四,允许日本在中国的通商口岸__。《辛丑条约》的主要内容有:一,向侵华各国赔款白银__两,分39年还清,本息共计__两;二,划定__为“使馆界”,允许各国派兵保护;三,严禁中国人民参加__;四拆除__到__沿线设防的炮台,允许各国派兵驻扎__到__铁路沿线要地。《辛丑条约》的影响是:清政府完全成为帝国主义统治中国的__。(以上三个条约的其他影响,可答“列强侵略战争的影响”。)二1840年至1900年间中国军民反抗外来侵略的斗争●了解三元里人民抗英、黄海海战和台湾人民反割台斗争(28、29、30、31页)__是中国近代史上中国人民第一次自觉的大规模抵抗外国侵略的斗争。__是中日甲午战争中双方海战的一次决战,__(谁)壮烈殉国,战争结果以__率先逃离战场而告结束。台湾人民反割台斗争的原因是:清政府因甲午战败,被迫与日本签定__,割__给日本。台湾人民反割台斗争的领导人__、__、__;军队是__、__;清政府对此态度是,严密封锁沿海地区,不准__;最终结果是,10月,台湾__。三侵华日军的罪行●了解九一八事变和七七事变(33页)九一八事变的原因是:一,1927年,日本在__会议上确定了__的武装侵略方针;二,1931年,受__的影响,日本陷入极端困难的境地;三,为了摆脱危机,日本政府决定乘中国国民政府全力__之机,发动侵略__的战争。九一八事变的地点是__。七七事变的影响是,日本开始全面__,中国开始全面抗战。●了解南京大屠杀和“七三一部队”的罪行(34页)南京大屠杀的概况是,__年__月,南京沦陷,日军对放下武器的中国军人和手无寸铁的中国市民进行了长达__周的杀戮,__万人被害。“七三一部队”的罪行是,在中国土地上研制__和__武器,惨无人道地用__进行试验,并在20个省实施__战和__战。四全民族的抗日战争●了解凇沪会战、太原会战中的平型关战役、徐州会战中台儿庄战役和百团大战的抗战史实(36、37、38页)凇沪会战的时间是__年,在__(地点)激战3个月,意义是打破了日本__个月灭亡中国的计划。太原会战中的平型关战役的参战部队是__,意义是歼灭敌人千余人,取得了抗战以来的__。徐州会战中台儿庄战役的时间是__年春,指挥者是国民政府第五战区司令长官__,意义是消灭日军1万余人,取得了抗战以来的__。百团大战的时间是__年,指挥者是__。参战部队是__,地点在__,结果是歼敌4万多人,沉重打击了日军的侵略气焰(即取得了胜利)(抗战期间,抗日根据地军民粉碎了日军的一次又一次的“扫荡”、“蚕食”和“清乡”)。●了解敌后抗日根据地建立的意义(38页)洛川会议的内容是,制定了动员__,争取抗战胜利的__抗战路线。随后建立的敌后抗日根据地的意义是把敌人的后方变成抗日的__。陕甘宁边区的地位是成为全国抗日根据地的__和__。●理解抗日民族统...

1、当您付费下载文档后,您只拥有了使用权限,并不意味着购买了版权,文档只能用于自身使用,不得用于其他商业用途(如 [转卖]进行直接盈利或[编辑后售卖]进行间接盈利)。
2、本站所有内容均由合作方或网友上传,本站不对文档的完整性、权威性及其观点立场正确性做任何保证或承诺!文档内容仅供研究参考,付费前请自行鉴别。
3、如文档内容存在违规,或者侵犯商业秘密、侵犯著作权等,请点击“违规举报”。

碎片内容

河北省迁安市第二中学高中历史学业水平测试复习提纲 专题二 列强侵略与中国人民的反抗 新人教版必修1

慧源书店+ 关注
实名认证
内容提供者

从事历史教学,热爱教育,高度负责。

确认删除?
VIP
微信客服
  • 扫码咨询
会员Q群
  • 会员专属群点击这里加入QQ群
客服邮箱
回到顶部