电脑桌面
添加小米粒文库到电脑桌面
安装后可以在桌面快捷访问

企业日常管理标准化手册汇编VIP免费

企业日常管理标准化手册汇编_第1页
1/16
企业日常管理标准化手册汇编_第2页
2/16
企业日常管理标准化手册汇编_第3页
3/16
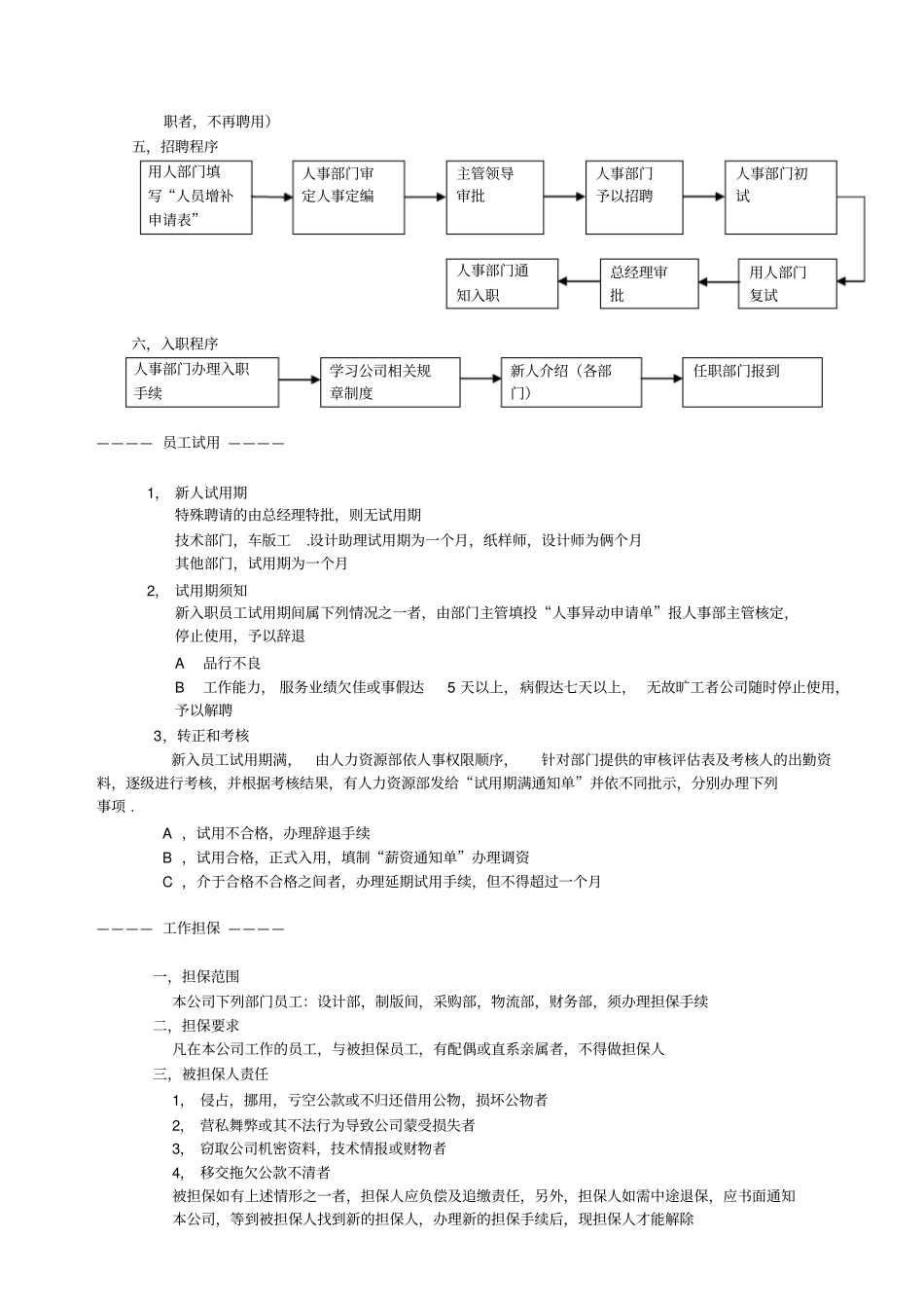
企业日常管理标准化手册————序言————欢迎您加入四川彩雪服饰有限公司本公司是一家专业从事服饰设计、开发、生产、销售为一体的有限责任公司.现公司旗下拥有“彩雪”“艾蕾莎”“谷希儿”三大品牌.产品广销于全国近二十个省和自治区.本公司之所以能在激烈的市场竞争中不断发展,具有良好的企业形象和赢得很高的社会声誉,除了正确的经营方针外,全依赖一个集中了优秀人才的光荣集体.今天您成为其中一员,希望能与公司建立起友好的合作关系,与公司共同努力,创造美好的明天.在这里公司将赋予您广阔的事业发展天地,您可以充分发挥自己的聪明才智,也可以勤奋工作和接受公司培训,从普通员工,管理员,成长成为一名优秀的专业人才和管理人才.希望您在投入工作之前,认真仔细地阅读本手册.上面清楚列明了公司的各项政策和人事管理制度,这是达成公司与员工开始良好合作的基本途径.本公司根据国家政策及企业发展过程,保留对本手册之修改权利,并授权人力资源部门接受员工的查询,本手册修改和解释权属于公司的最高权力机构.————共同的事业————彩雪公司以“创建知名品牌,美化人类生活,满足市场需要”为永恒的追求,针对国内市场需要开发生产的“彩雪”,“艾蕾莎”品牌系列羽绒服服饰是公司最基本的核心资源,具有高度责任意识,创新精神,敬业精神,团队精神讲究效率的员工是公司最大的财富,建立以顾客利益为导向的人性关怀目标,坚持诚实,守信,理解,平等和尊重的原则,与客户建立真诚合作的伙伴关系,共同发展,实现双赢,是公司的核心价值观.面对全球经济一体化,激烈竞争的环境和日益复杂多变的市场需求,彩雪公司以卓越的品质,一流的产品,真诚的服务,积极迎接挑战,聚集现代最优秀的人才和文化,建立最科学的管理体系,汲取最先进的工艺技术,不断完善自我,超越自我,持续进步,再创辉煌!————企业精神————团结创新高效学习团结建立一支相互理解,精诚合作的团队创新不断开启思维,超越自我,与时代同步高效节约时间就是降低成本,就是节约资源,就是创造财富学习吐故纳新,汲取精华,提升价值,创造未来————公司信条————以人为本,共同追求以客为先,共创未来以人为本,共同追求在企业内部,建立一个以人本管理为基础的良好机制,在员工实现个人价值最大化的追求中,实现企业利益最大的化的追求.以客为先,共创未来在企业外部,时刻以满足客户的需求为出发点,寻求与客户的共同繁荣,共同发展,在不断满足客户需求的过程中创造企业辉煌的未来.————质量方针————卓越的品质.一流的产品真诚的服务卓越的品质我们以国际标准控制产品的质量一流的产品我们以市场消费趋势提供超值的产品真诚的服务我们以真心,热诚的服务换取客户的满意————质量目标————1,准确无误的交货,完善的售后服务,细致的用户培训,真诚热情的订贷与退货2,三天内解决客户投诉问题3,产品出厂检测,出库检测合格率达97%以上————公司管理原则————公司各部门和全体员工在工作中都应遵循如下管理原则一,统一领导,层级管理的原则公司各部门均服从公司最高决策层的领导,统一执行决策层的各项决策,各级员工在工作中必须接受直属上司的管理,服从直属上级的命令,各级管理人员只对直接下属拥有指挥权.二,有章必循,违规必究的原则每位员工均需严格遵守公司的各项规章制度,如有违反,公司必须根据有关规定追究其责任或给予处罚三,目标管理,考评奖罚原则各级部门,每位员工均需以完成自己的工作目标为基本的工作准则,以工作态度和绩效考评结果为奖罚主要依据.四,择优任用,竞争上岗的原则在建立合理的激励机制和科学客观的考评体系的保障下,根据每位员工的德,能,勤,绩选拔相对优秀的人才,对考评结果处于末位的实行淘汰,以竞争上岗为选拔管理人员的基本原则.五,时效第一,满负荷工作原则公司部门设置以精简为原则,人员岗位设置以饱和工作为原则,各项工作必须在规定的时间内完成,讲究时效.六,以人为本,全员参与的原则公司坚持以人为本,承认人的价值,承认人的差异,承认人的追求,努力创造全员参与地环境,实现人的价值,开发人...

1、当您付费下载文档后,您只拥有了使用权限,并不意味着购买了版权,文档只能用于自身使用,不得用于其他商业用途(如 [转卖]进行直接盈利或[编辑后售卖]进行间接盈利)。
2、本站所有内容均由合作方或网友上传,本站不对文档的完整性、权威性及其观点立场正确性做任何保证或承诺!文档内容仅供研究参考,付费前请自行鉴别。
3、如文档内容存在违规,或者侵犯商业秘密、侵犯著作权等,请点击“违规举报”。

碎片内容

企业日常管理标准化手册汇编

确认删除?
VIP
微信客服
  • 扫码咨询
会员Q群
  • 会员专属群点击这里加入QQ群
客服邮箱
回到顶部