电脑桌面
添加小米粒文库到电脑桌面
安装后可以在桌面快捷访问

企业选址分析报告VIP免费

企业选址分析报告_第1页
1/25
企业选址分析报告_第2页
2/25
企业选址分析报告_第3页
3/25
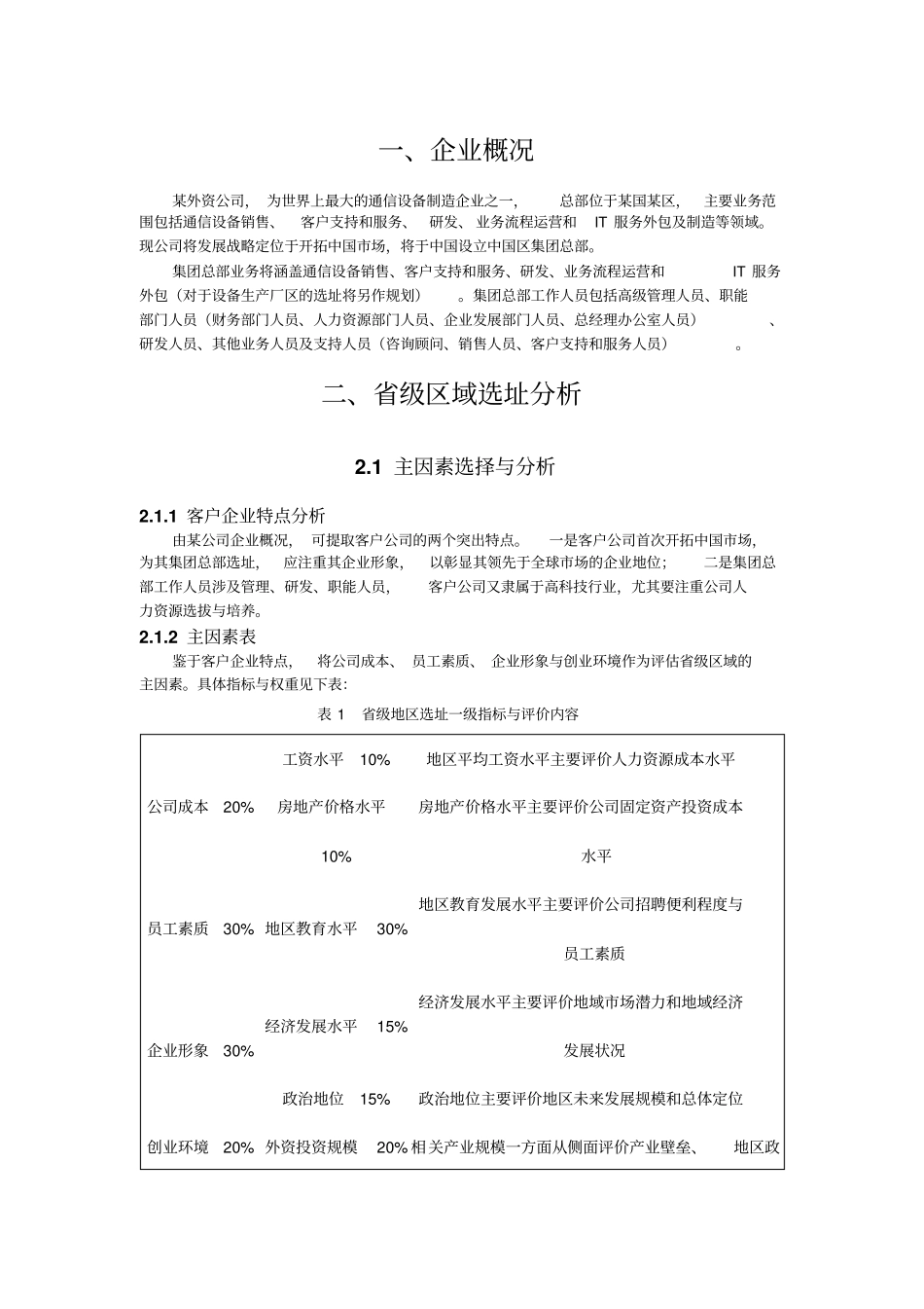
某外资公司中国区集团总部选址分析报告一、企业概况某外资公司,为世界上最大的通信设备制造企业之一,总部位于某国某区,主要业务范围包括通信设备销售、客户支持和服务、研发、业务流程运营和IT服务外包及制造等领域。现公司将发展战略定位于开拓中国市场,将于中国设立中国区集团总部。集团总部业务将涵盖通信设备销售、客户支持和服务、研发、业务流程运营和IT服务外包(对于设备生产厂区的选址将另作规划)。集团总部工作人员包括高级管理人员、职能部门人员(财务部门人员、人力资源部门人员、企业发展部门人员、总经理办公室人员)、研发人员、其他业务人员及支持人员(咨询顾问、销售人员、客户支持和服务人员)。二、省级区域选址分析2.1主因素选择与分析2.1.1客户企业特点分析由某公司企业概况,可提取客户公司的两个突出特点。一是客户公司首次开拓中国市场,为其集团总部选址,应注重其企业形象,以彰显其领先于全球市场的企业地位;二是集团总部工作人员涉及管理、研发、职能人员,客户公司又隶属于高科技行业,尤其要注重公司人力资源选拔与培养。2.1.2主因素表鉴于客户企业特点,将公司成本、员工素质、企业形象与创业环境作为评估省级区域的主因素。具体指标与权重见下表:表1省级地区选址一级指标与评价内容公司成本20%工资水平10%地区平均工资水平主要评价人力资源成本水平房地产价格水平10%房地产价格水平主要评价公司固定资产投资成本水平员工素质30%地区教育水平30%地区教育发展水平主要评价公司招聘便利程度与员工素质企业形象30%经济发展水平15%经济发展水平主要评价地域市场潜力和地域经济发展状况政治地位15%政治地位主要评价地区未来发展规模和总体定位创业环境20%外资投资规模20%相关产业规模一方面从侧面评价产业壁垒、地区政策,另一方面评价产业发展环境2.2省级区域选择对象分析中国省级行政单位共有32个,包括23个省,4个直辖市,5个自治区,2个特别行政区。选择对象不包括2个特别行政区和台湾省,则总共包括29个备选地区。为评价统计数据便利,先对29个备选地区做初步筛选。根据29个地区通信设备制造行业总产值来衡量产业发展规模,将前6名作为选择对象。表22009年1-9月电子与通信设备制造行业总产值地区总产值(亿元)广东7617.48江苏4186.79山东1295.06北京1268.78上海1168.09天津1022.22浙江672.39福建636四川571.46辽宁331.74湖北229.06江西141.6河北122.65陕西118.77安徽115.83河南91.62湖南87.63内蒙古77.66山西61.76重庆54.28广西50.28吉林39.93贵州27.64甘肃10.41黑龙江7.79新疆7.07云南4.41海南4.03青海0.72西藏0宁夏0由结果可以看出,广东、江苏、山东、北京、上海、天津排在前六位,其余地区发展规模相对较小,因此在后面的评估过程中,仅对这六个地区打分评价。为保持公平,并考虑企业选址一般处于经济较为发达地区。评估中直辖市地区直接应用其统计数据,而省份地区选择其省会或经济特区统计数据。最终分别比较深圳、南京、济南、北京、上海、天津六个地区。2.3评价标准评价标准采用打分制,六个地区按照标准排名,第一名评为6分,第二名评为5分,依此类推。如果存在并列排名,则将所有并列排名对应分数相加,再除以并列地区数量。表3指标评分规则公司成本工资水平地区平均工资作为二级指标,按照工资额由低到高按排名依次评为6分至1分房地产价格水平地区办公楼商品房销售价格作为二级指标,按照价格由低到高按排名依次评为6分至1分员工素质地区教育水平各地区高等学校数量作为二级指标,按照高等学校数量由多到少按排名依次评为6分至1分企业形象经济发展水平个地区生产总值(GDP)作为二级指标,按照各地区生产总值均值从大到小按排名依次评为6分至1分政治地位地区政治地位依次按照首都、直辖市、省会、经济特区依次评为6分至1分,相同排名地区求分数均值。创业环境外资投资规模地区实际利用外资金额作为二级指标,按照各地区利用外资均值从大到小按排名依次评为6分至1分2.4评估结果及结果分析下面各表为各评价指标数据表,其中各地区在岗职工平均工资及各地区高等学校数量按照2007年数据排名,各地区生产总值和各地区实际利用外资...

1、当您付费下载文档后,您只拥有了使用权限,并不意味着购买了版权,文档只能用于自身使用,不得用于其他商业用途(如 [转卖]进行直接盈利或[编辑后售卖]进行间接盈利)。
2、本站所有内容均由合作方或网友上传,本站不对文档的完整性、权威性及其观点立场正确性做任何保证或承诺!文档内容仅供研究参考,付费前请自行鉴别。
3、如文档内容存在违规,或者侵犯商业秘密、侵犯著作权等,请点击“违规举报”。

碎片内容

企业选址分析报告

您可能关注的文档

确认删除?
VIP
微信客服
  • 扫码咨询
会员Q群
  • 会员专属群点击这里加入QQ群
客服邮箱
回到顶部