电脑桌面
添加小米粒文库到电脑桌面
安装后可以在桌面快捷访问

综合通信应用网建设方案VIP免费

综合通信应用网建设方案_第1页
1/20
综合通信应用网建设方案_第2页
2/20
综合通信应用网建设方案_第3页
3/20
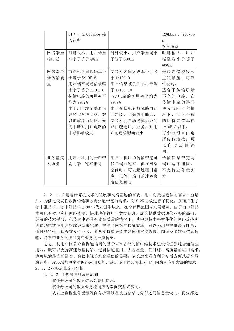
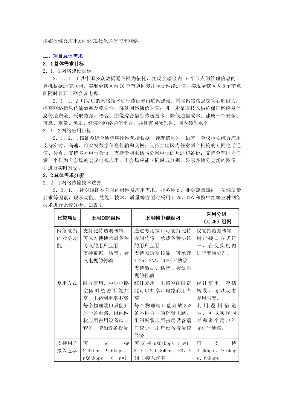
某证券公司综合通信应用网建设方案建议书[目录]一、项目背景1.1机构情况1.2网络及应用现状1.3项目建设的必要性二、项目总体需求2.1项目总体需求目标2.2项目总体需求分析三、总体设计方案3.1网络结构3.2网络应用功能3.3网络及信息安全四、建设规模4.1通信线路部分组网方案附件一中国国家金融数据通信网简介附件二网络设备及会议电视设备配置一、项目背景1.1机构情况到目前为止某证券公司所属机构包括深圳总部、3个西宁分部(1个总部2个营业部)、武汉分部、上海分部、北京分部、南京分部、镇江分部、无锡分部,共10个节点。1.2网络及应用现状到目前为止,该证券公司仍未建成连接总部及各个分支机构的内联网,少量的管理信息是通过PSTN拨号的方式实现传输。1.3项目建设的必要性1.3.1建设与业务发展需要相适应的综合通信应用网目前该证券总部与各个分支机构之间是通过拨号的方式互连,接入速率低,网络传输效率较低,网络稳定性较差,已不能满足业务及应用快速发展的需求。在数据信息(管理信息、交易信息)大量增加的同时,越来越多的传真、话音及会议电视系统应用需求也应运而生,采用信息吞吐量大、传输效率高、支持数据、语音、图像等多媒体信息传输的先进的网络技术,更新升级、优化改造现有网络以满足业务迅速发展的要求,已是势在必行。1.3.2建设与技术发展水平相适应的现代化综合通信应用网随着计算机和通信技术的融合和快速发展,网络及应用技术日新月异,正在向应用多样化、综合化方向发展,这将更有利于经济合理、多功能地利用网络资源。该证券内联网的建设有必要跟上新技术的步伐,高起点地建设具备数据、语音(传真)、和会议电视等多媒体综合应用功能的现代化通信应用网络。二、项目总体需求2.1总体需求目标2.1.1网络建设目标2.1.1.1以中国公众数据通信网为依托,实现全辖区内10个节点间管理信息的计算机数据通信联网;实现全辖区内10个节点间专用电话网络通信;实现全辖区内8个节点间随时召开专网会议电视。2.1.1.2用先进的网络技术进行该证券内联网建设。增强网络信息交换吞吐能力;提高网络信息传输效率及稳定性;降低网络通信时延;进一步采取技术措施保证网络及信息传送安全;采取数据、语音、图像综合信息传送技术,降低通信成本;建成一个安全、可靠、宽带、优质、经济的网络通信平台,并具有国际先进、国内领先水平。2.1.2网络应用目标2.1.2.1该证券综合通信应用网包括数据(管理信息)、语音、会议电视综合应用。支持实时、高速、可突发数据信息传输和交换;支持全辖区内任意两个机构的专网电话通信、传真,支持多方电话会议,支持专网电话与公网电话的互通和备份;支持全辖区内任意一个作为主会场的会议电视应用,主会场应能(同时或分别)显示各地分会场的图像,并进行实时对话。2.2总体需求分析2.2.1网络传输技术选择2.2.1.1针对该证券公司的组网及应用需求,业务种类,业务流量流向,传输质量要求等因素,现从功能、性能、技术、质量等方面对采用X.25、DDN和帧中继等三种网络技术进行比较分析。如表1。比较项目采用DDN组网采用帧中继组网采用分组(X.25)组网网络支持的业务功能支持比特透明传输,可以方便地承载各种协议的用户应用支持数据、话音、会议电视的传输通过专用接口可支持比特透明传输,承载各种协议的用户应用支持帧透明传输,可承载X.25、SNA、TCP/IP协议支持数据、话音、会议电视的传输仅支持数据传输用户接口方式统一,在交换机内进行变换处理。复用方式时分复用,中继电路空闲时资源不能共享,电路利用率不高每个物理端口只能开放一条电路,组织网状应用占用设备端口较多,增加设备投资统计复用,电路空闲时资源可以共享,电路利用率高每个物理端口能开放252条不同方向的逻辑电路,组织网状应用占用设备端口较少,用户设备投资较经济统计复用,存储转发,可以动态复用带宽。利用逻辑信道号,可以实现同时和多个用户终端进行通信。支持用户接入速率可支持2.4kbps、9.6kbps、nX64kbps(n=1-可支持nX64kbps(n=1-31)、2.048Mbps、E3、STM-1接入速率可支持2.4kbps、9.6kbps、64kbps31)、2.048Mbps接入速率128kbps...

1、当您付费下载文档后,您只拥有了使用权限,并不意味着购买了版权,文档只能用于自身使用,不得用于其他商业用途(如 [转卖]进行直接盈利或[编辑后售卖]进行间接盈利)。
2、本站所有内容均由合作方或网友上传,本站不对文档的完整性、权威性及其观点立场正确性做任何保证或承诺!文档内容仅供研究参考,付费前请自行鉴别。
3、如文档内容存在违规,或者侵犯商业秘密、侵犯著作权等,请点击“违规举报”。

碎片内容

综合通信应用网建设方案

海纳百川+ 关注
实名认证
内容提供者

热爱教学事业,对互联网知识分享很感兴趣

确认删除?
VIP
微信客服
  • 扫码咨询
会员Q群
  • 会员专属群点击这里加入QQ群
客服邮箱
回到顶部