电脑桌面
添加小米粒文库到电脑桌面
安装后可以在桌面快捷访问

移动模架施工安全专项方案_secretVIP免费

移动模架施工安全专项方案_secret_第1页
1/18
移动模架施工安全专项方案_secret_第2页
2/18
移动模架施工安全专项方案_secret_第3页
3/18
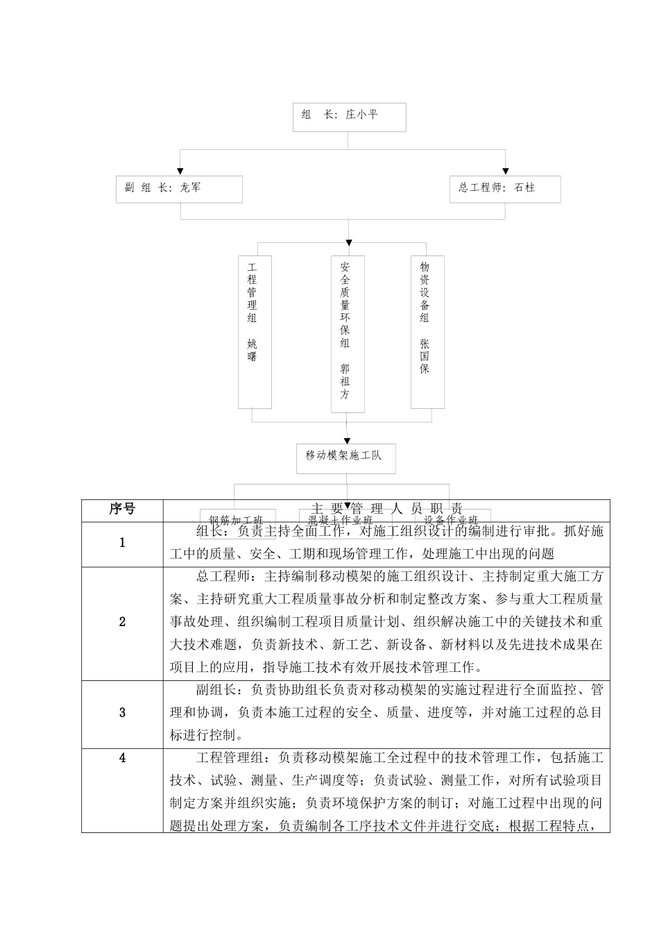
移动模架安全施工方案移动模架箱梁施工是本工区施工中安全控制的难点之一,切实做好各项安全工作,是现场施工中的重点。由于施工属高空作业,受天气、环境影响较大,作业人员施工过程中必须切实做好安全防护工作,进场前必须经专业培训,达到要求后方能进场作业。在作业过程中要注重提高本作业项目人员的安全防护意识,切实贯彻落实“安全第一,预防为主”的方针。为有效防止和消灭施工作业过程中存在的安全隐患,制订本安全施工方案。一、编制依据1、铁路工程施工安全技术规程;2、指挥部以及工区的各项安全管理规定;3、国家及地方有关安全生产、文明施工的规定或规则;4、招、投标文件,项目总体施工组织设计。5、《厦深汕惠施图(桥)-桥参-5、6》(2009年2月)6、《榕江特大桥桥型整体布置图》7、《铁路桥涵施工规范》(TB10203—2002)二、编制目的和适用范围1、为了保障榕江特大桥施工的顺利进行,确保机械的安全使用和从业人员在施工过程中的安全,最大限度地控制危险源,尽可能地减少事故造成的人员伤亡和财产损失,认真落实“安全第一、预防为主”的安全生产方针,特制定本安全施工方案。2、本安全施工方案是作为榕江特大桥安全施工作业的行动指南,以安全管理程序化为手段,注重现浇支架作业的过程控制,避免或减少施工过程中的人员伤亡、机械损坏和财产损失。3、本安全施工方案是通过对移动模架施工过程中潜在的重大危险源进行辨识和对各项施工过程中经常出现的事故进行分析的基础上编制的。4、移动模架施工以安全、合理、进度快为原则,这是难度较高的多重要求,在现场作业过程中必须予以统筹考虑,认真贯彻落实。在这些原则中,如安全与他项要求有矛盾时,必须服从于安全。5、本方案适用于本工区移动模架施工的过程控制。三、工程概况1、工程地点及规模厦深铁路(广东段)为新建设计时速250Km/h客运专线,XSGZQ-5标段榕江特大桥里程桩号:DK216+266.260~DK223+640.181,桥梁全长7373.921m,其中2#~9#墩、12#~67#墩、74#~76#墩、80#~196#墩和199#~206#墩共187孔简支箱梁,其中12#~67#墩和80#~196#墩共171跨采用移动模架现浇施工;2#~9#墩、74#~76#墩和199#~206#墩共16跨采用落地支架现浇施工。榕江特大桥简支梁部分设计结构形式为钻孔桩基础、圆端形空心墩柱(墩高15.5~39.5m)、有碴轨道后张法预应力混凝土双线简支箱梁(正线线间距4.6m)。32m跨简支箱梁173片,其中有声障直线梁12片,无声障直线梁25片,有声障曲线梁17片,无声障曲线梁119片。24m跨简支箱梁14片,其中无声障直线梁2片,有声障曲线梁1片,无声障曲线梁11片。箱梁截面类型为单箱单室简支箱梁,梁端顶板、腹板局部向内侧加厚,底板分别向内、外侧加厚。桥梁宽12.2m,桥梁建筑总宽12.48m。32m的简支箱梁长为32.6m,计算跨度为31.1m,跨中部分梁高2.89m,支点部分梁高3.09m,横桥向支座中心距4.7m。24m的简支箱梁长为24.6m,计算跨度为23.5m,跨中部分梁高2.89m,支点部分梁高3.09m,横桥向支座中心距4.7m。梁体线形控制:32m梁静活载挠度7.87mm,为梁长的1/3952;24m梁静活载挠度2.5mm,为梁长的1/9240;反拱度见表2。表2箱梁计算结果汇总表项目梁别扣除自重影响后预应力产生的上拱度(mm)理论计算跨中反拱度(mm)理论计算残余徐变拱度值(mm)32m有声障直线12.18.26.732m无声障直线12.68.67.332m无声障曲线12.68.77.224m无声障直线4.253.02.824m无声障曲线4.102.852.64梁体混凝土采用强度等级为C50的混凝土。封锚采用强度等级为C50的无收缩性混凝土,挡碴墙、遮板、电缆槽竖墙及盖板混凝土强度等级为C40。32m梁体设计重量813.5t,24m梁体设计重量664.3t。2、合同工期移动模架简支箱梁施工总体工期为2009年6月10日至2010年9月30日。四、施工组织机构及主要人员管理职责为确保工期、质量和施工安全,中铁十三局厦深项目部二工区成立了移动模架制梁安全领导小组,并配专职制梁作业队独立施工,由各工区统一管理和协调。二工区安全管理组织机构组长:庄小平副组长:龙军总工程师:石柱工程管理组姚曙安全质量环保组郭祖方物资设备组张国保移动模架施工队钢筋加工班混凝土作业班设备作业班序号主要...

1、当您付费下载文档后,您只拥有了使用权限,并不意味着购买了版权,文档只能用于自身使用,不得用于其他商业用途(如 [转卖]进行直接盈利或[编辑后售卖]进行间接盈利)。
2、本站所有内容均由合作方或网友上传,本站不对文档的完整性、权威性及其观点立场正确性做任何保证或承诺!文档内容仅供研究参考,付费前请自行鉴别。
3、如文档内容存在违规,或者侵犯商业秘密、侵犯著作权等,请点击“违规举报”。

碎片内容

移动模架施工安全专项方案_secret

您可能关注的文档

确认删除?
VIP
微信客服
  • 扫码咨询
会员Q群
  • 会员专属群点击这里加入QQ群
客服邮箱
回到顶部