电脑桌面
添加小米粒文库到电脑桌面
安装后可以在桌面快捷访问

浙江省XXXX年1月高等教育自学考试计算机通信接口技术试题VIP免费

浙江省XXXX年1月高等教育自学考试计算机通信接口技术试题_第1页
1/10
浙江省XXXX年1月高等教育自学考试计算机通信接口技术试题_第2页
2/10
浙江省XXXX年1月高等教育自学考试计算机通信接口技术试题_第3页
3/10
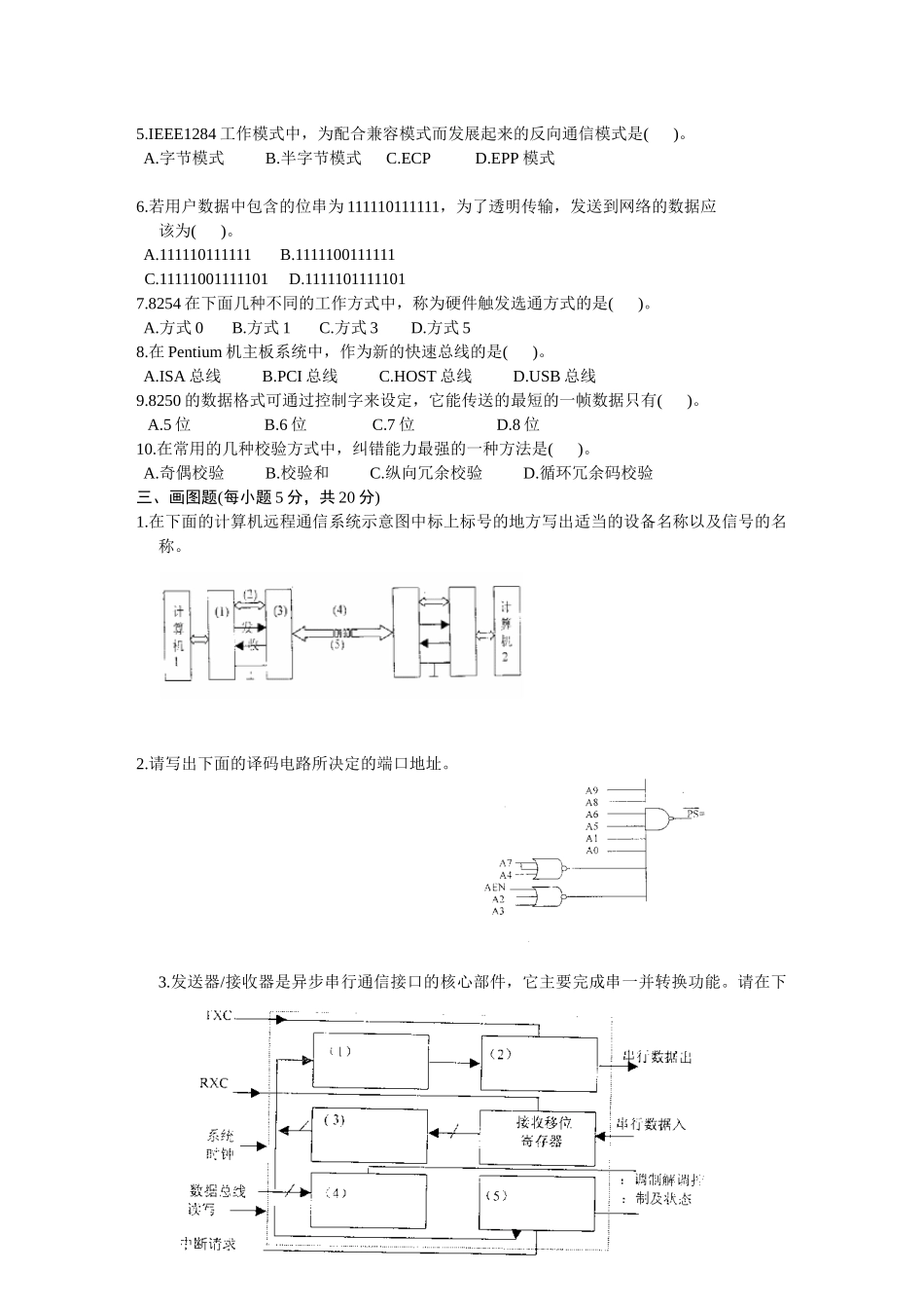
做试题,没答案?上自考365,网校名师为你详细解答!浙江省2002年1月高等教育自学考试计算机通信接口技术试题课程代码:02369一、填空题(每空1分,共15分)1.I/O端口可以有三种类型,即______类型、输入状态信号型和输出控制信号型。2.PC/XT8位机每个读总线周期由______微处理器时钟构成,在T1周期ALE下降沿时刻地址总线A0-A9有效。3.一般CPU或计算机设计中I/O端口地址的处理方法称I/O端口的编址方法,有存储器映象I/O方式和______方式。4.IBMPC/XT主机板上的一部分存储器是随机读写存储器RAM,第二部分是ROM,它内部固化了检测启动程序和基本硬件驱动程序与______。5.PC/XT机/I/O端口写总线周期时序中,DB线上的有效数据是CPU执行OUT指令输出到总线的数据,它从______周期保持到T4周期。6.并行通信数据传送的距离一般情况下小于______,而串行数据传送的距离可由十几米到几公里。7.同步通信规程归结起来可分为两大类:面向字符的同步通信规程和_____的同步通信规程。8.MC146818内部有______字节的CMOSRAM单元用来存放实时时钟和系统配置信息。9.在GPIB系统中,数据有效信号DAV的发送器件可以采用集电极开路器件,也可以采用___。10.一般MODEM都可以有两种工作模式:命令模式和______。11.82C55工作方式1是______工作方式。12.8253/8254内部三个独立的计数器分配为:通道0作为系统日历,通道1作为PC机______,通道2作为扬声器发音。13.在中断响应过程中,只要遇到软件中断指令,总是到______中去取中断服务子程序的入口地址。14.8254工作方式4是______方式。15.IEEE1284定义的五种工作模式中,主要应用于高速、图象打印的模式是______模式。二、单项选择题(在每小题的四个备选答案中,选出一个正确答案,并将正确答案的序号填在题干的括号内。每小题1分,共10分)1.在16位I/O读写周期的标准时序中,“数据有效”出现在()。A.T1周期B.T2周期C.T3周期D.延时周期2.PC机的I/O端口地址分配表中,串行口1的地址是()。A.1F0H-1F8HB.278H-27FHC.2F8H-2FFHD.3F8H-3FFH3.PC机可屏蔽硬件中断结构由两片8259A中断控制器串级构成,允许连接15个硬件中断源,其中中断级别最高的是()。A.IRQ0计时器B.1RQ1键盘C.IRQ3串口2D.IRQ7并口14.在IBMPC/XT机的系统总线接口电路中,8088的数据/地址总线AD0-AD7是分时复用的。用作数据I/O的器件是()。A.74LS138B.74LS373C.74LS245D.74LS3745.IEEE1284工作模式中,为配合兼容模式而发展起来的反向通信模式是()。A.字节模式B.半字节模式C.ECPD.EPP模式6.若用户数据中包含的位串为111110111111,为了透明传输,发送到网络的数据应该为()。A.111110111111B.1111100111111C.11111001111101D.11111011111017.8254在下面几种不同的工作方式中,称为硬件触发选通方式的是()。A.方式0B.方式1C.方式3D.方式58.在Pentium机主板系统中,作为新的快速总线的是()。A.ISA总线B.PCI总线C.HOST总线D.USB总线9.8250的数据格式可通过控制字来设定,它能传送的最短的一帧数据只有()。A.5位B.6位C.7位D.8位10.在常用的几种校验方式中,纠错能力最强的一种方法是()。A.奇偶校验B.校验和C.纵向冗余校验D.循环冗余码校验三、画图题(每小题5分,共20分)1.在下面的计算机远程通信系统示意图中标上标号的地方写出适当的设备名称以及信号的名称。2.请写出下面的译码电路所决定的端口地址。3.发送器/接收器是异步串行通信接口的核心部件,它主要完成串一并转换功能。请在下面的发送器/接收器典型框图中填上合适的部件名称。4.请给下面的电路标上合适的信号和连接线,使之成为单握手输出并行口。四、简答题、编程题(每题5分,共20分)1.简述组建一个GPIB自动测试系统需要完成的步骤和工作。2.简述MC146818电路在微机应用系统中的各种用途。3.下面是一段82C55在PC机中用来读取键值,并将从PA口读取键值的ASCII码存在AL中的程序。为了读取键值需要测试PC口的IBF位,以确定缓冲器是否“满”。如果为空则不断测试,直到等待键入一个键值才返回。请补充完整该段程序。(1)AL,PORTCTESTAL,(2)______(3)READ(4)AL,PORTA(5)READENDP4.在82C55控制8位数码管显示字符的程序中,由PB口作数码管位控制口,PA口...

1、当您付费下载文档后,您只拥有了使用权限,并不意味着购买了版权,文档只能用于自身使用,不得用于其他商业用途(如 [转卖]进行直接盈利或[编辑后售卖]进行间接盈利)。
2、本站所有内容均由合作方或网友上传,本站不对文档的完整性、权威性及其观点立场正确性做任何保证或承诺!文档内容仅供研究参考,付费前请自行鉴别。
3、如文档内容存在违规,或者侵犯商业秘密、侵犯著作权等,请点击“违规举报”。

碎片内容

浙江省XXXX年1月高等教育自学考试计算机通信接口技术试题

确认删除?
VIP
微信客服
  • 扫码咨询
会员Q群
  • 会员专属群点击这里加入QQ群
客服邮箱
回到顶部