电脑桌面
添加小米粒文库到电脑桌面
安装后可以在桌面快捷访问

服装专业人才培养现状与需求分析VIP免费

服装专业人才培养现状与需求分析_第1页
1/7
服装专业人才培养现状与需求分析_第2页
2/7
服装专业人才培养现状与需求分析_第3页
3/7
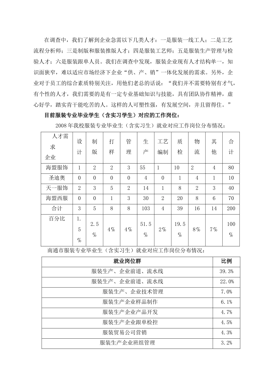
服装专业人才培养现状与需求分析 为进一步了解服装行业的发展现状、相关企业的用人需求,把握服装专业人才培养的方向,为今后一段时间专业教学的改革提供重要依据,结合服装专业课程改革发展要求,本人于 2008 年 7~8 月以及 10 月在南京参加省示范专业负责人课程改革培训期间,分别对南京、苏州、南通等地的相关企业进行了市场调研。现将调研情况报告如下:一、调研基本情况(一)调研的目的1.了解本省纺织服装行业的现状。2.了解当前服装企业发展和对中等职业学校人才的需求情况以及本专业毕业生的就业情况。3.分析现状,研究对策,为我校服装专业的课程设置、教学实践、课程改革等提供依据。(二)调研方法本次市场调研主要采用与企业负责人、部门一线主管访谈,问卷调查以及实地走访等形式。(三)调研对象南通及周边地区的代表性企业:南通三友服饰、南通海盟西服、南通天一服饰;江苏亨威实业集团有限公司、南京江苏舜天西服有限公司及江苏舜天服饰有限公司、海尔曼斯西服总厂,艾格、名邦等相关知名企业;凯露琳服装(苏州)有限公司、苏州我和云儿服饰设计有限公司、江苏景盟针织(苏州)有限公司。 (四)调研内容与企业界人士就本大类专业的内涵、能力结构、课程改革、人才成长途径、一线工作人员的素质、规格及现状进行了探讨。二、调研情况分析(一)江苏省纺织服装行业现状调查表明,江苏省是仅次于广东、浙江的全国第三大服装生产基地,是我国服装生产的主产区。随着我国市场经济体制的进一步完善,尤其是我国加入 WTO 后,市场竞争势头迅猛,由于面临全球化金融危机的影响,服装企业的发展面临了新的机遇和新的挑战。目前,服装企业的生产特点呈现两大趋势:一是从事单一型服装“来样来料加工”;二是从单一型来料加工逐渐向品牌开发转型,依托现有品牌形象,立足国内市场瞄准国际市场。服装企业的两大发展趋势,反映了企业不仅需要大批具有较高专业技能和专业知识的一线技术工人,而且越来越迫切地需求集设计、制版和精通服装 CAD 和 CAM 的复合型专业高级技术人才。(二)服装行业人才的现状及人才需求分析江苏省服装企业有几千家以上,南通的纺织服装企业占据了半壁江山。这些服装企业分两大类。一类为服装外贸公司(外贸加工),较大型的企业有江苏南通三友集团公司、江苏天一服饰有限公司、南通隆都制衣有限公司,较小型企业也有不少;另一类为时装内贸品牌企业(以设计、制作为主),较大型的企业有三明服饰...

1、当您付费下载文档后,您只拥有了使用权限,并不意味着购买了版权,文档只能用于自身使用,不得用于其他商业用途(如 [转卖]进行直接盈利或[编辑后售卖]进行间接盈利)。
2、本站所有内容均由合作方或网友上传,本站不对文档的完整性、权威性及其观点立场正确性做任何保证或承诺!文档内容仅供研究参考,付费前请自行鉴别。
3、如文档内容存在违规,或者侵犯商业秘密、侵犯著作权等,请点击“违规举报”。

碎片内容

服装专业人才培养现状与需求分析

确认删除?
VIP
微信客服
  • 扫码咨询
会员Q群
  • 会员专属群点击这里加入QQ群
客服邮箱
回到顶部