电脑桌面
添加小米粒文库到电脑桌面
安装后可以在桌面快捷访问

分数变化问题VIP免费

分数变化问题_第1页
1/7
分数变化问题_第2页
2/7
分数变化问题_第3页
3/7
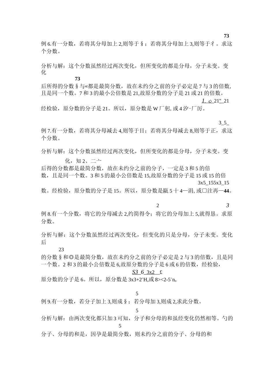
分数变化问题湖南沅江陈忠良曹学斌所谓分数变化问题,是指对一个分数的分子、分母进行加减变化,变化后的分数值不变,求原分数的题目;或对一个分数的分子、分母进行加减变化,变化后的新分数是已知的,求原分数的分子、分母同时加上或减去的数是多少之类的题目。这类问题不仅在小学数学教学中时有所见,而且在小学数学竞赛中也屡见不鲜。因此,对此类问题的解答很有必要作进一步的探讨。这类分数变化题的解答应注意运用三个规律和抓住三条关键解题线索。规律 1:一个分数的分子、分母若同时加上同一个数时,其分数的值增大,但原分数的分子、分母的差与变化后分子、分母的差相等。规律 2:—个分数的分子、分母若同时减去同一个数时,分数的值减小,但它们的分子、分母的差不变。规律 3:—个分数的分子加上(或减去)而分母减去(或加上)同一个数时,分数值增加(或减小),但它们的分子、分母的和不变。在实际问题中,分子、分母的增加或减少不一定相同。因此解题时,必须根据已知条件,抓住下列几个关键,寻找解题的线索。线索 1:若两次都只变化分子或分母,则必须抓住没有变化的分子或分母应该相等的这一关键,先求出它。若它们不相等,是因为化简的缘故,则需要求出它们的最小公倍数。线索 2:若一次变化分子,而另一次变化分母,而所加减的数是已知的,则必须抓住它的分子分母的和的倍数减去加上的数与加上减去的数应该相等的这一关键。若它们不相等,是因为变化的不同,只要根据这个不同就可以求出原来的分数。线索 3:若分数是已知的,而要求其分子、分母同时加上或同时减去的数时,就必须抓住其分子、分母的差是不变的这一关键。37例 1.有一分数,原为,若将它的分子、分母同时加上一个数后,则变为彳。分子、分母同时加上的数是多少?分析与解:因为分子、分母同时加上一个相同的数后,其分子、分母虽然发生了变化,但是它们的差是不变的。原分数的分子、分母之差是,而加上7同一个数后其差是。因为,=可见可是约去了它们的公约数 77x7_49而得到的。故未约分之前应为丙—祐,据此可求得原分数的分子、分母同时加上的数是:,或。32[例 2.有一分数,原为討,若将它的分子、分母同减一数后,则变为 12。分子、分母同时减去的数是多少?分析与解:因为分子、分母同减去一个相同的数后,其分子、分母虽已变化,但是它们的差是不变的。原分子、分母之差是(§7-32)55,而减去同一个数后其差丄是(111)11。因为,5 弘 11=二可见迈...

1、当您付费下载文档后,您只拥有了使用权限,并不意味着购买了版权,文档只能用于自身使用,不得用于其他商业用途(如 [转卖]进行直接盈利或[编辑后售卖]进行间接盈利)。
2、本站所有内容均由合作方或网友上传,本站不对文档的完整性、权威性及其观点立场正确性做任何保证或承诺!文档内容仅供研究参考,付费前请自行鉴别。
3、如文档内容存在违规,或者侵犯商业秘密、侵犯著作权等,请点击“违规举报”。

碎片内容

分数变化问题

您可能关注的文档

确认删除?
VIP
微信客服
  • 扫码咨询
会员Q群
  • 会员专属群点击这里加入QQ群
客服邮箱
回到顶部