电脑桌面
添加小米粒文库到电脑桌面
安装后可以在桌面快捷访问

机械设备题库VIP免费

机械设备题库_第1页
1/6
机械设备题库_第2页
2/6
机械设备题库_第3页
3/6
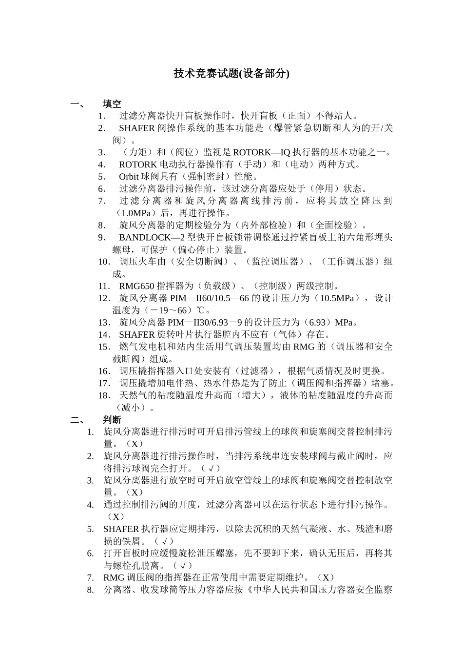
技术竞赛试题(设备部分)一、填空1. 过滤分离器快开盲板操作时,快开盲板(正面)不得站人。2. SHAFER 阀操作系统的基本功能是(爆管紧急切断和人为的开/关阀)。3. (力矩)和(阀位)监视是 ROTORK—IQ 执行器的基本功能之一。4. ROTORK 电动执行器操作有(手动)和(电动)两种方式。5. Orbit 球阀具有(强制密封)性能。6. 过滤分离器排污操作前,该过滤分离器应处于(停用)状态。7. 过 滤 分 离 器 和 旋 风 分 离 器 离 线 排 污 前 , 应 将 其 放 空 降 压 到(1.0MPa)后,再进行操作。8. 旋风分离器的定期检验分为(内外部检验)和(全面检验)。9. BANDLOCK—2 型快开盲板锁带调整通过拧紧盲板上的六角形埋头螺母,可保护(偏心停止)装置。10. 调压火车由(安全切断阀)、(监控调压器)、(工作调压器)组成。11. RMG650 指挥器为(负载级)、(控制级)两级控制。12. 旋风分离器 PIM—II60/10.5—66 的设计压力为(10.5MPa),设计温度为(-19~66)℃。 13. 旋风分离器 PIM-II30/6.93-9 的设计压力为(6.93)MPa。14. SHAFER 旋转叶片执行器腔内不应有(气体)存在。15. 燃气发电机和站内生活用气调压装置均由 RMG 的(调压器和安全截断阀)组成。16. 调压撬指挥器入口处安装有(过滤器),根据气质情况及时更换。17. 调压撬增加电伴热、热水伴热是为了防止(调压阀和指挥器)堵塞。18. 天然气的粘度随温度升高而(增大),液体的粘度随温度的升高而(减小)。二、判断1.旋风分离器进行排污时可开启排污管线上的球阀和旋塞阀交替控制排污量。(X)2.旋风分离器进行排污操作时,当排污系统串连安装球阀与截止阀时,应将排污球阀完全打开。(√)3.旋风分离器进行放空时可开启放空管线上的球阀和旋塞阀交替控制放空量。(X)4.通过控制排污阀的开度,过滤分离器可以在运行状态下进行排污操作。(X)5.SHAFER 执行器应定期排污,以除去沉积的天然气凝液、水、残渣和磨损的铁屑。(√)6.打开盲板时应缓慢旋松泄压螺塞,先不要卸下来,确认无压后,再将其与螺栓孔脱离。(√)7.RMG 调压阀的指挥器在正常使用中需要定期维护。(X)8.分离器、收发球筒等压力容器应按《中华人民共和国压力容器安全监察规程》进行年检。(√)9.快开盲板进行更换密封带时应先把密封带压进顶端的凹槽,确保密封在凹槽的中央。再分点对称地将密封带压入凹槽中。(√)(维...

1、当您付费下载文档后,您只拥有了使用权限,并不意味着购买了版权,文档只能用于自身使用,不得用于其他商业用途(如 [转卖]进行直接盈利或[编辑后售卖]进行间接盈利)。
2、本站所有内容均由合作方或网友上传,本站不对文档的完整性、权威性及其观点立场正确性做任何保证或承诺!文档内容仅供研究参考,付费前请自行鉴别。
3、如文档内容存在违规,或者侵犯商业秘密、侵犯著作权等,请点击“违规举报”。

碎片内容

机械设备题库

您可能关注的文档

确认删除?
VIP
微信客服
  • 扫码咨询
会员Q群
  • 会员专属群点击这里加入QQ群
客服邮箱
回到顶部