电脑桌面
添加小米粒文库到电脑桌面
安装后可以在桌面快捷访问

邳州市城市规划区内集体土地房屋拆迁补偿评估VIP免费

邳州市城市规划区内集体土地房屋拆迁补偿评估_第1页
1/14
邳州市城市规划区内集体土地房屋拆迁补偿评估_第2页
2/14
邳州市城市规划区内集体土地房屋拆迁补偿评估_第3页
3/14
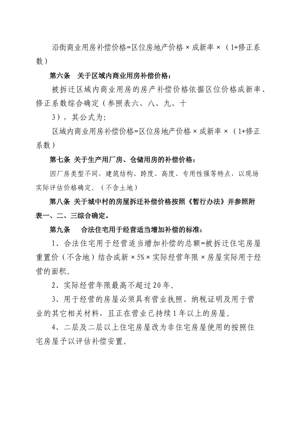
淮北市城市规划区内房屋征收与拆迁补偿标 准第一条 为了贯彻《淮北市城市房屋征收与拆迁补偿安置暂行办法》(以下简称暂行办法),规范房屋拆迁补偿的相关事项,合理体现被拆迁房屋的价值量,维护被拆迁人的合法权益,根据《中华人民共和国土地管理法》、《城市房屋拆迁管理条例》、《安徽省实施〈土地管理法〉办法》等相关法律法规和标准,结合本市实际,制定本标准。第二条 严格按照《城市房屋拆迁估价指导意见》等相关规范操作。第三条 关于住宅用房补偿价格:被拆迁住宅用房的房产补偿价格依据区位价格结合楼层系数综合确定(参照表一、二),其公式为:被拆迁住宅用房补偿价格=区位房地产价格×(1+楼层系数)第四条 关于办公用房补偿价格:被拆迁办公用房的房产补偿价格依据区位价格结合楼层系数综合确定(参照表三、四、五),其公式为:被拆迁办公用房补偿价格=区位房地产价格×成新率×(1+楼层系数)第五条 关于沿街商业用房补偿价格:被拆迁沿街商业用房的房产补偿价格依据区位价格成新率、修正系数综合确定(参照表七、八、九、十),其公式为:沿街商业用房补偿价格=区位房地产价格×成新率×(1+修正系数)第六条 关于区域内商业用房补偿价格:被拆迁区域内商业用房的房产补偿价格依据区位价格成新率、修正系数综合确定(参照表六、八、九、十3),其公式为:区域内商业用房补偿价格=区位房地产价格×成新率×(1+修正系数)第七条 关于生产用厂房、仓储用房的补偿价格:因厂房类型不同,建筑结构、跨度、高度、专用性强等特点,以现场实际评估价格确定。(不含土地)第八条 关于城中村的房屋拆迁补偿价格按照《暂行办法》并参照附表一、二、三综合确定。第九条 合法住宅用于经营适当增加补偿的标准:1、合法住宅用于经营适当增加补偿的总额=被拆迁住宅房屋重置价(不含地)结合成新×5%×实际经营年限×房屋实际用于经营的面积。2、实际经营年限最高不超过 20 年。3、用于经营的房屋必须具有营业执照、纳税证明及用于营业的其它相关材料,且正在营业已持续 1 年以上的房屋。4、二层及二层以上住宅房屋改为非住宅房屋使用的按照住宅房屋予以评估补偿安置。第十条 拆迁非住宅合法房屋造成停产、停业的,由拆迁人按照被拆迁房屋重置价(不含地)结合成新的 8%给予被拆迁人一次性损失补偿。第十一条 各类附属物补偿标准见附表三。第十二条 搬迁费、临时安置补助费等按照现行规定执行。第十三条 房屋重置价格(不含地...

1、当您付费下载文档后,您只拥有了使用权限,并不意味着购买了版权,文档只能用于自身使用,不得用于其他商业用途(如 [转卖]进行直接盈利或[编辑后售卖]进行间接盈利)。
2、本站所有内容均由合作方或网友上传,本站不对文档的完整性、权威性及其观点立场正确性做任何保证或承诺!文档内容仅供研究参考,付费前请自行鉴别。
3、如文档内容存在违规,或者侵犯商业秘密、侵犯著作权等,请点击“违规举报”。

碎片内容

邳州市城市规划区内集体土地房屋拆迁补偿评估

确认删除?
VIP
微信客服
  • 扫码咨询
会员Q群
  • 会员专属群点击这里加入QQ群
客服邮箱
回到顶部