电脑桌面
添加小米粒文库到电脑桌面
安装后可以在桌面快捷访问

机械系统计算机控制考试试题VIP免费

机械系统计算机控制考试试题_第1页
1/7
机械系统计算机控制考试试题_第2页
2/7
机械系统计算机控制考试试题_第3页
3/7
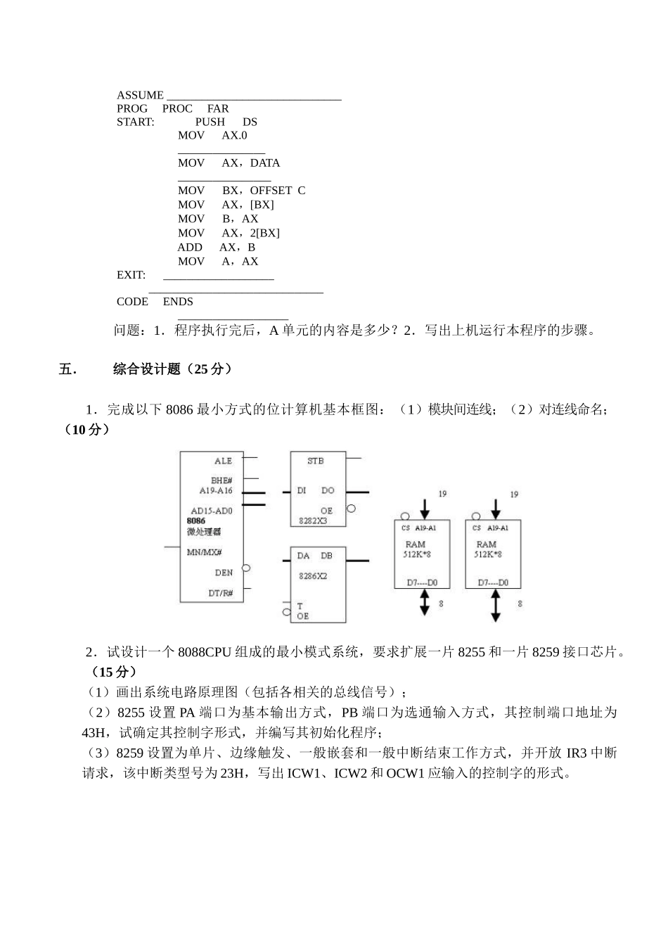
武汉理工大学 考试试题纸 (A 卷)课程名称:机械系统计算机控制 专业班级 机械制造及自动化 2002 级 题号一二三四五六七八九十总分题分备注:学生不得在试题纸上答题(含填空题、选择题等客观题)一.填空题(每空 0.5 分,共 20 分)1. 8086CPU 被复位后,以下各寄存器的内容是 Flag:( 1 ) ;IP:( 2 ) ;CS ( 3 ) ;系统将从存储器的( 4 ) 地址处取指令执行。2. 在数字逻辑电路中,逻辑是指 ( 5 ) ,组合逻辑电路的特点是 ( 6 ) ,时序逻辑电路的特点是 ( 7 ) 。3. 微型计算机硬件通常由五个基本部分组成,它们分别是 ( 8 ) , ( 9 ) , ( 10 ) , ( 11 ) 和 ( 12 ) 。4. 88086/8088 在最小方式下有关总线请求的信号引线是( 13 ) 和( 14 ) 。5. 8086 宏汇编语言中的伪指令可以组成多种伪指令语句,符号定义伪指令的形式为( 15 ) ,分段定义伪指令的形式为 ( 16 ) ,指定起始地址伪指令的形式为 ( 17 ) 。6. 汇编语言编写的源程序是结构化形式的程序,它有四种基本结构形式,它们是 ( 18 ) , ( 19 ) , ( 20 ) 和 ( 21 ) 。7. 8086/8088 在满足 ( 22 ) 和 ( 23 ) 的条件下可以响应一个外部 INTR 中断请求;8086/8088 的中断向量表在存储器的( 24 ) 地址至( 25 ) 地址的区域中;向量表的内容是( 26 ) 。8. 当一片存储器芯片的容量不能满足系统要求时,需要用多片组合来扩充存储器,扩充的方法有 ( 27 ) 和 ( 28 ) 两种。9. 在计算机系统中,如果存储器芯片的地址线少于系统中所具有的地址线,一般将低位地址线与存储器地址线直接相连,高位地址线有三种译码方式,它们是 ( 29 ) , ( 30 ) 和 ( 31 ) 。10.中断处理的过程一般可分为保存断点,( 32 ) , ( 33 ) , ( 34 ) 和 ( 35 ) 。11.8086 微机系统中,堆栈区内数据存储的规则是 ( 36 ) ,堆栈区数据存储单元的地址由 ( 37 ) 和 ( 38 ) 两个寄存器提供起逻辑地址,堆栈操作的指令有 ( 39 ) 和 ( 40 ) 。两条。二.问答题(每小题 5 分,共 20 分)1.8086 与 8088 这两个微处理器在结构上有何相同点,有何主要区别?2.简述 CPU 和外设信息交换的各种方式及其特点。3. 8086 如何响应一个...

1、当您付费下载文档后,您只拥有了使用权限,并不意味着购买了版权,文档只能用于自身使用,不得用于其他商业用途(如 [转卖]进行直接盈利或[编辑后售卖]进行间接盈利)。
2、本站所有内容均由合作方或网友上传,本站不对文档的完整性、权威性及其观点立场正确性做任何保证或承诺!文档内容仅供研究参考,付费前请自行鉴别。
3、如文档内容存在违规,或者侵犯商业秘密、侵犯著作权等,请点击“违规举报”。

碎片内容

机械系统计算机控制考试试题

确认删除?
VIP
微信客服
  • 扫码咨询
会员Q群
  • 会员专属群点击这里加入QQ群
客服邮箱
回到顶部