电脑桌面
添加小米粒文库到电脑桌面
安装后可以在桌面快捷访问

移动电子银行解决方案VIP免费

移动电子银行解决方案_第1页
1/3
移动电子银行解决方案_第2页
2/3
移动电子银行解决方案_第3页
3/3
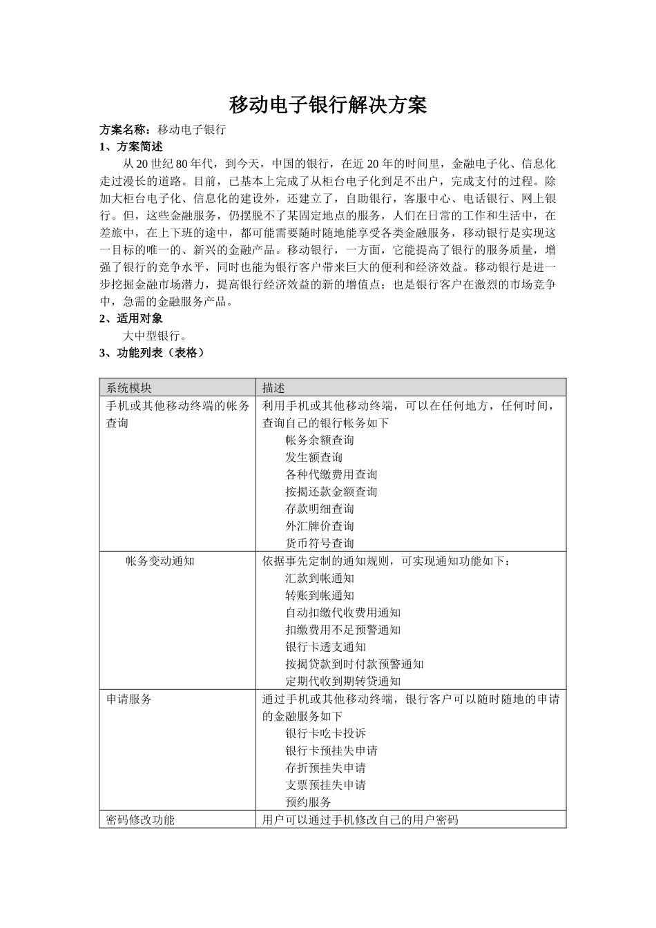
移动电子银行解决方案方案名称:移动电子银行1、方案简述从 20 世纪 80 年代,到今天,中国的银行,在近 20 年的时间里,金融电子化、信息化走过漫长的道路。目前,已基本上完成了从柜台电子化到足不出户,完成支付的过程。除加大柜台电子化、信息化的建设外,还建立了,自助银行,客服中心、电话银行、网上银行。但,这些金融服务,仍摆脱不了某固定地点的服务,人们在日常的工作和生活中,在差旅中,在上下班的途中,都可能需要随时随地能享受各类金融服务,移动银行是实现这一目标的唯一的、新兴的金融产品。移动银行,一方面,它能提高了银行的服务质量,增强了银行的竞争水平,同时也能为银行客户带来巨大的便利和经济效益。移动银行是进一步挖掘金融市场潜力,提高银行经济效益的新的增值点;也是银行客户在激烈的市场竞争中,急需的金融服务产品。2、适用对象大中型银行。3、功能列表(表格)系统模块描述手机或其他移动终端的帐务查询利用手机或其他移动终端,可以在任何地方,任何时间,查询自己的银行帐务如下帐务余额查询发生额查询各种代缴费用查询按揭还款金额查询存款明细查询外汇牌价查询货币符号查询帐务变动通知依据事先定制的通知规则,可实现通知功能如下:汇款到帐通知转账到帐通知自动扣缴代收费用通知扣缴费用不足预警通知银行卡透支通知按揭贷款到时付款预警通知定期代收到期转贷通知申请服务通过手机或其他移动终端,银行客户可以随时随地的申请的金融服务如下银行卡吃卡投诉银行卡预挂失申请存折预挂失申请支票预挂失申请预约服务密码修改功能用户可以通过手机修改自己的用户密码卡折互转功能可通过手机实现存折向卡转账银行卡向存折转账移动支付移动支付系统,是银行、商家的敏感问题。存在诸多安全因素,本公司可提供从 SIM 卡,移动终端、移动业务服务模块、无线网关等各类移动应用模块。实现支付系统安全,需要和用户的实际系统和用户的需求结合完成。本公司提供移动支付系统的开发和集成。4、主要功能界面拷屏:(一至五个都可以)5、方案优势1. 设备自适应,不局限于一种,或几种移动设备。200 余种流行的移动终端已经测试。2. 不需要特殊的 STK 卡,只要 SIM 卡就行。综合集成企业商务网站和 WAB 手机网站、短消息应用。6、方案配置(产品使用)软件配置操作系统Microsoft Windows Server 2003数据库Microsoft SQL Server 2000(SP3)其它.Net Framework 1.1硬件配置内存512M磁盘60G7、...

1、当您付费下载文档后,您只拥有了使用权限,并不意味着购买了版权,文档只能用于自身使用,不得用于其他商业用途(如 [转卖]进行直接盈利或[编辑后售卖]进行间接盈利)。
2、本站所有内容均由合作方或网友上传,本站不对文档的完整性、权威性及其观点立场正确性做任何保证或承诺!文档内容仅供研究参考,付费前请自行鉴别。
3、如文档内容存在违规,或者侵犯商业秘密、侵犯著作权等,请点击“违规举报”。

碎片内容

移动电子银行解决方案

您可能关注的文档

确认删除?
VIP
微信客服
  • 扫码咨询
会员Q群
  • 会员专属群点击这里加入QQ群
客服邮箱
回到顶部