电脑桌面
添加小米粒文库到电脑桌面
安装后可以在桌面快捷访问

第六讲银行个人房屋贷款VIP免费

第六讲银行个人房屋贷款_第1页
1/10
第六讲银行个人房屋贷款_第2页
2/10
第六讲银行个人房屋贷款_第3页
3/10
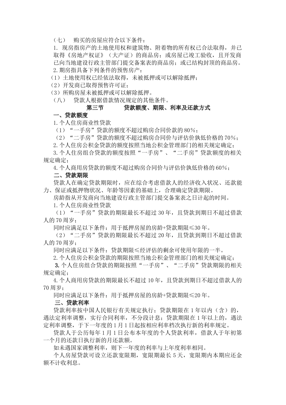
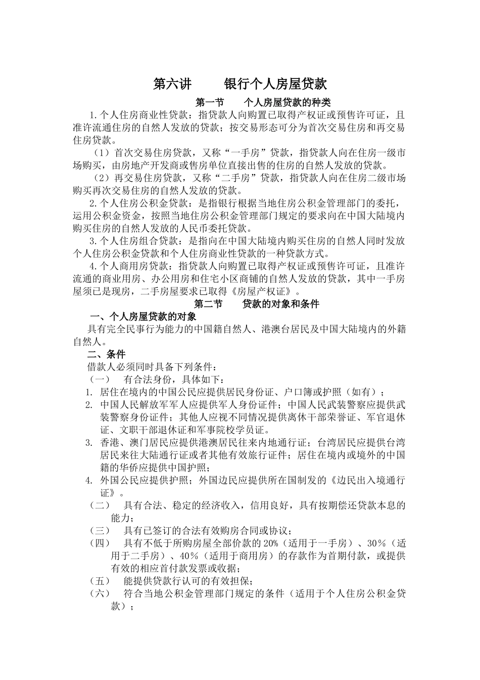
第六讲 银行个人房屋贷款第一节 个人房屋贷款的种类1.个人住房商业性贷款:指贷款人向购置已取得产权证或预售许可证,且准许流通住房的自然人发放的贷款;按交易形态可分为首次交易住房和再交易住房贷款。(1)首次交易住房贷款,又称“一手房”贷款,指贷款人向在住房一级市场购买,由房地产开发商或售房单位直接出售的住房的自然人发放的贷款。(2)再交易住房贷款,又称“二手房”贷款,指贷款人向在住房二级市场购买再次交易住房的自然人发放的贷款。2.个人住房公积金贷款:是指银行根据当地住房公积金管理部门的委托,运用公积金资金,按照当地住房公积金管理部门规定的要求向在中国大陆境内购买住房的自然人发放的人民币委托贷款。3.个人住房组合贷款:是指向在中国大陆境内购买住房的自然人同时发放个人住房公积金贷款和个人住房商业性贷款的一种贷款方式。4.个人商用房贷款:指贷款人向购置已取得产权证或预售许可证,且准许流通的商业用房、办公用房和住宅小区商铺的自然人发放的贷款,其中一手房屋须已是现房,二手房屋要求已取得《房屋产权证》。第二节 贷款的对象和条件 一、个人房屋贷款的对象具有完全民事行为能力的中国籍自然人、港澳台居民及中国大陆境内的外籍自然人。 二、条件借款人必须同时具备下列条件:(一)有合法身份,具体如下:1. 居住在境内的中国公民应提供居民身份证、户口簿或护照(如有);2. 中国人民解放军军人应提供军人身份证件;中国人民武装警察应提供武装警察身份证件;其他人应视不同情况提供离休干部荣誉证、军官退休证、文职干部退休证和军事院校学员证。3. 香港、澳门居民应提供港澳居民往来内地通行证;台湾居民应提供台湾居民来往大陆通行证或者其他有效旅行证件;居住在境内或境外的中国籍的华侨应提供中国护照;4. 外国公民应提供护照;外国边民应提供所在国制发的《边民出入境通行证》。(二)具有合法、稳定的经济收入,信用良好,具有按期偿还贷款本息的能力;(三)具有已签订的合法有效购房合同或协议;(四)具有不低于所购房屋全部价款的 20%(适用于一手房)、30%(适用于二手房)、40%(适用于商用房)的存款作为首期付款,或提供有效的相应首付款发票或收据;(五)能提供贷款行认可的有效担保;(六)符合当地公积金管理部门规定的条件(适用于个人住房公积金贷款);(七)购买的房屋应符合以下条件:1. 现房指房产的土地使用权和建筑物、附着物的所有权已合法取得,并已...

1、当您付费下载文档后,您只拥有了使用权限,并不意味着购买了版权,文档只能用于自身使用,不得用于其他商业用途(如 [转卖]进行直接盈利或[编辑后售卖]进行间接盈利)。
2、本站所有内容均由合作方或网友上传,本站不对文档的完整性、权威性及其观点立场正确性做任何保证或承诺!文档内容仅供研究参考,付费前请自行鉴别。
3、如文档内容存在违规,或者侵犯商业秘密、侵犯著作权等,请点击“违规举报”。

碎片内容

第六讲银行个人房屋贷款

确认删除?
VIP
微信客服
  • 扫码咨询
会员Q群
  • 会员专属群点击这里加入QQ群
客服邮箱
回到顶部