电脑桌面
添加小米粒文库到电脑桌面
安装后可以在桌面快捷访问

XXXX年信息系统管理工程师考试资料VIP免费

XXXX年信息系统管理工程师考试资料_第1页
1/21
XXXX年信息系统管理工程师考试资料_第2页
2/21
XXXX年信息系统管理工程师考试资料_第3页
3/21
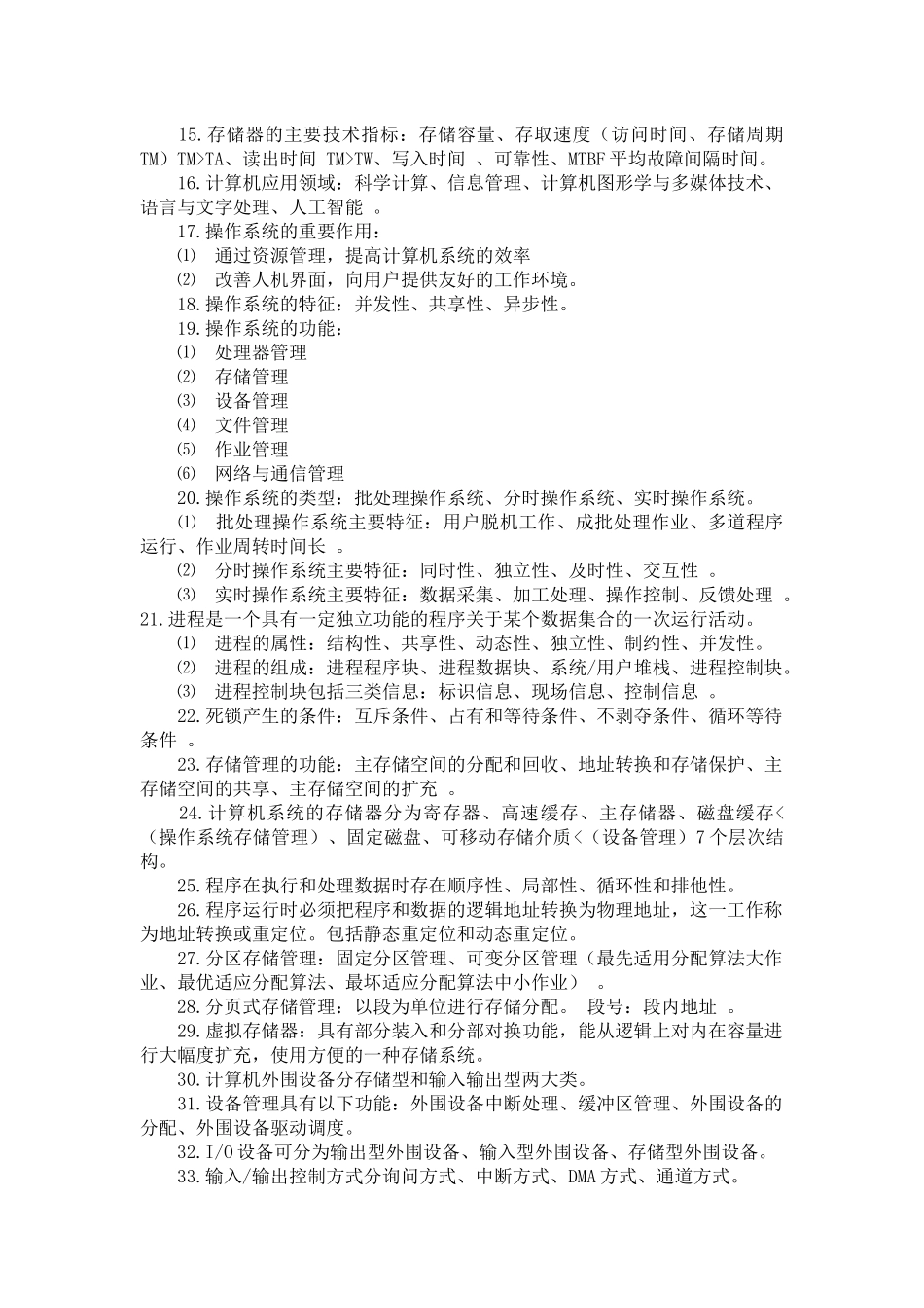
1. 计算机基本组成:运算器、控制器、存储器、输入设备、输出设备 。 2.并行性是指计算机系统具有可以同时进行运算或操作的特性,包括同时性与并发性。 3.基本思想:时间重叠、资源重叠、资源共享 。 4.传统串行方式:优:控制简单,节省设备 缺:执行指令速度慢,功能部件利用率低 。 5.流水线处理机:优:程序执行时间短,功能部件利用率高 缺:增加硬件,控制过程较复杂 。 6.并行处理机 SIMD 一个控制器 CU,N 个处理单元 PE,一个互连网络 IN 。 7.并行处理机主要特点: ⑴ 单指令流多数据流方式工作。 ⑵ 采用资源重复方法引入空间因素。 ⑶ 以某一类算法为背景的专用计算机。 ⑷ 并行处理机的研究必须与并行算法研究密切结合。 ⑸ 异构型多处理系统。 8.多处理机系统组成 MIMD:N 个处理机+1 个处理机存储器互联网络(PMIN)。 9.多处理机系统特点: ⑴ 结构灵活 并行处理机处理单元很多;多处理机有较强通用性,适用多样算法,处理单元数量较少。 ⑵ 程序并行性 并行处理机是操作级并行,并行存在于指令内部;多处理机并行性存在于指令外部,必须采用多种途径识别程序并行。 ⑶ 并行任务派生 并行处理机通过指令本身就可启动多个 PE 并行工作;多处理机由可由任务派生任务,任务多于处理机时多余任务进入排队器等待。 ⑷ 进程同步 并行处理机自然同步;多处理机需要特殊的同步措施。 ⑸ 资源分配和进程调度 并行处理机 PE 数固定,采用屏蔽手段改变 PE 数;多处理机有资源分配和进程调度问题。 补充:SISD、SIMD(并行处理机)、MISD、MSMD(多处理机) 10.使指令系统复杂的出发点: ⑴ 使目标程序得到优化。 ⑵ 给高级语言提供更好的支持。 ⑶ 提供对操作系统的支持。11.RISC 与 CISC 比较主要特点如下: ⑴ 指令数目较少,一般选用使用频度最高的一些简单指令 。 ⑵ 指令长度固定,指令格式种类少,寻址方式种类少 。 ⑶ 大多数指令可在一个机器周期内完成 。 ⑷ 通用寄存器数量多,只有存数/取数指令访问存储器,其余指令无关寄存器之间进行操作。 两者主要区别在于设计思想上 。 12.存储系统分类:高速缓冲存储器(Cache,双极半导体) 主存储器(MOS半导休,又称内存储器,包括高速缓存和主存) 辅助存储器 。 13.存储器的层次:高速缓存-主存 主存-辅存 14.主存的基本组成:双极型 MOS 型(由存储体、地址译码器、驱动器、I/O 控制、片选...

1、当您付费下载文档后,您只拥有了使用权限,并不意味着购买了版权,文档只能用于自身使用,不得用于其他商业用途(如 [转卖]进行直接盈利或[编辑后售卖]进行间接盈利)。
2、本站所有内容均由合作方或网友上传,本站不对文档的完整性、权威性及其观点立场正确性做任何保证或承诺!文档内容仅供研究参考,付费前请自行鉴别。
3、如文档内容存在违规,或者侵犯商业秘密、侵犯著作权等,请点击“违规举报”。

碎片内容

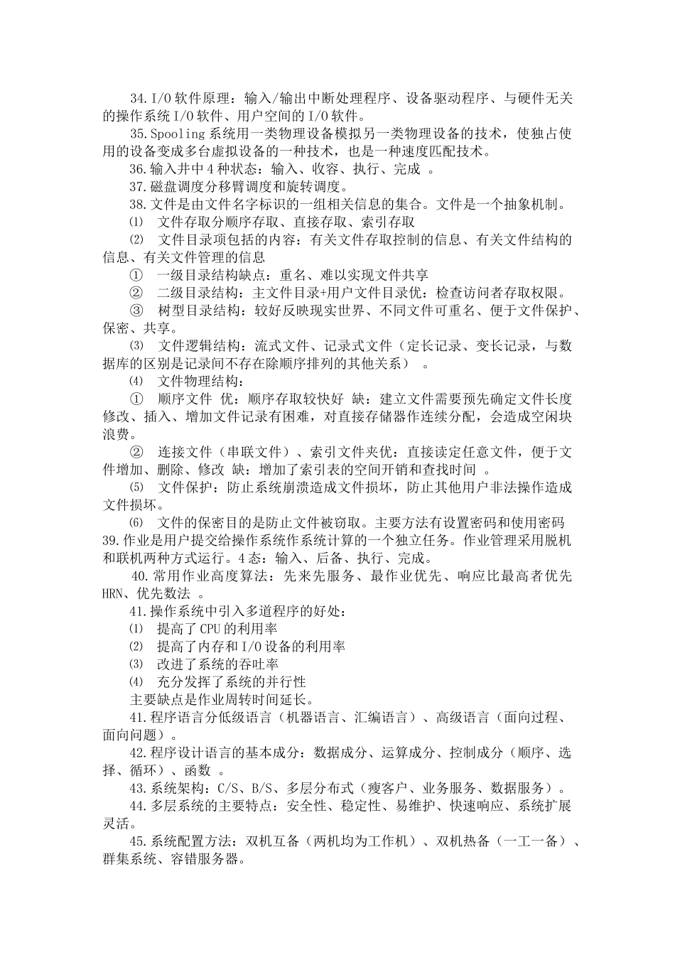
XXXX年信息系统管理工程师考试资料

您可能关注的文档

确认删除?
VIP
微信客服
  • 扫码咨询
会员Q群
  • 会员专属群点击这里加入QQ群
客服邮箱
回到顶部