电脑桌面
添加小米粒文库到电脑桌面
安装后可以在桌面快捷访问

初中数学规律题总结VIP专享VIP免费

初中数学规律题总结_第1页
1/40
初中数学规律题总结_第2页
2/40
初中数学规律题总结_第3页
3/40
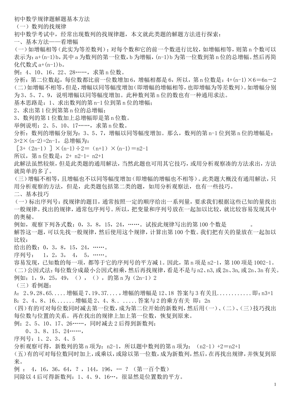
初中数学规律题解题基本方法(一)数列的找规律初中数学考试中,经常出现数列的找规律题,本文就此类题的解题方法进行探索:一、基本方法——看增幅(一)如增幅相等(此实为等差数列):对每个数和它的前一个数进行比较,如增幅相等,则第n个数可以表示为:a+(n-1)b,其中a为数列的第一位数,b为增幅,(n-1)b为第一位数到第n位的总增幅。然后再简化代数式a+(n-1)b。例:4、10、16、22、28……,求第n位数。分析:第二位数起,每位数都比前一位数增加6,增幅相都是6,所以,第n位数是:4+(n-1)×6=6n-2(二)如增幅不相等,但是,增幅以同等幅度增加(即增幅的增幅相等,也即增幅为等差数列)。如增幅分别为3、5、7、9,说明增幅以同等幅度增加。此种数列第n位的数也有一种通用求法。基本思路是:1、求出数列的第n-1位到第n位的增幅;2、求出第1位到第第n位的总增幅;3、数列的第1位数加上总增幅即是第n位数。举例说明:2、5、10、17……,求第n位数。分析:数列的增幅分别为:3、5、7,增幅以同等幅度增加。那么,数列的第n-1位到第n位的增幅是:3+2×(n-2)=2n-1,总增幅为:[3+(2n-1)]×(n-1)÷2=(n+1)×(n-1)=n2-1所以,第n位数是:2+n2-1=n2+1此解法虽然较烦,但是此类题的通用解法,当然此题也可用其它技巧,或用分析观察凑的方法求出,方法就简单的多了。(三)增幅不相等,且增幅也不以同等幅度增加(即增幅的增幅也不相等)。此类题大概没有通用解法,只用分析观察的方法,但是,此类题包括第二类的题,如用分析观察法,也有一些技巧。二、基本技巧(一)标出序列号:找规律的题目,通常按照一定的顺序给出一系列量,要求我们根据这些已知的量找出一般规律。找出的规律,通常包序列号。所以,把变量和序列号放在一起加以比较,就比较容易发现其中的奥秘。例如,观察下列各式数:0,3,8,15,24,……。试按此规律写出的第100个数是。解答这一题,可以先找一般规律,然后使用这个规律,计算出第100个数。我们把有关的量放在一起加以比较:给出的数:0,3,8,15,24,……。序列号:1,2,3,4,5,……。容易发现,已知数的每一项,都等于它的序列号的平方减1。因此,第n项是n2-1,第100项是1002-1。(二)公因式法:每位数分成最小公因式相乘,然后再找规律,看是不是与n2、n3,或2n、3n,或2n、3n有关。例如:1,9,25,49,(),(),的第n为(2n-1)2(三)看例题:A:2、9、28、65.....增幅是7、19、37....,增幅的增幅是12、18答案与3有关且............即:n3+1B:2、4、8、16.......增幅是2、4、8.......答案与2的乘方有关即:2n(四)有的可对每位数同时减去第一位数,成为第二位开始的新数列,然后用(一)、(二)、(三)技巧找出每位数与位置的关系。再在找出的规律上加上第一位数,恢复到原来。例:2、5、10、17、26……,同时减去2后得到新数列:0、3、8、15、24……,序列号:1、2、3、4、5分析观察可得,新数列的第n项为:n2-1,所以题中数列的第n项为:(n2-1)+2=n2+1(五)有的可对每位数同时加上,或乘以,或除以第一位数,成为新数列,然后,在再找出规律,并恢复到原来。例:4,16,36,64,?,144,196,…?(第一百个数)同除以4后可得新数列:1、4、9、16…,很显然是位置数的平方。1(六)同技巧(四)、(五)一样,有的可对每位数同加、或减、或乘、或除同一数(一般为1、2、3)。当然,同时加、或减的可能性大一些,同时乘、或除的不太常见。(七)观察一下,能否把一个数列的奇数位置与偶数位置分开成为两个数列,再分别找规律。三、基本步骤先看增幅是否相等,如相等,用基本方法(一)解题。如不相等,综合运用技巧(一)、(二)、(三)找规律如不行,就运用技巧(四)、(五)、(六),变换成新数列,然后运用技巧(一)、(二)、(三)找出新数列的规律最后,如增幅以同等幅度增加,则用用基本方法(二)解题四、【典型例题】例1观察下列算式:……用你所发现的规律写出的末位数字是__________。观察下列式子:;;;……请你将猜想得到的式子用含正整数n的式子表示来__________。五、图形找规律小时侯我们都玩过搭...

1、当您付费下载文档后,您只拥有了使用权限,并不意味着购买了版权,文档只能用于自身使用,不得用于其他商业用途(如 [转卖]进行直接盈利或[编辑后售卖]进行间接盈利)。
2、本站所有内容均由合作方或网友上传,本站不对文档的完整性、权威性及其观点立场正确性做任何保证或承诺!文档内容仅供研究参考,付费前请自行鉴别。
3、如文档内容存在违规,或者侵犯商业秘密、侵犯著作权等,请点击“违规举报”。

碎片内容

初中数学规律题总结

确认删除?
VIP
微信客服
  • 扫码咨询
会员Q群
  • 会员专属群点击这里加入QQ群
客服邮箱
回到顶部