电脑桌面
添加小米粒文库到电脑桌面
安装后可以在桌面快捷访问

初中数学重要公式总结VIP免费

初中数学重要公式总结_第1页
1/7
初中数学重要公式总结_第2页
2/7
初中数学重要公式总结_第3页
3/7
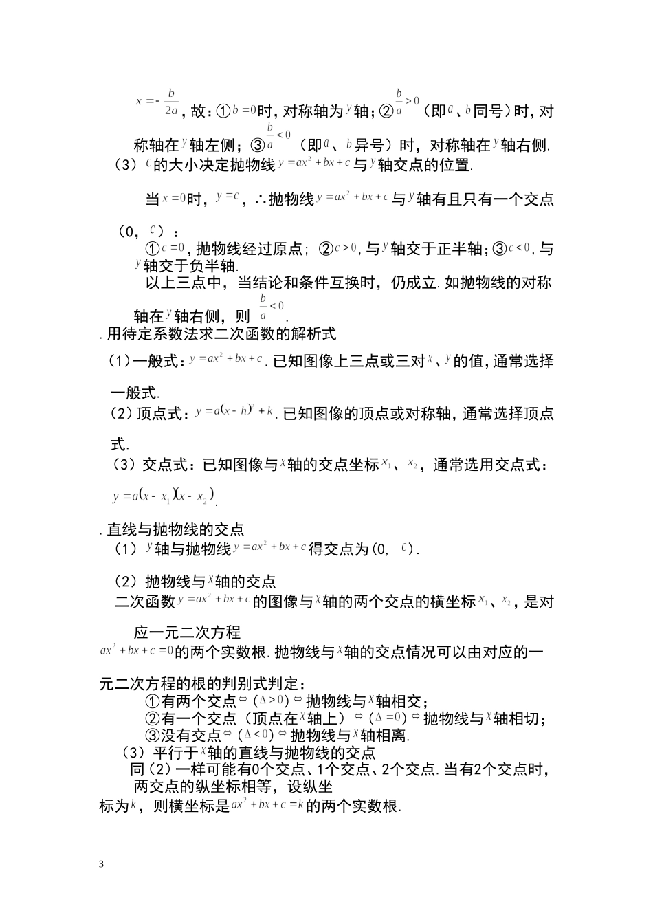
乘法公式(反过来就是因式分解的公式):①(a+b)(a-b)=a2-b2.②(a±b)2=a2±2ab+b2.③(a+b)(a2-ab+b2)=a3+b3.④(a-b)(a2+ab+b2)=a3-b3;a2+b2=(a+b)2-2ab,(a-b)2=(a+b)2-4ab.一、公式:设有n个数x1,x2,…,xn,那么:①平均数为:12......nxxxxn+++=;②极差:用一组数据的最大值减去最小值所得的差来反映这组数据的变化范围,用这种方法得到的差称为极差,即:极差=最大值-最小值;③方差:数据、……,的方差为,则=()()()222121.....nxxxxxxnéù-+-++-êúëû标准差:方差的算术平方根.数据、……,的标准差,则=()()()222121.....nxxxxxxnéù-+-++-êúëû一组数据的方差越大,这组数据的波动越大,越不稳定。设∠A是Rt△ABC的任一锐角,则∠A的正弦:sinA=,∠A的余弦:cosA=,∠A的正切:tanA=.并且sin2A+cos2A=1.0<sinA<1,0<cosA<1,tanA>0.∠A越大,∠A的正弦和正切值越大,余弦值反而越小余角公式:sin(90º-A)=cosA,cos(90º-A)=sinA.特殊角的三角函数值:sin30º=cos60º=,sin45º=cos45º=-,sin60º=cos30º=,tan30º=,tan45º=1,tan60º=.④斜坡的坡度:i=铅垂高度水平宽度=.设坡角为α,则i=tanα=二次函数的有关知识:1.定义:一般地,如果是常数,,那么叫做的二次函数.12.抛物线的三要素:开口方向、对称轴、顶点.①的符号决定抛物线的开口方向:当时,开口向上;当时,开口向下;相等,抛物线的开口大小、形状相同.②平行于轴(或重合)的直线记作.特别地,轴记作直线.几种特殊的二次函数的图像特征如下:函数解析式开口方向当时开口向上当时开口向下求抛物线的顶点、对称轴的方法(1)公式法:,∴顶点是,对称轴是直线.(2)配方法:运用配方的方法,将抛物线的解析式化为的形式,得到顶点为(,),对称轴是直线.(3)运用抛物线的对称性:由于抛物线是以对称轴为轴的轴对称图形,对称轴与抛物线的交点是顶点。若已知抛物线上两点12(,)(,)、xyxy(及y值相同),则对称轴方程可以表示为:122xxx抛物线中,的作用(1)决定开口方向及开口大小,这与中的完全一样.(2)和共同决定抛物线对称轴的位置.由于抛物线的对称轴是直线2,故:①时,对称轴为轴;②(即、同号)时,对称轴在轴左侧;③(即、异号)时,对称轴在轴右侧.(3)的大小决定抛物线与轴交点的位置.当时,,∴抛物线与轴有且只有一个交点(0,):①,抛物线经过原点;②,与轴交于正半轴;③,与轴交于负半轴.以上三点中,当结论和条件互换时,仍成立.如抛物线的对称轴在轴右侧,则..用待定系数法求二次函数的解析式(1)一般式:.已知图像上三点或三对、的值,通常选择一般式.(2)顶点式:.已知图像的顶点或对称轴,通常选择顶点式.(3)交点式:已知图像与轴的交点坐标、,通常选用交点式:..直线与抛物线的交点(1)轴与抛物线得交点为(0,).(2)抛物线与轴的交点二次函数的图像与轴的两个交点的横坐标、,是对应一元二次方程的两个实数根.抛物线与轴的交点情况可以由对应的一元二次方程的根的判别式判定:①有两个交点()抛物线与轴相交;②有一个交点(顶点在轴上)()抛物线与轴相切;③没有交点()抛物线与轴相离.(3)平行于轴的直线与抛物线的交点同(2)一样可能有0个交点、1个交点、2个交点.当有2个交点时,两交点的纵坐标相等,设纵坐标为,则横坐标是的两个实数根.3(4)一次函数的图像与二次函数的图像的交点,由方程组的解的数目来确定:①方程组有两组不同的解时与有两个交点;②方程组只有一组解时与只有一个交点;③方程组无解时与没有交点.(5)抛物线与轴两交点之间的距离:若抛物线与轴两交点为,则12ABxx多边形内角和公式:n边形的内角和等于(n-2)180º(n≥3,n是正整数),外角和等于360º平面直角坐标系中的有关知识:(1)对称性:若直角坐标系内一点P(a,b),则P关于x轴对称的点为P1(a,-b),P关于y轴对称的点为P2(-a,b),关于原点对称的点为P3(-a,-b).(2)坐标平移:若直角坐标系内一点P(a,b)向左平移h个单位,坐标变为P(a-h,b),向右平移h个单位,坐标变为P(a+h,...

1、当您付费下载文档后,您只拥有了使用权限,并不意味着购买了版权,文档只能用于自身使用,不得用于其他商业用途(如 [转卖]进行直接盈利或[编辑后售卖]进行间接盈利)。
2、本站所有内容均由合作方或网友上传,本站不对文档的完整性、权威性及其观点立场正确性做任何保证或承诺!文档内容仅供研究参考,付费前请自行鉴别。
3、如文档内容存在违规,或者侵犯商业秘密、侵犯著作权等,请点击“违规举报”。

碎片内容

初中数学重要公式总结

确认删除?
VIP
微信客服
  • 扫码咨询
会员Q群
  • 会员专属群点击这里加入QQ群
客服邮箱
回到顶部