电脑桌面
添加小米粒文库到电脑桌面
安装后可以在桌面快捷访问

OA系统主要功能和数据库分析VIP免费

OA系统主要功能和数据库分析_第1页
1/9
OA系统主要功能和数据库分析_第2页
2/9
OA系统主要功能和数据库分析_第3页
3/9
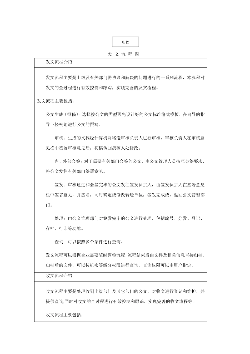
办公自动化系统功能介绍 1 . 系统角色及其权限 系统固有角色:系统管理员、普通员工、部门领导、档案管理员(总裁、经理)。 系统任何用户均应具有普通员工的权限,此权限是最基本的权限。 系统管理员分配账号(用户名和密码)。 系统管理员登陆可以看到所有的模块。 其他人员登陆系统,可以看见的模块,要参考其权限的设置。 2 . 个人办公 系统用户可以有自己的通讯簿、个人日程安排和记事本 通讯薄 个人的联系人信息 日程安排 使用个人日程安排功能查询、新增、编辑和删除个人的日程安排 记事本 使用个人记事本查询、新增、编辑和删除个人的文件。 3 . 权限管理 系统管理员可以增、删、改、查自己所在机构的所有员工信息和角色信息,可给角色分配权限,也可给自己机构下的系统用户分配权限,可修改删除模块,管理员不能删除和自己同一级别的管理员信息,不同权限系统用户可查看自己的权限。模块是指操作界面可选的操作功能。 员工管理 高 公司人员管理 角色管理 高 系统的角色定义、给角色分配权限等 模块管理 高 系统所有模块进行管理(修改,删除) 我的权限 当前用户的权限信息 4 . 公文管理 发文管理 高 实现企业发文工作中的全部业务工作。 收文管理 高 进行收文拟办、核签,审核,批示,批复意见填报,收文办理,归档等工作。 收文查询 高 对收到的公文进行多条件的检索。 发文查询 高 对发文进行多条件的检索。 发文管理完成企业发文工作中的全部业务工作,分为厂级发文和科室发文。文件由起草部门进行正式的拟稿,然后通过工作流送交部门负责人复核。在核稿完成后,送交主管领导复核。处理结束后,按工作流送交行政秘书核稿,再由行政秘书提交领导签发,完毕后返回经办人,由经办人分发传阅,全部阅示完毕后文件归档。系统在部室领导签发和厂领导签发时自动生成文号,可以选择模板或以附件形式新建公文。根据发文流程自动进行公文流转。发文办理人可以查看正文和历史处理流程、意见。 1 发文拟稿:在这一步骤中,主要是由发文单位的办公人员起草下发的文件,将主要信息填入表单,系统在部室领导签发和厂领导签发时自动生成文号,指定文件分发范围。表单格式将由发文模板格式来确定或直接以附件形式建立。通过点击鼠标的方式自动流转到下一步骤。 2 部门领导审核:由办文单位负责人核稿,通过点击鼠标的方式自动流转到下一步骤。 3 主管领导审核:由主管领导核稿,通过点击鼠标的...

1、当您付费下载文档后,您只拥有了使用权限,并不意味着购买了版权,文档只能用于自身使用,不得用于其他商业用途(如 [转卖]进行直接盈利或[编辑后售卖]进行间接盈利)。
2、本站所有内容均由合作方或网友上传,本站不对文档的完整性、权威性及其观点立场正确性做任何保证或承诺!文档内容仅供研究参考,付费前请自行鉴别。
3、如文档内容存在违规,或者侵犯商业秘密、侵犯著作权等,请点击“违规举报”。

碎片内容

OA系统主要功能和数据库分析

确认删除?
VIP
微信客服
  • 扫码咨询
会员Q群
  • 会员专属群点击这里加入QQ群
客服邮箱
回到顶部