电脑桌面
添加小米粒文库到电脑桌面
安装后可以在桌面快捷访问

完整版比较完整的MES系统的介绍-----180626VIP专享VIP免费

完整版比较完整的MES系统的介绍-----180626_第1页
1/18
完整版比较完整的MES系统的介绍-----180626_第2页
2/18
完整版比较完整的MES系统的介绍-----180626_第3页
3/18
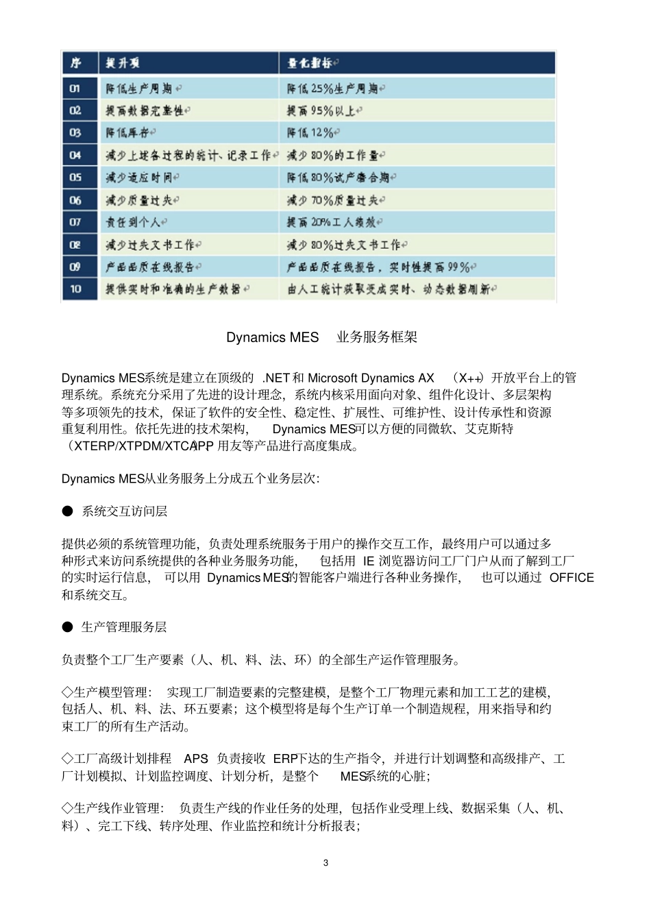
1 MES 方面的软件主要有 Wonderware公司的 FactorySuite2000套装软件,它是一种优秀的MES 软件开发工具(Intrack 和InBatch ),同时也提供了一个良好的运行环境(Intouch) 。 EMS 公司的 TCM –EMS ,它本身是一个ERP 软件,其中的MES 模块具有较强的执行功能。 Invensys Intelligent Automation; 软件类别: ERP ,制造执行系统(MES )数据库平台:Informix, MS SQL Server, Oracle ,服务器平台:OS 400, Unix Siemens Energy & Automation ;软件类别:制造执行系统(MES )。Honeywell Hi-Spec Solutions;软件类别:制造执行系统(MES ),电子商务,数据库平台;MS Access, MS SQL Server, Oracle ;服务器平台: Digital Open VMS, Unix;适用行业:消费品,食品&饮料,医药 &生命科学,流程型(化工&塑料),批量。 Indus International ;软件类别: CRM ,企业资产管理 (EAM) ,ERP ,制造执行系统(MES );数据库平台: Oracle, Sybase;服务器平台:OS 400, Unix Rockwell Software ;软件类别:企业资产管理(EAM ),制造执行系统(MES ),供应链管理, APS 技术,仓库管理;数据库平台:MS Access, MS SQL Server, Oracle;服务器平台:Windows NT Server;适用行业:航空航天,汽车,消费品,食品&饮料,半导体,机械制造,按定单生产,医学,生命科学,流程型(化工 &塑料),批量型。 Kronos Inc.;软件类别:制造执行系统(MES );数据库平台:IBM DB2, MS SQL Server, Oracle;服务器平台: Novell Netware, OS 400, Unix, Windows 2000 Server, Windows NT Server。Dynamics MES为您的企业提供卓越的价值服务Dynamics MES 将协助您的工厂开展最佳制造实践。Dynamics MES 基于以上国际先进管理模式(JIT/LP/AM/TQM ⋯ )和先进计算机软件技术而构建的面向制造业的精益制造规划执行系统。Dynamics MES 提供从生产订单到产品完成的全部生产活动的优化管理;运用及时、准确的采集信息,指导、启动、响应并记录管理工厂的生产活动,从而能够对条件的变化做出迅速的响应、减少非增值活动、提高工厂运作过程的透明度和执行效率。MES 不但可以改善设备投资回报率,而且有助于及时交货、加快库存周转、提高收益和现金流的绩效,更重要有助于企业产品质量的提高和持续改进,以便最大限度的提高客户满意度,提升企业品...

1、当您付费下载文档后,您只拥有了使用权限,并不意味着购买了版权,文档只能用于自身使用,不得用于其他商业用途(如 [转卖]进行直接盈利或[编辑后售卖]进行间接盈利)。
2、本站所有内容均由合作方或网友上传,本站不对文档的完整性、权威性及其观点立场正确性做任何保证或承诺!文档内容仅供研究参考,付费前请自行鉴别。
3、如文档内容存在违规,或者侵犯商业秘密、侵犯著作权等,请点击“违规举报”。

碎片内容

完整版比较完整的MES系统的介绍-----180626

确认删除?
VIP
微信客服
  • 扫码咨询
会员Q群
  • 会员专属群点击这里加入QQ群
客服邮箱
回到顶部