电脑桌面
添加小米粒文库到电脑桌面
安装后可以在桌面快捷访问

中职课程标准VIP免费

中职课程标准_第1页
1/14
中职课程标准_第2页
2/14
中职课程标准_第3页
3/14
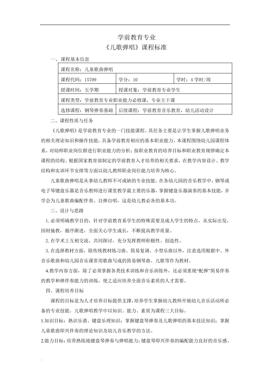
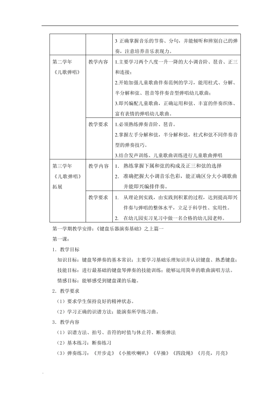
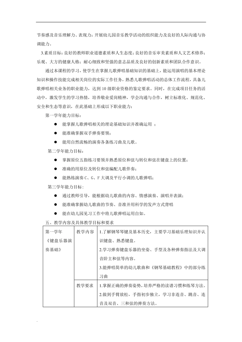
. 学前教育专业 《儿歌弹唱》课程标准 一、 课程基本信息 课程名称:儿童歌曲弹唱 课程代码:15709 学分:10 学时:4 学时/周 授课时间:五学期 授课对象:学前教育专业学生 课程类型:学前教育专业职业能力必修课,专业主干课 选修课程:钢琴弹奏基础 后续课程:学前教育音乐教育,幼儿活动设计 二、课程性质与任务 《儿歌弹唱》是学前教育专业的一门技能课程。其任务主要是让学生掌握儿歌弹唱业务的相关理论知识和操作技能,具备学前教育相应的基本职业能力。本课程围绕幼儿园课程体系,对幼师职业岗位群进行职业能力的分析;按职业教育的培养目标和职业教育规律确定本课程的结构。根据国家教育部制定的学前教育入才培养的相关要求,在教学内容设计、教学结构和实训环节安排等方面以幼儿教师职业岗位能力培养为核心。 儿童歌曲弹唱是从事幼儿教师不可或缺的专业技能。在各幼儿园的音乐教学中,钢琴或电子琴键盘乐器是音乐教师进行课堂教学最主要的乐器,掌握键盘乐器演奏的基本技能,并学会为儿童歌曲编配伴奏、自 弹自 唱,这 是幼儿教必各的基本功 。 三 、设计与思 路 1.必须 明 确教学目的,针 对学前教育系学生的特 殊 需 要及 成 人 学生的特 点 ,从实际 出 发 ,因 材 施 教,循 序 渐 进,全 面关心学生成 长 ,不断 提 高 教学质量 。 2.在学术 上 互 相交 流 ,共 同 探 讨 ,充 分发 挥 教师积 极 性、创 造 性。 3.在选择 教材 方面,除 传 统 教材 练 习 曲、简 易 复 调 、小 型乐曲以外 ,注 意 选用 根据中、外音乐歌曲和幼儿园音乐课常 用 歌曲写 成 的简 易 钢琴曲、儿歌等作为教材 。 4 .教学内容方面,除 了 必须 掌握各类技术 训练 和音乐训练 外 ,还 必须 重 视 “配弹”简 易 伴奏的教学和弹伴奏能力的训练 ,使 之 适 应培养全 面音乐素 质的人 才需 要。 四 、课程培养目标 课程的目标是为人 才培养目标提 供 支 撑 ,培养学生掌握幼儿教师开 展 幼儿音乐活动所 必备的专业技能。儿歌弹唱教学中以知识、能力、素 质为课程三 大 目标。 1 .知识目标:熟 识乐谱 、键盘乐理知识;掌握键盘琴弹奏及 儿歌弹唱的基本技法 知识;掌握儿童歌曲即 兴 伴奏的理论知识及 幼儿音乐教学的方法 。 2 .能力目标:培养熟 练 地 键盘琴弹奏与弹唱能力;键盘琴即 兴 伴奏的编...

1、当您付费下载文档后,您只拥有了使用权限,并不意味着购买了版权,文档只能用于自身使用,不得用于其他商业用途(如 [转卖]进行直接盈利或[编辑后售卖]进行间接盈利)。
2、本站所有内容均由合作方或网友上传,本站不对文档的完整性、权威性及其观点立场正确性做任何保证或承诺!文档内容仅供研究参考,付费前请自行鉴别。
3、如文档内容存在违规,或者侵犯商业秘密、侵犯著作权等,请点击“违规举报”。

碎片内容

中职课程标准

您可能关注的文档

确认删除?
VIP
微信客服
  • 扫码咨询
会员Q群
  • 会员专属群点击这里加入QQ群
客服邮箱
回到顶部