电脑桌面
添加小米粒文库到电脑桌面
安装后可以在桌面快捷访问

装修工程施工合同VIP专享VIP免费

装修工程施工合同_第1页
1/5
装修工程施工合同_第2页
2/5
装修工程施工合同_第3页
3/5
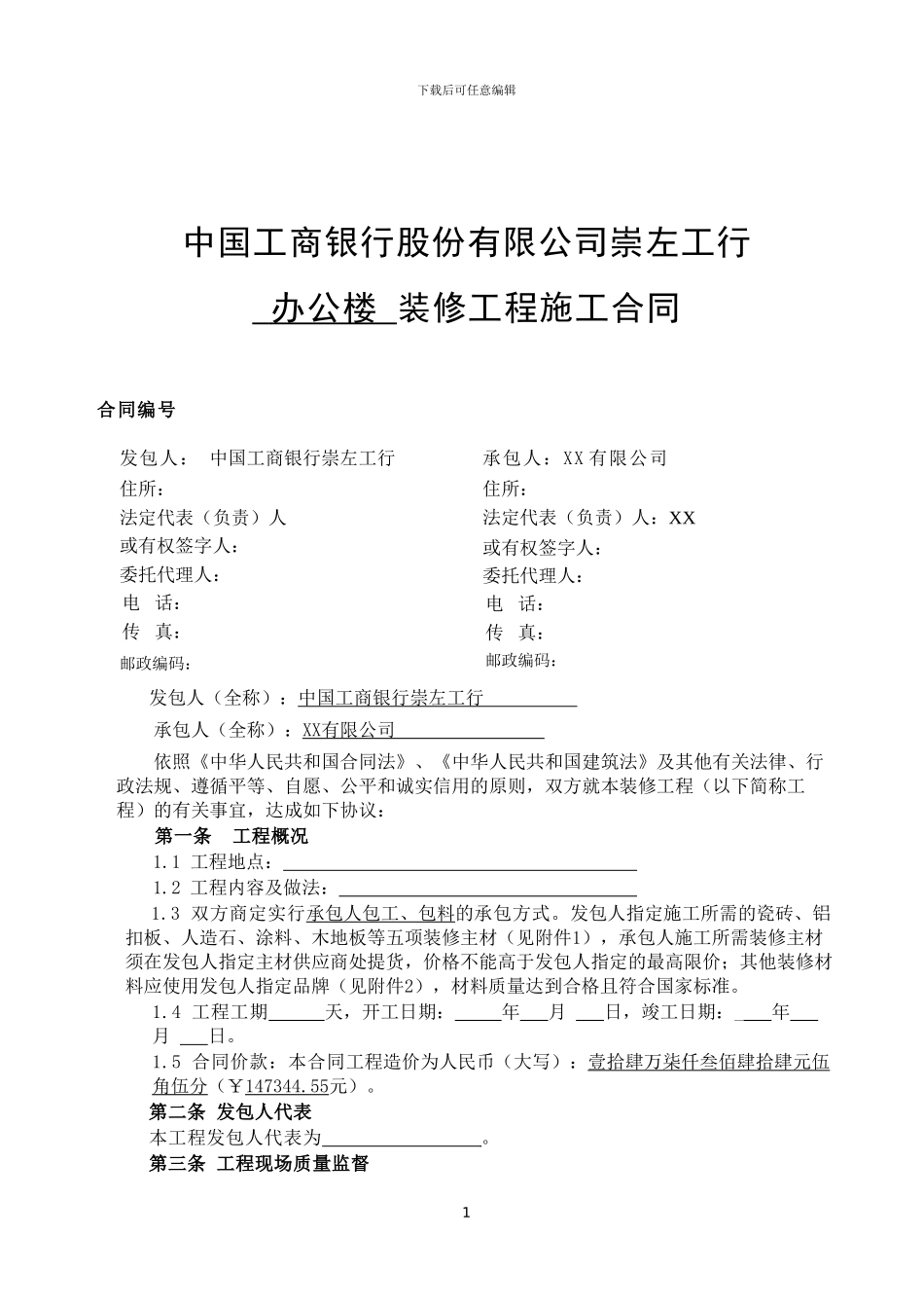
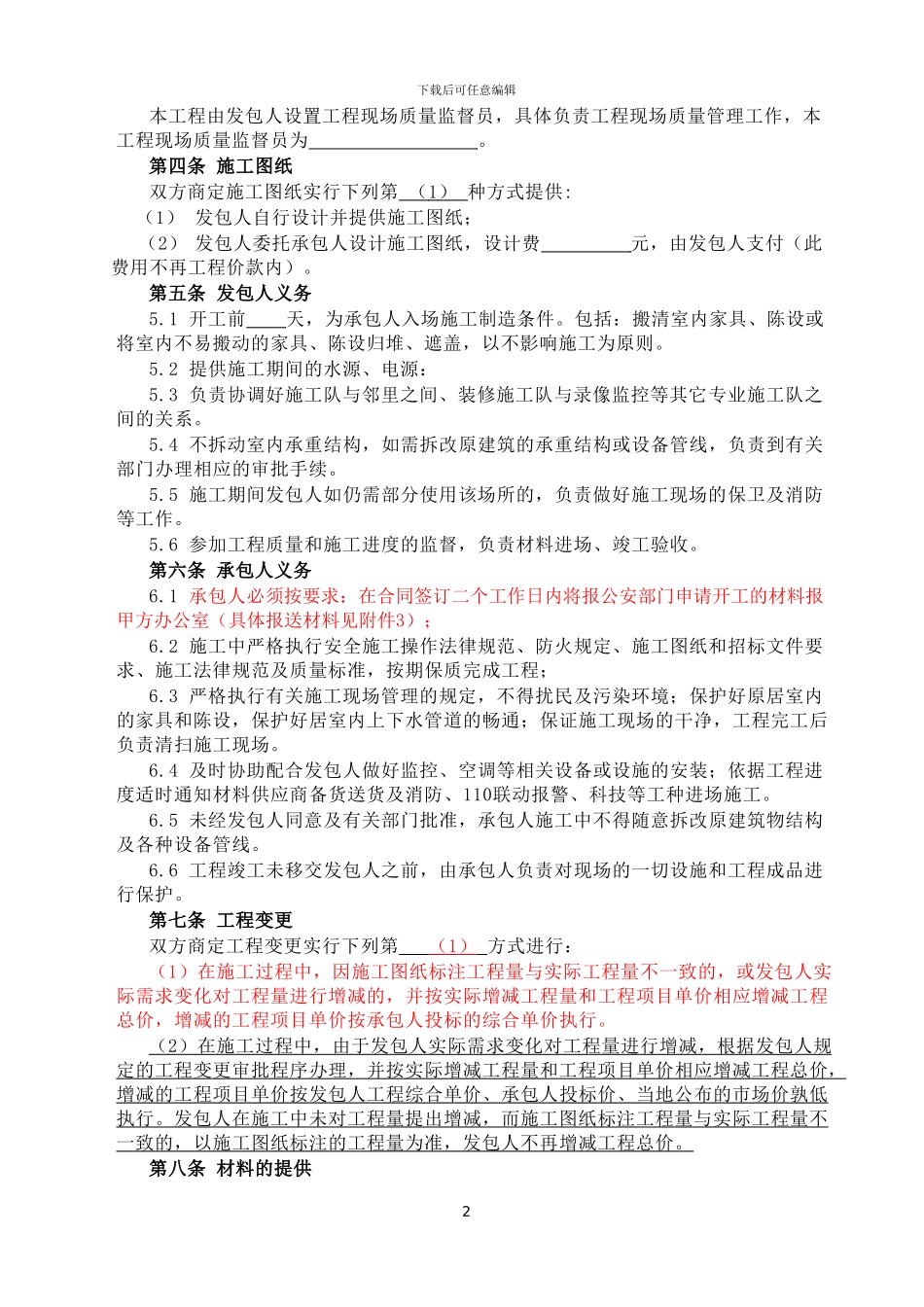
下载后可任意编辑中国工商银行股份有限公司崇左工行 办公楼 装修工程施工合同合同编号发包人: 中国工商银行崇左工行住所: 法定代表(负责)人或有权签字人: 委托代理人:电 话: 传 真: 邮政编码: 承包人:XX 有限公司住所:法定代表(负责)人:XX或有权签字人:委托代理人:电 话: 传 真: 邮政编码: 发包人(全称):中国工商银行崇左工行 承包人(全称):XX 有限公司 依照《中华人民共和国合同法》、《中华人民共和国建筑法》及其他有关法律、行政法规、遵循平等、自愿、公平和诚实信用的原则,双方就本装修工程(以下简称工程)的有关事宜,达成如下协议: 第一条 工程概况1.1 工程地点: 1.2 工程内容及做法: 1.3 双方商定实行承包人包工、包料的承包方式。发包人指定施工所需的瓷砖、铝扣板、人造石、涂料、木地板等五项装修主材(见附件1),承包人施工所需装修主材须在发包人指定主材供应商处提货,价格不能高于发包人指定的最高限价;其他装修材料应使用发包人指定品牌(见附件2),材料质量达到合格且符合国家标准。1.4 工程工期 天,开工日期: 年 月 日,竣工日期:_ 年 月 日。1.5 合同价款:本合同工程造价为人民币(大写):壹拾肆万柒仟叁佰肆拾肆元伍角伍分(¥147344.55元)。 第二条 发包人代表本工程发包人代表为 。第三条 工程现场质量监督1下载后可任意编辑本工程由发包人设置工程现场质量监督员,具体负责工程现场质量管理工作,本工程现场质量监督员为 。第四条 施工图纸双方商定施工图纸实行下列第 ( 1 ) 种方式提供:(1) 发包人自行设计并提供施工图纸;(2) 发包人委托承包人设计施工图纸,设计费 元,由发包人支付(此费用不再工程价款内)。第五条 发包人义务5.1 开工前 天,为承包人入场施工制造条件。包括:搬清室内家具、陈设或将室内不易搬动的家具、陈设归堆、遮盖,以不影响施工为原则。5.2 提供施工期间的水源、电源:5.3 负责协调好施工队与邻里之间、装修施工队与录像监控等其它专业施工队之间的关系。5.4 不拆动室内承重结构,如需拆改原建筑的承重结构或设备管线,负责到有关部门办理相应的审批手续。5.5 施工期间发包人如仍需部分使用该场所的,负责做好施工现场的保卫及消防等工作。5.6 参加工程质量和施工进度的监督,负责材料进场、竣工验收。第六条 承包人义务6.1 承包人必须按要求:在合同签订二个工作日内将报公安部门申...

1、当您付费下载文档后,您只拥有了使用权限,并不意味着购买了版权,文档只能用于自身使用,不得用于其他商业用途(如 [转卖]进行直接盈利或[编辑后售卖]进行间接盈利)。
2、本站所有内容均由合作方或网友上传,本站不对文档的完整性、权威性及其观点立场正确性做任何保证或承诺!文档内容仅供研究参考,付费前请自行鉴别。
3、如文档内容存在违规,或者侵犯商业秘密、侵犯著作权等,请点击“违规举报”。

碎片内容

装修工程施工合同

确认删除?
VIP
微信客服
  • 扫码咨询
会员Q群
  • 会员专属群点击这里加入QQ群
客服邮箱
回到顶部