电脑桌面
添加小米粒文库到电脑桌面
安装后可以在桌面快捷访问

临床检验科检验手册VIP免费

临床检验科检验手册_第1页
1/10
临床检验科检验手册_第2页
2/10
临床检验科检验手册_第3页
3/10
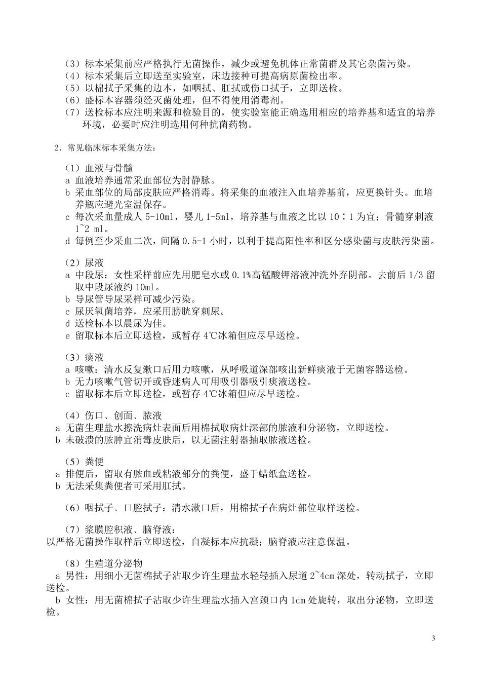
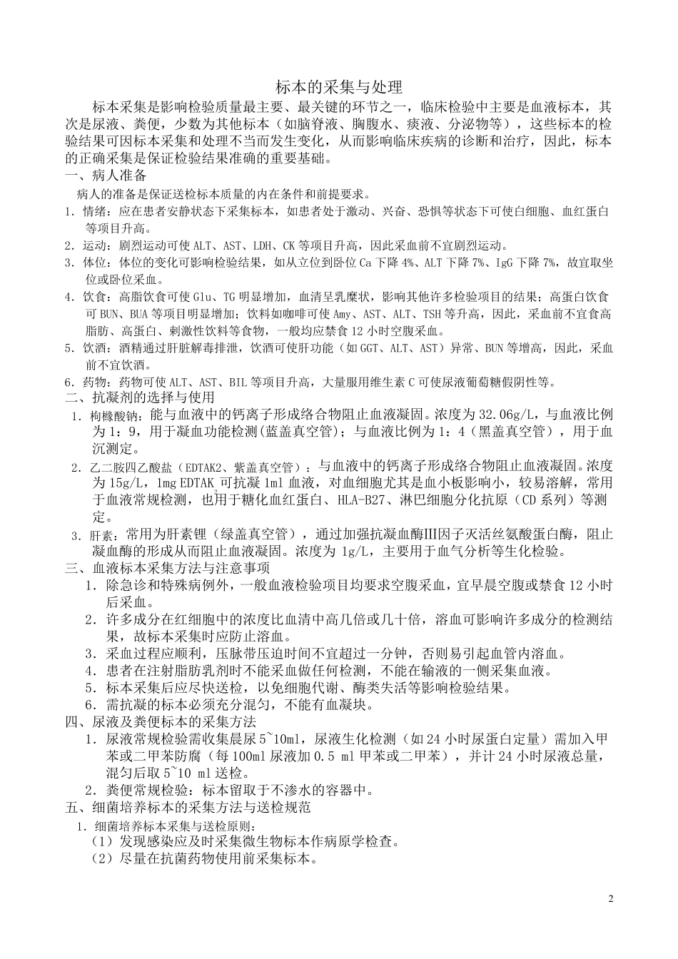
1 临 床 检 验 科 检 验 手 册 随 着 现 代 科 学 技 术 的 迅 猛 发 展 , 大 量 新 技 术 、新 设备、新 方法引入到临床实验室, 检验项目、检验方法不断更新 和发 展 , 检验医学 在临床诊疗中的 作用日益突出。为了进一步提高临床检验质量 , 更好地为临床服务,特编写此手册, 旨在为临床提供标本采集、检验项目、临床意义等信息,有助于临床医生更准确的 选择检验项目, 促进标本采集的 规范化, 使临床检验在临床疾病诊断治疗中发 挥更大 的 作用。 提高检验质量是我们始终不谕的目标,临床和患者的满意是我们永远的追求。 安 吉 县 中 医 医 院 检 验 2007.11.30 目 录 标 本 的 采 集 与 处 理 病 人 准 备 抗 凝 剂 的 选 择 与 使 用 血 液 标 本 的 采 集 方 法 与 注 意 事 项 尿 液 及 粪 便 标 本 的 采 集 方 法 细 菌 培 养 标 本 的 采 集 方 法 与 送 检 规 范 骨 髓 检 验 的 要 求 及 注 意 事 项临 检 系 列 血 液 常 规 尿 液 常 规 粪 便 常 规 凝 血 功 能 全 套 血 液 流 变 学 测 定 胸 腹 水 常 规 脑 脊 液 常 规 精 液 常 规 白 带 常 规 前 列 腺 液 检 测 尿 液 爱 迪 氏 计 数 其 他 生 化 系 列 电 解 质 全 套 肾 功 能 肝 功 能 血 脂 全 套 心 肌 酶 谱 肝 脏 酶 谱 胸 腹 水 生 化 检 查 脑 脊 液 生 化 血 清 蛋 白 电 泳 其 他 急 诊 生 化免 疫 系 列 性 激 素 六 项 甲 状 腺 常 规 五 项 甲 状 腺 七 项 ( 全 套 ) 乙 肝 三 系 七 项 输 血 五 项 贫 血 三 项 肿 瘤 标 志 物 三 项 肿 瘤 标 志 物 十 项 ( 全 套 ) 尿 微 量 蛋 白 ( 4 项 ) 免 疫 全 套 ( 5 项 ) 炎症全 套 ( 4 项 ) 营养 二项 肝 硬化 全 套 ( 3 项 ) 自身抗 体十 五 项 ( 全 套 ) 自身免 疫 性 肝 病 七 项 ( 全 套 ) 中 性 粒细 胞胞浆抗 体二项 病 毒抗 体四项 ( TORCh) 糖尿 病 抗 体四项 其 他 微 生 物 系 列 附一 附二 备 注 :打*号者为外送 项 目 2 标 本 的 采 集 与 处 理 标 本...

1、当您付费下载文档后,您只拥有了使用权限,并不意味着购买了版权,文档只能用于自身使用,不得用于其他商业用途(如 [转卖]进行直接盈利或[编辑后售卖]进行间接盈利)。
2、本站所有内容均由合作方或网友上传,本站不对文档的完整性、权威性及其观点立场正确性做任何保证或承诺!文档内容仅供研究参考,付费前请自行鉴别。
3、如文档内容存在违规,或者侵犯商业秘密、侵犯著作权等,请点击“违规举报”。

碎片内容

临床检验科检验手册

确认删除?
VIP
微信客服
  • 扫码咨询
会员Q群
  • 会员专属群点击这里加入QQ群
客服邮箱
回到顶部